添加到电脑桌面
添加到电脑桌面,以后点击桌面图标一键打开,无需搜索,非常快捷!
立即添加
资源篮
0
文档悬赏
普通会员
限时优惠
登录
首页
充值
所有文档
文库
政事人工党建
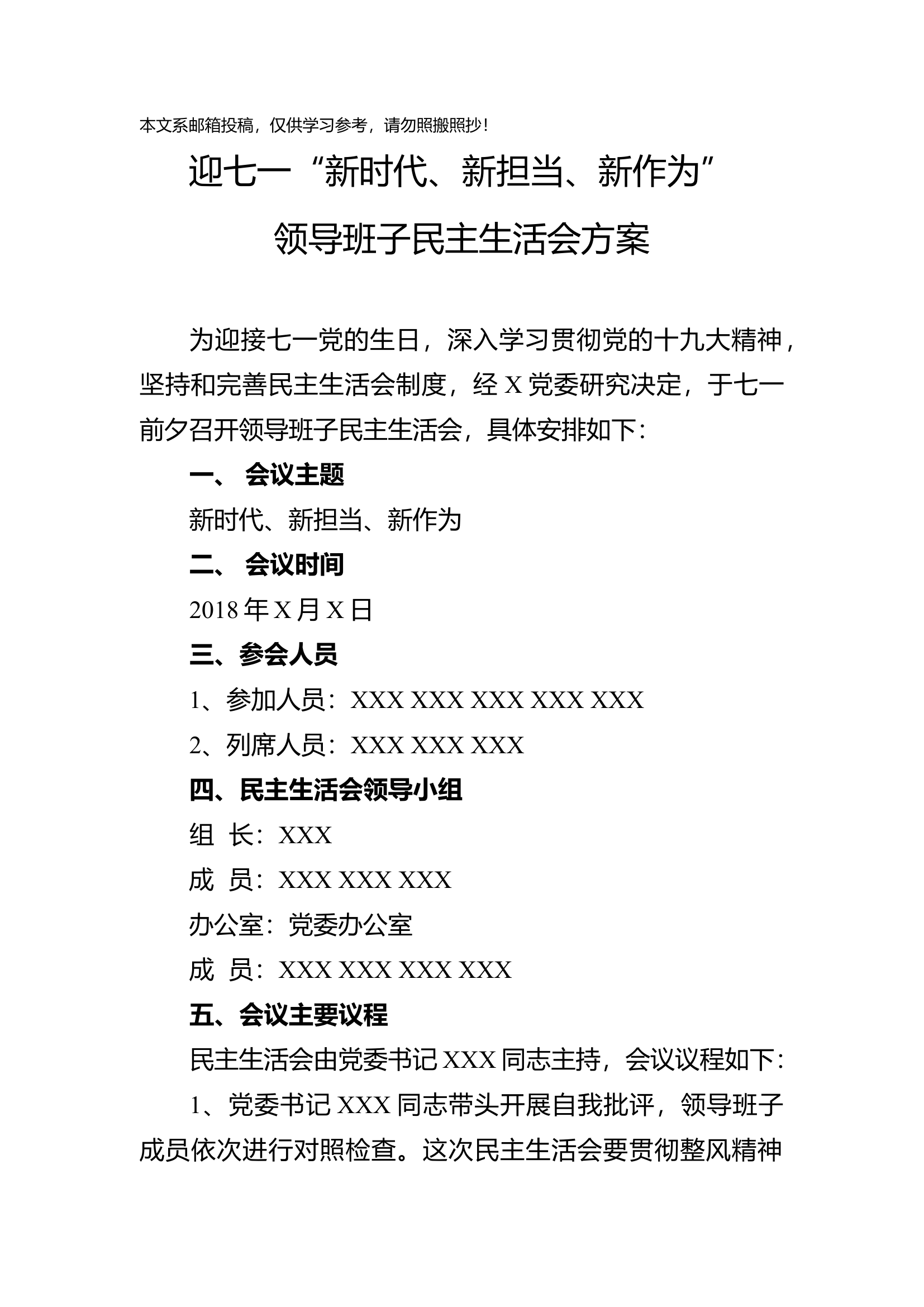
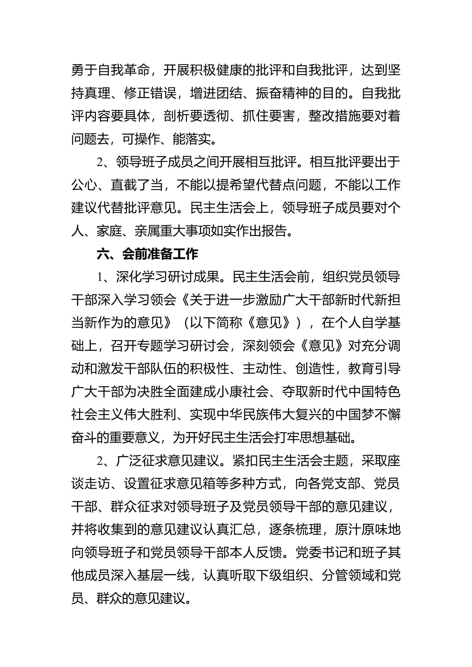
“新时代、新担当、新作为”领导班子民主生活会方案(范文).docx
DOCX
23KB
1页
下载2
2023-12-21
浏览102
收藏0
评分-
4积分
AI编辑
收藏
已收藏
喜欢
已喜欢
效**
这个人很懒,什么都没留下
查看用户
该文档于
上传
相关文档
总队(支队)2023民主生活会整改方案(领导班子)...........
14
4
15KB
2023年主题教育民主生活会素材(担当作为方面)
4
3
18KB
新时代呼唤新担当 新体制书写新作为 讲义
0
3
31KB
新时代中国特色 社会主义思想主题教育专题民主生活会 和组织生活会实施方案
0
12
26KB
新思想引领新担当 新作为展现新形象奋力开创消防救援事业新篇章
1
10
26KB
党日党课:激励干部新时代新担当新作为
12
6
19M
领导班子2023年主题教育暨教育整顿专题民主生活会整改落实方案
6
4
15KB
关于印发《全市消防救援队伍第二批学习贯彻习近平新时代中国特色社会主义思想主题教育专题民主生活会、组织生活会和民主评议党员实施方案》的通知
1
20
39KB
XF救援队伍领导班子主题教育专题民主生活会检视问题整改方案(最新)
11
4
20KB
交流发言:锤炼过硬本领展现新担当新作为
4
3
14KB
精品:新时代要有新担当新作为
0
10
27KB
学习贯彻新时代中国特色社会主义思想主题教育专题民主生活会(大队长对照检查材料)
5
12
18KB
2023年第二批主题教育专题民主生活会领导班子对照检查材料【原创】
2
12
13KB
第二批学习贯彻习近平新时代中国特色社会主义思想主题教育专题民主生活会党委剖析材料
4
30
20KB
第二批学习贯彻习近平新时代中国特色社会主义思想主题教育专题民主生活会个人剖析材料(6个方面)
6
30
22KB
学习贯彻新时代中国特色社会主义思想主题教育专题民主生活会(教导员对照检查材料)
1
12
19KB
第二批学习贯彻习近平新时代中国特色社会主义思想主题教育专题民主生活会个人剖析材料
3
30
21KB
学习贯彻习近平新时代中国特色社会主义思想主题教育专题民主生活会个人对照检查材料
26
5
40KB
学习贯彻新时代中国特色社会主义思想主题教育专题民主生活会班子对照检查材料
0
12
19KB
2022年度领导班子民主生活会“六个方面”对照检查材料
723
0
111KB
主题团课:传承雷锋精神,作新时代新青年,展现新担当
137
0
30KB
2023年领导班子专题民主生活会对照检查材料................
0
4
20KB
2023年主题教育暨教育整顿专题民主生活会整改落实方案.................
7
4
16KB
习近平新时代中国特色社会主义思想专题民主生活会对照检查材料
1
2
15KB
2023年专题党委民主生活会整改方案
26
3
17KB
领导班子年度民主生活会
0
4
32KB
党史学习教育民主生活会个人检视剖析材料范文发言提纲
35
2
177KB
2023年第二批主题教育专题民主生活会党委(党组)领导班子对照检查材料...............
16
4
21KB
2023年第二批主题教育专题民主生活会方案..............
15
4
19KB