添加到电脑桌面
添加到电脑桌面,以后点击桌面图标一键打开,无需搜索,非常快捷!
立即添加
资源篮
0
文档悬赏
普通会员
限时优惠
登录
首页
充值
所有文档
文库
其他
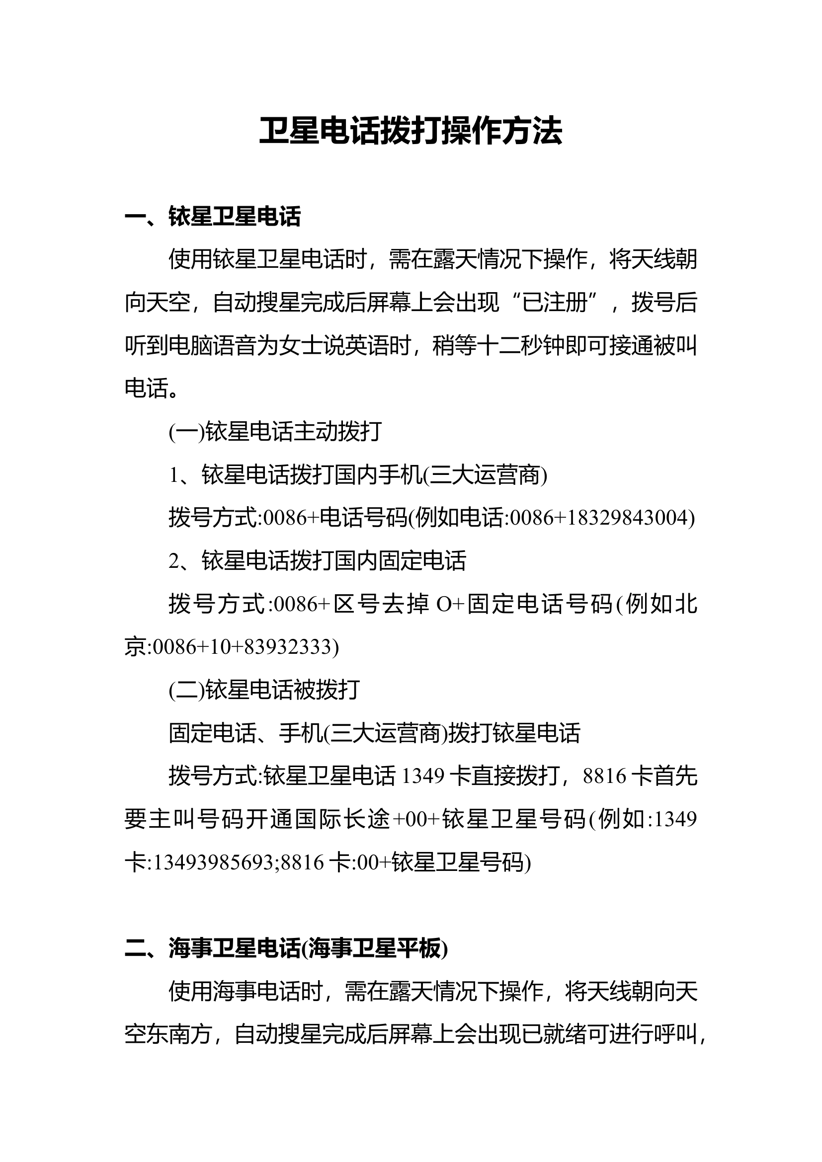
卫星电话拨打操作方法.doc
DOC
28KB
1页
下载5
2024-10-17
浏览74
收藏0
评分-
2积分
AI编辑
收藏
已收藏
喜欢
已喜欢
熬**
这个人很懒,什么都没留下
查看用户
该文档于
上传
相关文档
7(卫星电话操作)通信员技能训练教案(1)
8
30
20KB
手台式机动泵操作流程与保养方法
80
0
11KB
消防控制室各类设备知识点及操作方法汇总
1
12
277KB
接报森林草原火灾报警电话操作流程
0
2
23KB
医院火灾逃生方法
16
1
13KB
党内主题教育党课讲稿:牢牢把握党内主题教育思想的世界观和方法论
11
5
31KB
器材操作“四会”教学参考资料
11
29
69KB
党内主题教育专题党课讲稿:以党内主题教育思想为指导深入把握马克思主义世界观和方法论
8
5
41KB
消防基本技术科目操作规程
7
5
61M
消防作战灭火救援中火场供水、用水量的计算方法
47
5
52KB
各种器材操作(口令化训练)
6
3
246KB
消防作战单位火场供水行动的原则和方法
4
5
84KB
精品:分析电动自行车火灾勘查方法与要点
1
10
230KB
对消防救援队伍体能训练方法的几点思考
2
12
18KB
2_全国火灾与警情统计系统(二期)_操作手册_20231224
9
2
39M
栀夏:写好党纪学习教育会议的讲话稿,会这种方法就够了
0
10
12KB
卫星通信系统的组成、应用及常见故障排除
4
3
1M
栀夏:【最全解惑】备考《消防设施操作员》需要明白的问题
2
10
2M
消防作战单位消防车耦合供液方法和注意事项
23
5
109KB
栀夏:气体灭火系统的检查内容和检查方法
0
10
68KB
消防灭火救援应用估算与火场供水组织方法
10
5
338KB
消防作战单位火场供水的要求、方法和注意事项
5
5
16KB
附件2.乡镇专职消防队比武考核项目操作规程
14
2
104KB
主题教育】调查研究的12个方面重点内容和6个方法步骤
0
12
15KB
56消防电梯识别与操作应用
4
12
4M
建筑消防设施(部分)测试操作手册(定稿)
5
3
630KB
附件1%20应急通信岗位技能操作规程[1]
4
1
252KB
能力考评操作补充说明
0
1
15KB
XXX中心站卫星站建设方案
33
3
284KB