添加到电脑桌面
添加到电脑桌面,以后点击桌面图标一键打开,无需搜索,非常快捷!
立即添加
资源篮
0
文档悬赏
普通会员
限时优惠
登录
首页
充值
所有文档
文库
其他
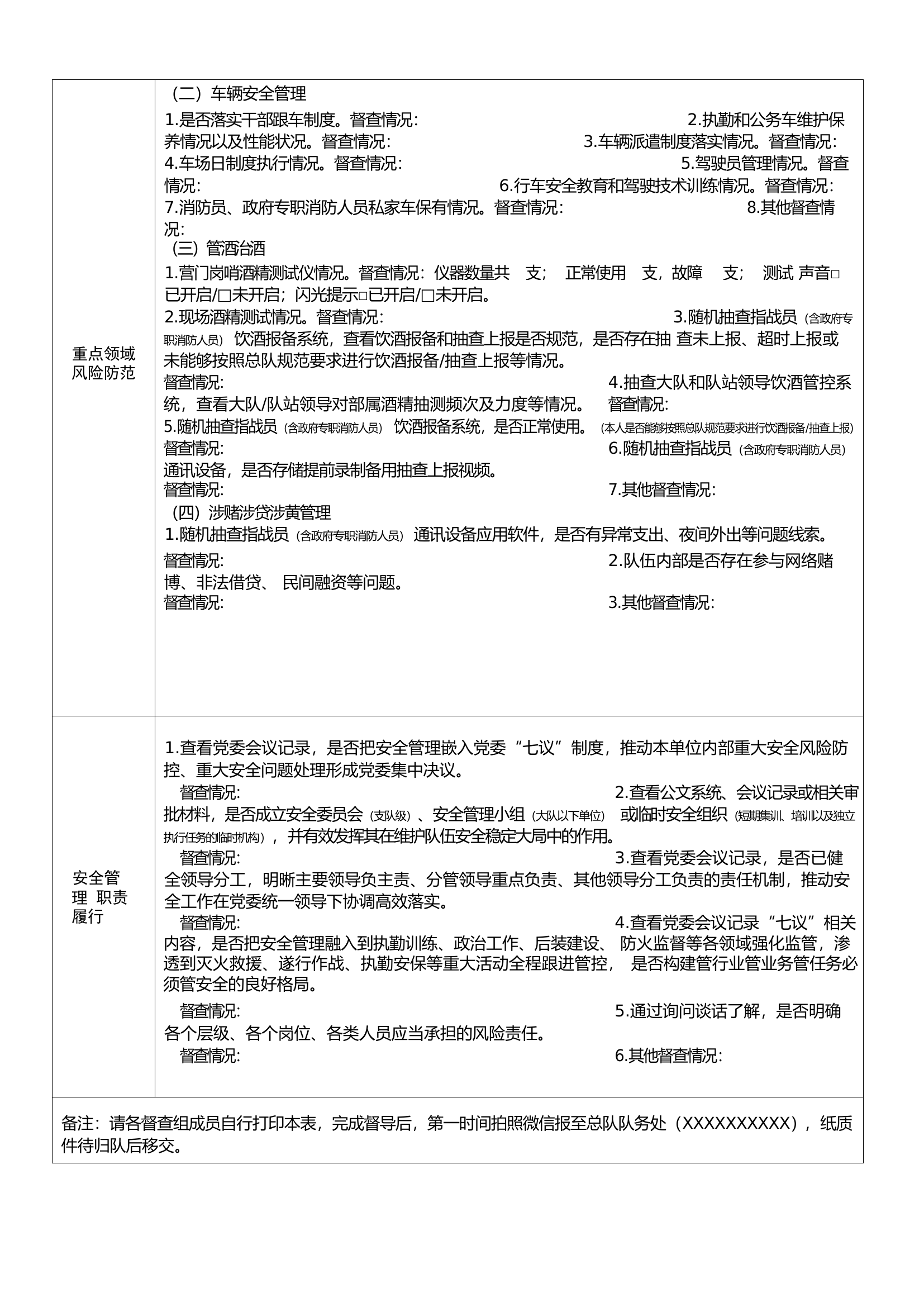
XX市消防救援支队队伍管理教育暨安全工作实地督查情况登记表.docx
DOCX
21KB
1页
下载3
2024-04-22
浏览160
收藏1
评分-
10积分
AI编辑
收藏
已收藏
喜欢
已喜欢
***
这个人很懒,什么都没留下
查看用户
该文档于
上传
相关文档
xx消防救援支队2024年上半年队伍管理教育暨安全工作形势研判分析报告
105
2
52KB
XX消防救援支队2024年三季度队伍教育管理暨安全工作形势研判分析报告
73
2
53KB
xx消防救援大队关于“五一”节日期间队伍管理教育督查情况整改落实的报告
6
12
335KB
xx消防救援支队关于4月份作战训练安全专项整治活动工作开展情况的报告
0
16
27KB
xx消防救援支队关于2月份作战训练安全专项整治活动工作开展情况的报告
0
16
30KB
xx消防救援支队关于3月份作战训练安全专项整治活动工作开展情况的报告
1
16
24KB
xx消防救援支队关于6月份作战训练安全专项整治活动工作开展情况的报告.doc
0
16
47KB
xx消防救援支队关于7月份作战训练安全专项整治活动工作开展情况的报告
0
16
37KB
xx消防救援支队关于8月份作战训练安全专项整治活动工作开展情况的报告
0
16
36KB
xx消防救援支队关于9月份作战训练安全专项整治活动工作开展情况的报告
1
16
26KB
xx消防救援支队关于10月份作战训练安全专项整治活动工作开展情况的报告
1
16
25KB
xx消防救援支队关于11月份作战训练安全专项整治活动工作开展情况的报告
2
16
27KB
xx消防救援支队关于5月份作战训练安全专项整治活动工作开展情况的报告
0
16
34KB
Xx消防救援大队9月份队伍管理教育暨安全形势分析及下一步工作措施
6
10
420KB
XXXX消防救援大队关于春节期间队伍安全管理工作开展情况的报告
42
5
15KB
xxx市消防救援支队关于进一步加强作战训练安全工作的通知
0
12
29KB
XXX消防救援大队7月份队伍管理工作开展情况
28
6
164KB
xx市消防救援支队办公室关于2023年8月份全市宣传工作情况的通报
1
10
32KB
ZS支队关于全市消防救援队伍冬训工作第一轮督导情况的通报
7
8
294KB
XXX消防救援大队第三季度队伍管理教育暨安全形势分析报告
39
12
267KB
xx消防救援支队关于下发8月份全市消防监督执法工作情况的通报
0
20
2M
市消防救援支队关于2024年上半年作战训练安全暨执勤岗位练兵工作开展情况的报告
23
12
355KB
xx市消防救援支队“作战训练安全月”活动工作总结
8
3
20KB
xx市消防救援支队防消联勤工作情况汇报
3
10
312KB
XX县消防救援大队关于深刻吸取事故教训开展安全风险隐患大排查大整治专项行动的工作情况报告
9
8
242KB
XX县消防救援大队开展安全风险隐患大排查大整治专项行动的工作情况报告
7
6
15KB
XX县消防救援大队关于支队6月份队伍管理督导检查问题整改情况的报告
23
10
160KB
XX县消防救援大队作战训练安全工作情况汇总
10
10
20KB
XX消防救援大队消防安全专项整治三年行动工作开展情况
11
0
92KB