添加到电脑桌面
添加到电脑桌面,以后点击桌面图标一键打开,无需搜索,非常快捷!
立即添加
资源篮
0
文档悬赏
普通会员
限时优惠
登录
首页
充值
所有文档
文库
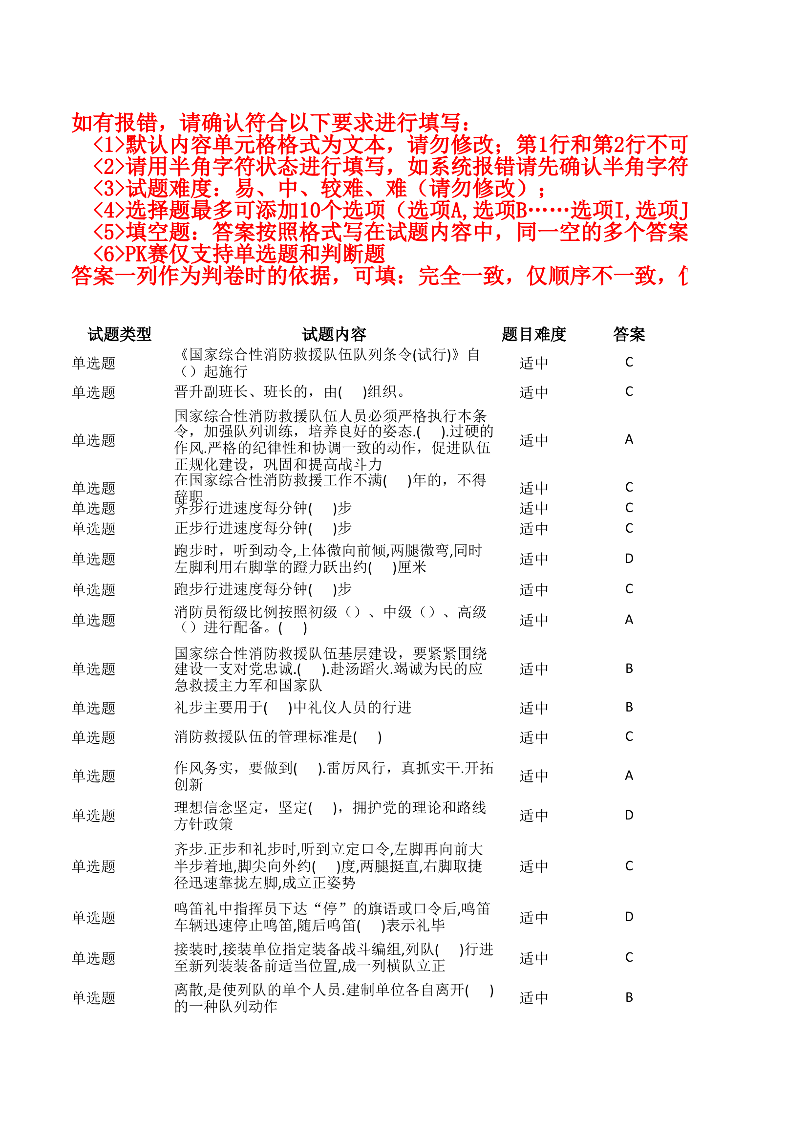
条令纲要整训活动理论题库.xls
XLS
599KB
11页
下载0
2024-07-17
浏览77
收藏0
评分-
15积分
温馨提示:当前文档有11页,可预览2页。下载可查看全部内容
剩余9页未读,
下载浏览全部
收藏
已收藏
喜欢
已喜欢
天**
这个人很懒,什么都没留下
查看用户
该文档于
上传
相关文档
条令纲要学习月理论考试题库
3
5
171KB
条令纲要知识竞赛理论题库
7
1
89KB
2023条令纲要知识竞赛理论
0
3
350KB
“条令纲要学习整训”活动推进表
5
3
27KB
条令纲要理论题库(最新)
3
1
251KB
消防救援队伍条令纲要练习题库(共500题)
3
6
3M
条令纲要学习整训活动的通知
2
5
60KB
条令纲要学习抓建月活动方案(含:整套学习资料、PPT、知识竞赛题库)
31
6
5M
条令纲要理论学习题库 (2023年)
45
0
55KB
2024年条令纲要题库
2
10
279KB
闸北路消防救援站“条令纲要学习月”系列活动——条令纲要理论考试
0
6
96KB
条令纲要知识竞赛理论
1
3
350KB
(参考题库)条令纲要理论题库
9
5
247KB
XX大队条令纲要整训活动总结
12
3
16KB
条令纲要整训活动”活动总结报告
6
15
335KB
条令纲要理论题库
1
3
242KB
条令纲要知识竞赛理论题库安全管理规定
0
3
52KB
条令纲要学习整训活动总结(2025)
7
5
240KB
条令纲要学习月活动学习题库
4
1
645KB
条令纲要理论题库(最新)
1
3
254KB
全市消防救援队伍条令纲要学习月活动学习题库
4
10
115KB
条令纲要学习月理论知识题库
1
10
1M
条令纲要理论题库(最新)(8)
1
15
169KB
条令纲要理论、安全题库2(1)
1
30
328KB
条令纲要学习月总题库(无服饰)
1
1
268KB
2022年“条令纲要学习月”活动座谈会
100
1
28KB
作战训练安全理论知识题库模板(1)
2
1
62KB
市消防救援支队关于“条令纲要学习月”活动开展情况的报告
2
10
33KB
关于“条令纲要学习年”活动第一阶段工作开展情况的通报
2
12
22KB