添加到电脑桌面
添加到电脑桌面,以后点击桌面图标一键打开,无需搜索,非常快捷!
立即添加
资源篮
0
文档悬赏
普通会员
限时优惠
登录
首页
充值
所有文档
文库
消防宣传
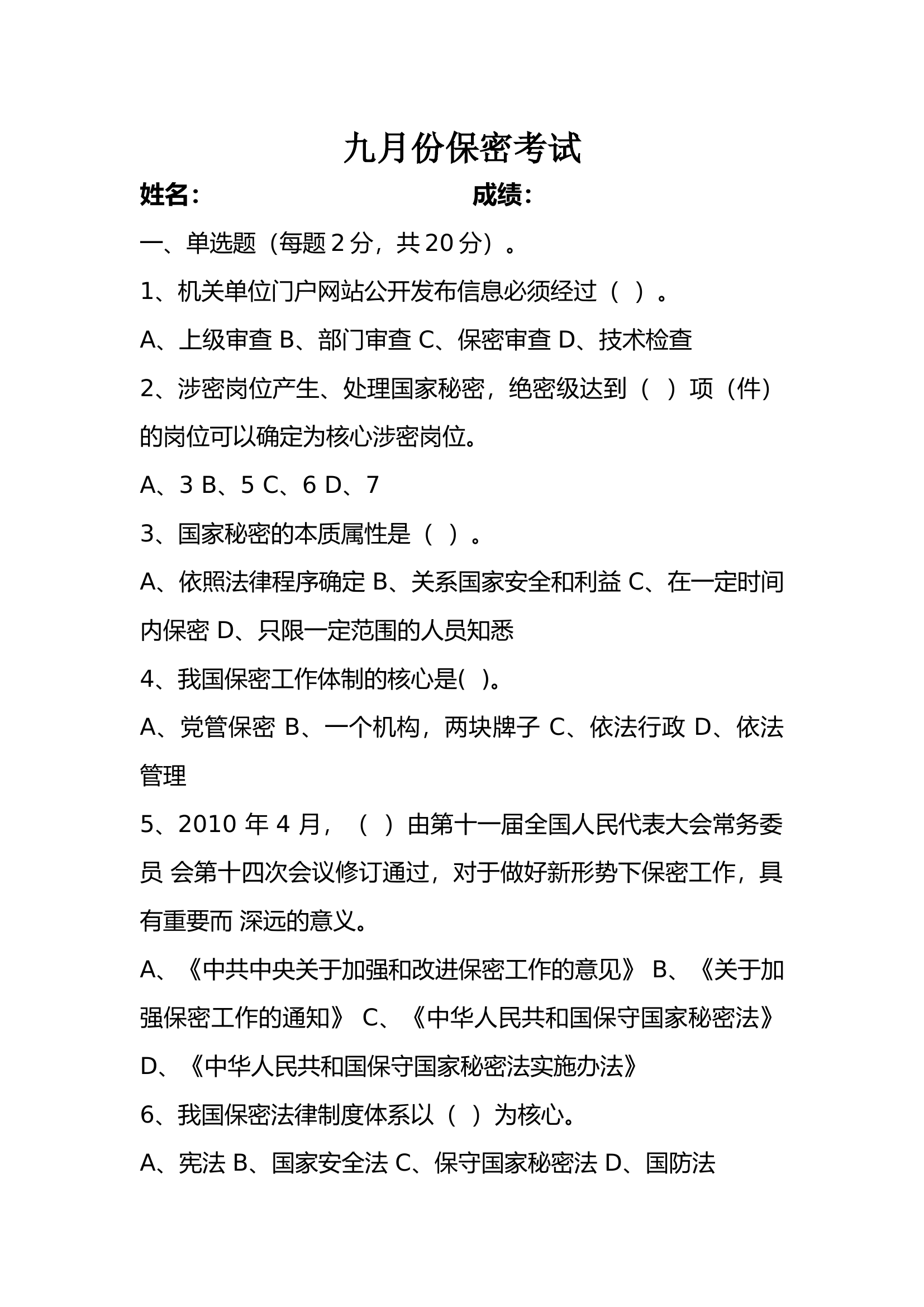
保密考试试卷.docx
DOCX
18KB
1页
下载9
2023-09-27
浏览58
收藏0
评分-
2积分
AI编辑
收藏
已收藏
喜欢
已喜欢
肖**
这个人很懒,什么都没留下
查看用户
该文档于
上传
相关文档
十月份保密考试试卷
10
1
12KB
八月份保密考试试卷(无答案)
10
2
17KB
八月份保密考试试卷答案
9
2
13KB
十月份保密考试试卷(无答案)
14
1
14KB
党纪学习考试卷(答案附后)
9
10
19KB
全年作战训练安全考试卷答案
12
2
30KB
2021保密观app考试题库及答案
22
1
18KB
二十大应知应会考试第二次.5第二次二十大精神应知应会试卷(含答案)(2)
51
0
28KB
XX站作战训练安全理论考试试卷1月第一周
6
2
434KB
XX站作战训练安全理论考试试卷1月第二周
1
2
460KB
XX站作战训练安全理论考试试卷1月第四周
7
2
461KB
保密知识竞赛参考试题库
11
3
16KB
3_保密测试参考试题库【内部】
24
1
30KB
条令条例知识考试试卷
386
0
16KB
战斗员业务理论考试试卷(有答案)
0
20
17KB
【题库】2023年新版《安全生产法》培训考试卷(二)
0
3
23KB
【题库】2023年新版《安全生产法》培训考试卷(一)
0
3
30KB
XX支队常用法律知识考试试卷(附答案)
2
2
24KB
作战训练安全考试试卷(第一套题,100分含答案)
13
4
18KB
作战训练安全考试试卷(第三套题,100分含答案)
6
4
18KB
作战训练安全考试试卷(第四套题,100分含答案)
14
6
18KB
作战训练安全考试试卷(第二套题,100分含答案)
24
6
20KB
消防救援站装备器材业务考试试卷
18
1
31KB
理论考试题库二(装备技师)200+100+200=500
6
1
83KB
3.党支部会议记录(2024年4月)涉及七议议战议训议安全议保密等,条令学习月动员部署等
59
15
383KB
【题库】消防基础理论知识考试答案
3
3
17KB
XX大队三季度信访保密工作汇报
10
2
114KB
在2024年市医院保密工作会议上的讲话
2
12
18KB
保密教育资料汇编
13
8
97KB