添加到电脑桌面
添加到电脑桌面,以后点击桌面图标一键打开,无需搜索,非常快捷!
立即添加
资源篮
0
文档悬赏
普通会员
限时优惠
登录
首页
充值
所有文档
文库
政事人工党建
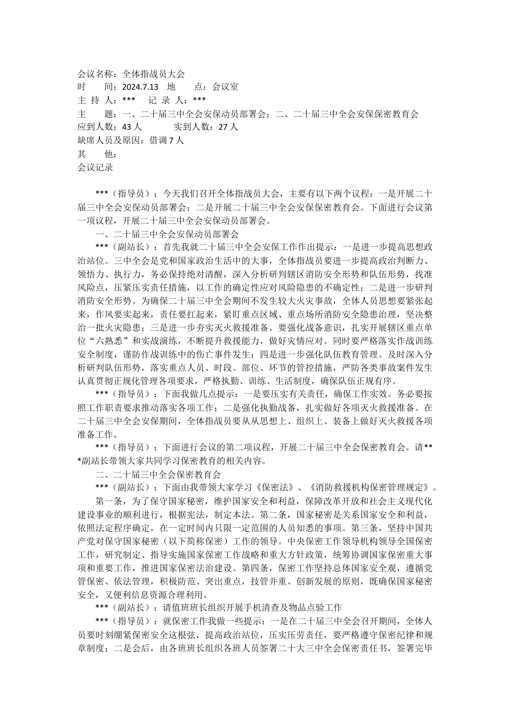
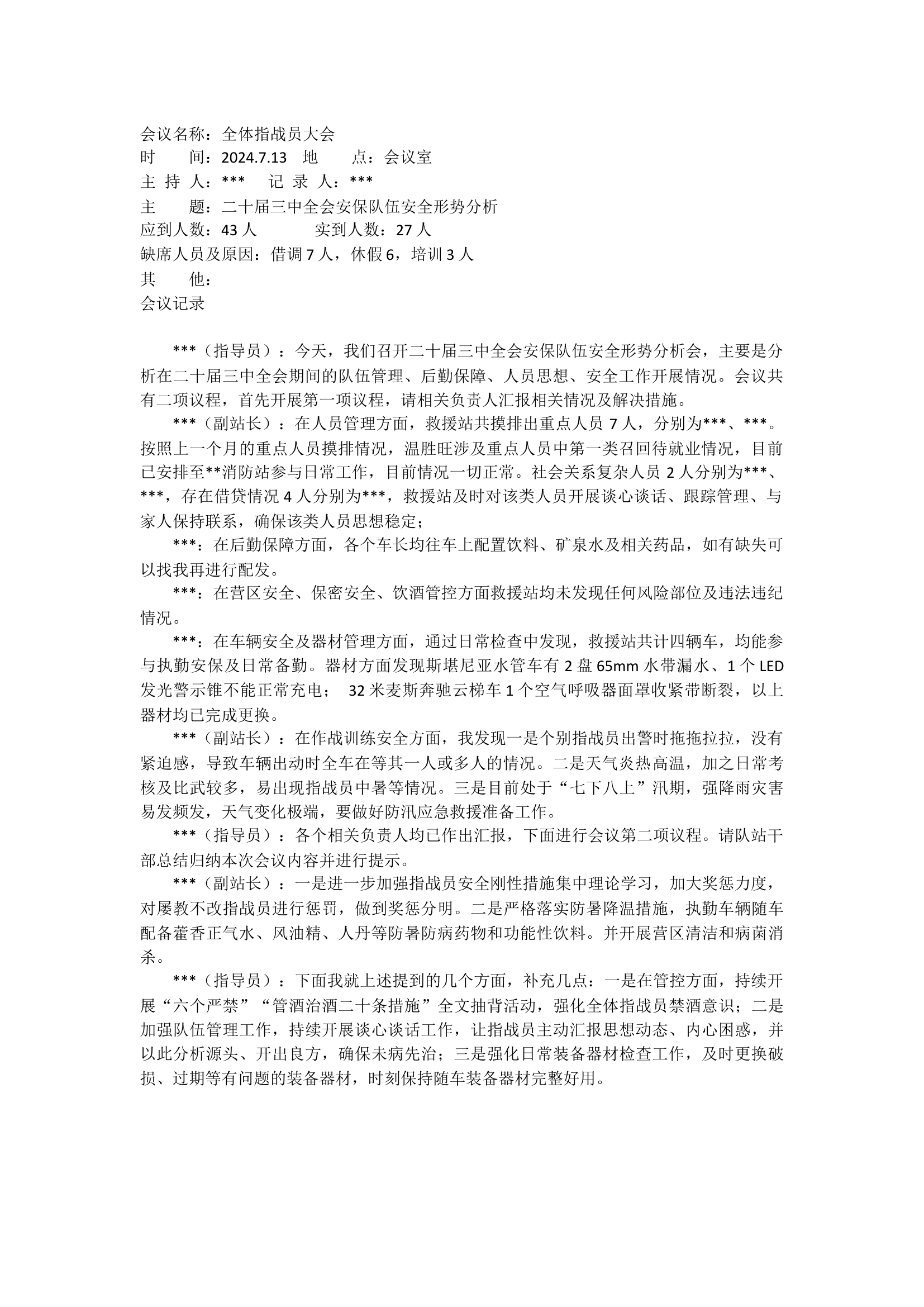
站务会队务会.docx
DOCX
20KB
1页
下载20
2024-08-19
浏览1495
收藏2
评分-
15积分
AI编辑
收藏
已收藏
喜欢
已喜欢
跳**
这个人很懒,什么都没留下
查看用户
该文档于
上传
相关文档
八月站务会 - 副本
5
5
19KB
2024站务会大全直接用(指战员大会、安全形式分析会、作战训练安全分析)
89
15
162KB
七月站务会 - 副本
7
5
20KB
基层消防救援站2023年全年站务会会议记录
10
12
17KB
站务会暨安全形势分析会
12
10
16KB
消防救援站站务会有关要求
19
1
134KB
2023全年站务会队务会(直接套用)
95
10
575KB
站务会(1月28日)
1
8
335KB
站务会(2月28日)
3
8
342KB
站务会(3月28日)
0
8
347KB
站务会(4月28日)
1
8
337KB
站务会(5月28日)
6
8
323KB
一月站务会
6
5
17KB
消防救援站2023年6月站务会
218
0
12KB
二月站务会
2
5
16KB
3.12站务会
3
2
13KB
三月站务会
3
5
16KB
四月站务会
3
5
17KB
五月站务会
10
5
17KB
六月站务会 - 副本
10
5
20KB
消防站站务会全年
340
0
15KB
2023年10月指战员大会队员大会站务会队务会
11
10
91KB
站务会2024.09.01
473
0
14KB
2024年站务会(直接使用)
91
15
44KB
十一月站务会 - 副本
2
5
21KB
全年站务会
30
10
46KB
2024年站务会会议记录1月-8月
24
15
124KB
指战员大会,站务会(10月-1月份)
10
30
29KB
站务会3月5日
6
5
13KB