添加到电脑桌面
添加到电脑桌面,以后点击桌面图标一键打开,无需搜索,非常快捷!
立即添加
资源篮
0
文档悬赏
普通会员
限时优惠
登录
首页
充值
所有文档
文库
精品:建筑火灾灭火救援行动烟气控制技术初探.docx
DOCX
70KB
2页
下载0
2023-11-09
浏览57
收藏0
评分-
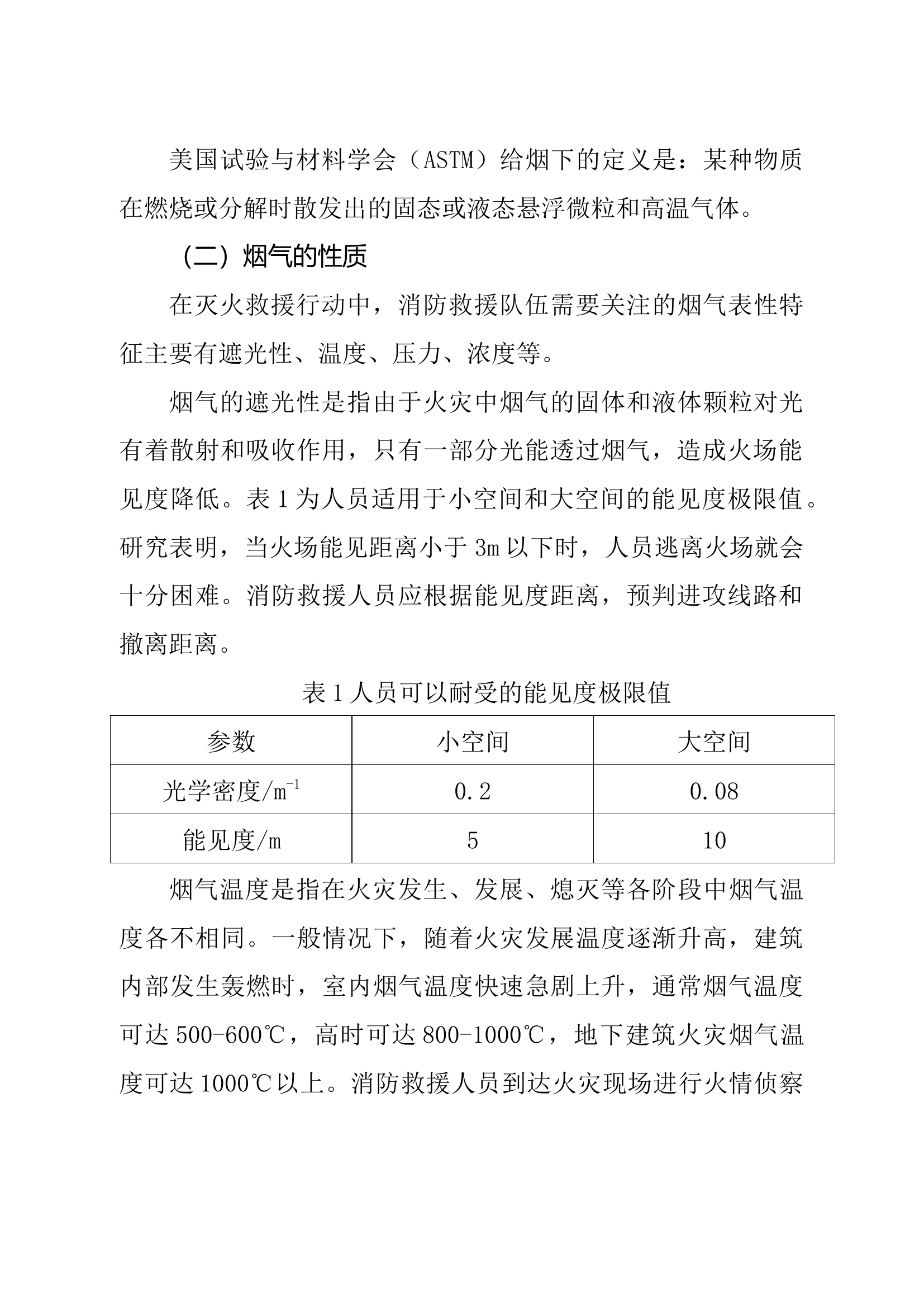
10积分
AI编辑
收藏
已收藏
喜欢
已喜欢
恋**
这个人很懒,什么都没留下
查看用户
该文档于
上传
相关文档
精品:b城市建筑消防救援中登高平台车安全作业范围控制技术初探
1
10
15KB
精品:n高层建筑火灾危险性及灭火救援技术探讨
1
10
29KB
精品:超高层建筑火灾扑救难点和灭火救援战术重点分析与运用
3
10
24KB
精品:超高层建筑灭火救援技术探讨
0
10
17KB
精品:a浅谈高层建筑火灾发展趋势及如何加强复杂环境下的灭火救援战术战法研究
2
10
22KB
灭火救援行动安全管控清单(建筑类火灾)
22
2
17KB
精品:冷冻仓库及同类型室内娱乐场所发生火灾原因和灭火救援处置技术要点
1
10
22KB
精品:b全国新能源和化工产业灭火救援技术培训班学习感悟
4
10
16KB
精品:b大型城市综合体防火措施与灭火救援技术探讨
0
10
17KB
精品:刍议灭火救援作战行动安全
1
10
16KB
高层建筑外立面火灾灭火救援技术讲稿
5
8
55KB
精品:b浅谈物联网技术在古建筑火灾防范中的应用
1
10
15KB
消防灭火救援地下建筑火灾扑救技战术
4
5
18KB
高层建筑外立面火灾灭火救援技术
1
5
18M
精品:b浅谈建筑消防设施在灭火救援中存在的问题及对策
3
10
18KB
地下建筑火灾灭火救援技术课件
41
5
22M
精品:b浅谈现阶段灭火救援行动中的安全工作
1
10
16KB
精品:浅析现代化电动汽车火灾原因和灭火救援重点要素
1
10
192KB
高层建筑外立面火灾灭火救援技术
2
3
315KB
高层建筑灭火救援技术研究
2
5
26KB
精品;b建筑电气火灾的特点与灭火扑救措施的分析
2
10
16KB
精品;b灭火救援行动中消防员伤亡的原因及预防策略研究
0
10
15KB
精品:a浅析信息化条件下火灾防控和灭火应急救援工作的转型升级
1
10
17KB
精品:c浅谈无人机在灭火救援行动中的应用
1
10
18KB
地下建筑火灾灭火救援行动规程
28
3
3M
精品:n高层建筑火灾特点、灭火难点、灭火救援对策及日常防范
5
10
34KB
精品:地下商场建筑灭火救援战法研究
0
10
16KB
精品:c浅析高层建筑灭火救援的难点和应对策略
1
10
14KB
精品:高层建筑火灾烟气蔓延与人员安全疏散措施分析
3
10
15KB