添加到电脑桌面
添加到电脑桌面,以后点击桌面图标一键打开,无需搜索,非常快捷!
立即添加
资源篮
0
文档悬赏
普通会员
限时优惠
登录
首页
充值
所有文档
文库
其他
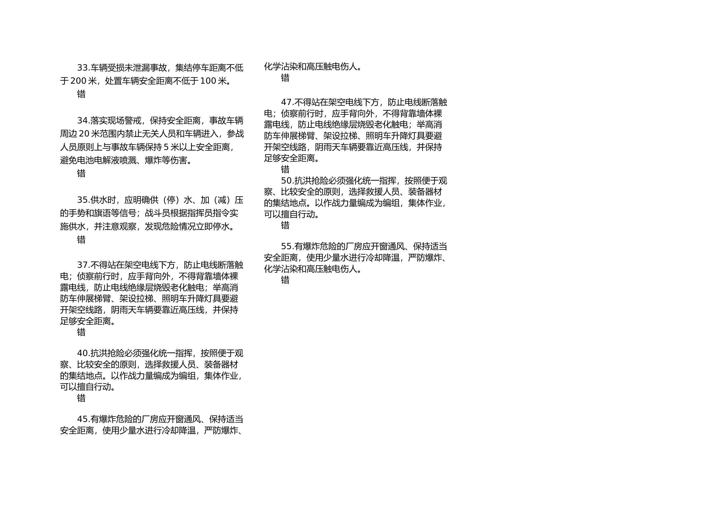
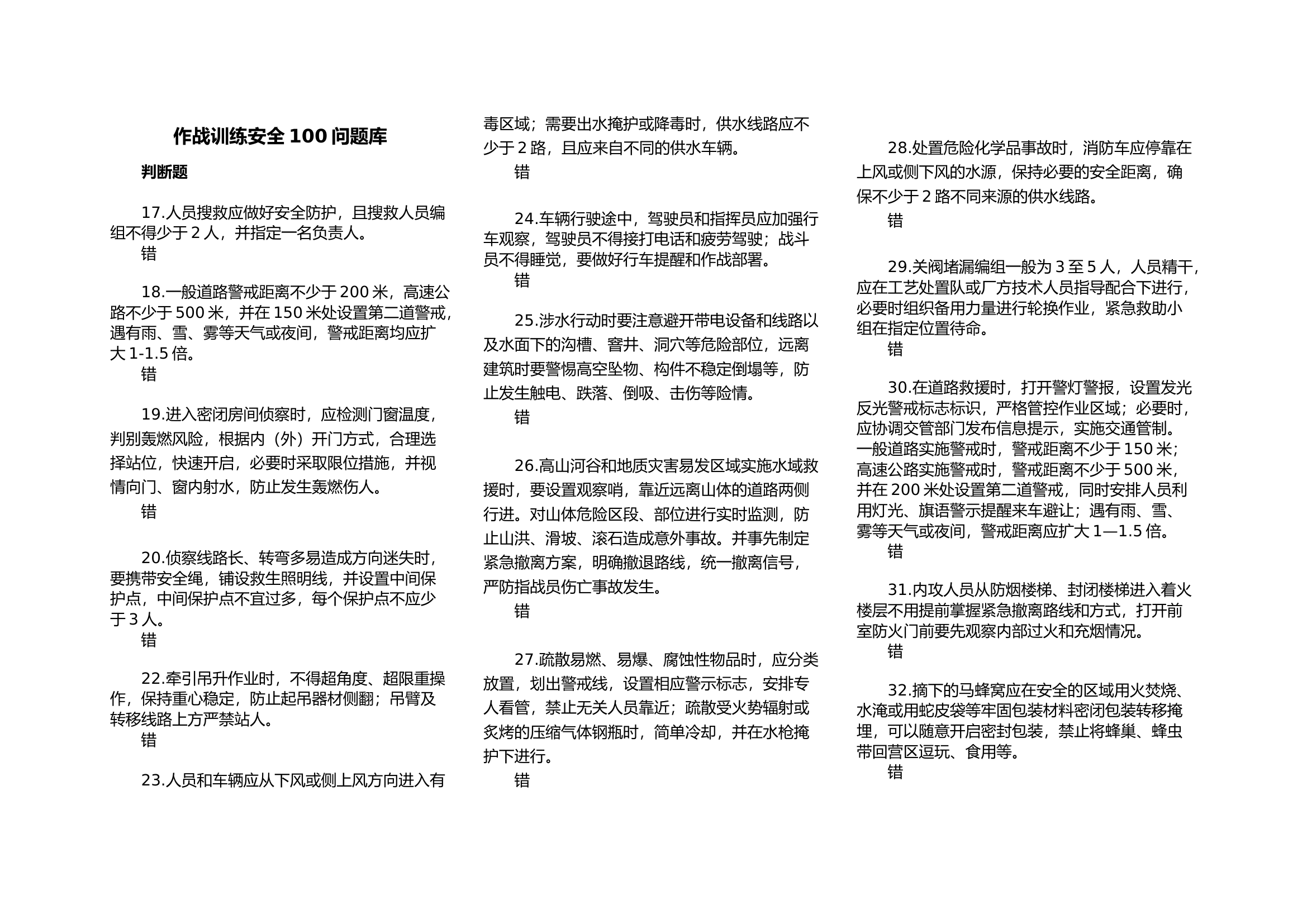
作战训练安全100问题库.docx
DOCX
14KB
1页
下载3
2023-12-25
浏览118
收藏0
评分-
10积分
AI编辑
收藏
已收藏
喜欢
已喜欢
?**
这个人很懒,什么都没留下
查看用户
该文档于
上传
相关文档
20221101《作战训练安全题库》(新题库)1
10
1
55KB
11作战训练安全应知应会题库
64
0
981KB
6_消防救援队伍作战训练安全题库
3
1
190KB
2022年作战训练安全题库
42
5
68KB
消防救援队伍作战训练安全行动题库多选题
23
0
34KB
浅析消防救援队伍作战训练现场安全管控问题及对策
10
6
307KB
【题库】消防员作战训练安全知识问答200题
2
5
787KB
作战训练安全理论题库题库(383道)
4
2
66KB
作战训练安全知识竞赛题库(简版)
37
0
249KB
作战训练安全应知应会及业务理论题库
2
10
463KB
作战训练安全应知应会题库-定稿(部
0
5
463KB
消防救援队伍作战训练安全题库
5
3
241KB
精品:基层队站作战训练安全工作存在问题
5
10
21KB
xx大队作战训练安全督导问题整改报告 (1)
0
12
25KB
xx大队作战训练安全督导问题整改报告 (4)
0
12
30KB
xx大队作战训练安全督导问题整改报告 (3)
0
12
16KB
xx大队作战训练安全督导问题整改报告 (5)
0
12
21KB
浅析消防救援队伍作战训练安全工作存在的问题及对策
9
10
14KB
xx大队作战训练安全督导问题整改报告 (8)
0
12
32KB
xx大队作战训练安全督导问题整改报告 (9)
0
12
37KB
xx大队作战训练安全督导问题整改报告 (11)
0
12
20KB
xx大队作战训练安全督导问题整改报告 (10)
0
12
13KB
xx大队作战训练安全督导问题整改报告 (6)
0
12
17KB
工作调研:新形势下消防救援队伍作战训练安全问题分析及对策研究
0
15
23KB
xx大队作战训练安全督导问题整改报告 (7)
0
12
25KB
xx大队作战训练安全督导问题整改报告 (2)
5
12
3M
附件7:作战训练安全应知应会题库
4
2
457KB
作战训练安全应知应会题库(2022最新版)
2
2
452KB
作战训练安全应知应会题库(部局最新)
21
0
457KB