添加到电脑桌面
添加到电脑桌面,以后点击桌面图标一键打开,无需搜索,非常快捷!
立即添加
资源篮
0
文档悬赏
普通会员
限时优惠
登录
首页
充值
所有文档
文库
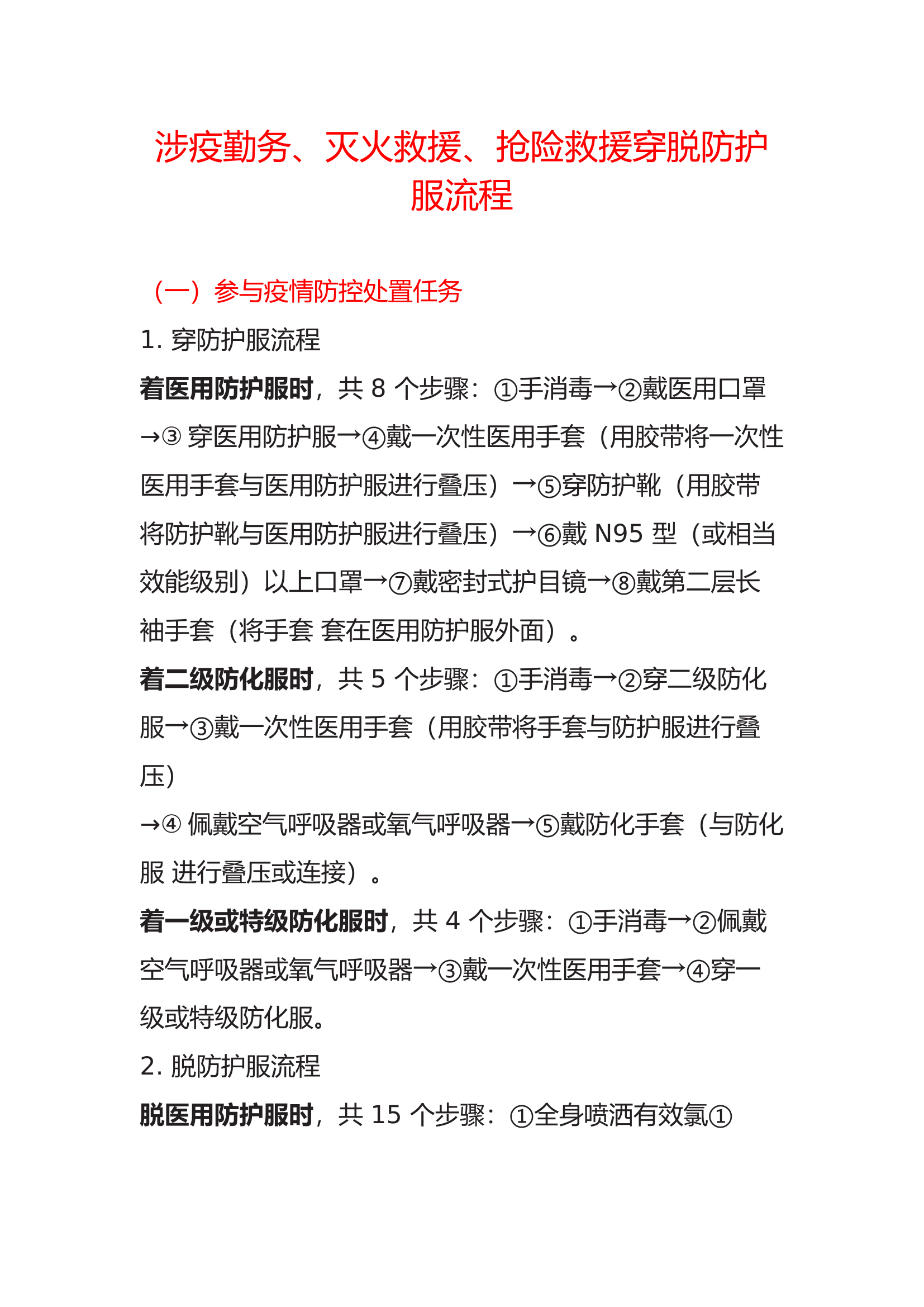
作战训练安全
涉疫勤务、灭火救援、抢险救援穿脱防护服流程(1).docx
DOCX
18KB
1页
下载38
2022-09-29
浏览128
收藏0
评分-
免费文档
AI编辑
收藏
已收藏
喜欢
已喜欢
星**
这个人很懒,什么都没留下
查看用户
该文档于
上传
相关文档
疫情期间灭火救援和涉疫勤务处置行动相关规定
165
0
27KB
精品:c基于“环境+要素+流程”的NCP疫情期间灭火救援对策研究
0
10
31KB
灭火与抢险救援技术火场供水技术(1)
3
10
365KB
抢险救援勤务规程
3
10
220KB
消防救援队伍参加涉疫勤务处置流程
66
0
19M
附答案消防灭火救援教材、涉疫防护消杀、作战安全行动150题
6
1
41KB
灭火和抢险救援处置安全提示
6
3
14KB
消防站级灭火救援桌面推演的组织流程与实施步骤
40
3
247KB
无人机在灭火救援与抢险中的作用
3
12
17KB
精品:b浅谈如何提高消防救援队伍指战员的灭火抢险救援能力
1
10
13KB
浅谈如何解决灭火抢险救援训练与实际脱节的问题
9
3
14KB
地下建筑灭火抢险援救援操法
2
5
12KB
灭火救援演练桌面推演流程记录(4.28)
73
2
531KB
酒店涉疫灭火救援预案
30
3
276KB
8-抢险救援勤务规程
8
3
331KB
无人机在消防灭火救援中的应用
3
12
15KB
2024抗洪抢险救援预案
23
3
1M
技师灭火救援专业理论学习资料
2
5
90KB
谈高层建筑的消防灭火救援措施
40
5
18KB
灭火救援计算及26类火灾事故处置
11
2
32KB
精品:a关于破解消防队伍灭火救援装备管理的调研报告
6
10
17KB
精品:b浅谈指战员在灭火救援中的安全防护与救生常识
1
10
17KB
精品:b全国新能源和化工产业灭火救援技术培训班学习感悟
4
10
16KB
(灭火救援指挥部)2023年机关干部个人述职述廉总结报告 (5)
2
12
19KB
栀夏:浅谈新时期消防救援队伍基层队站参与涉疫勤务处置能力建设的思考
0
10
49KB
XX县消防救援大队春节道路交通安全与灭火救援准备工作小结
1
6
12KB
消防作战灭火救援中火场供水、用水量的计算方法
47
5
52KB
冬季低温条件下灭火救援作战面临的问题及对策
2
12
16KB
关于加强和改进灭火救援初战指挥的几点思考
5
12
25KB