添加到电脑桌面
添加到电脑桌面,以后点击桌面图标一键打开,无需搜索,非常快捷!
立即添加
资源篮
0
文档悬赏
普通会员
限时优惠
登录
首页
充值
所有文档
文库
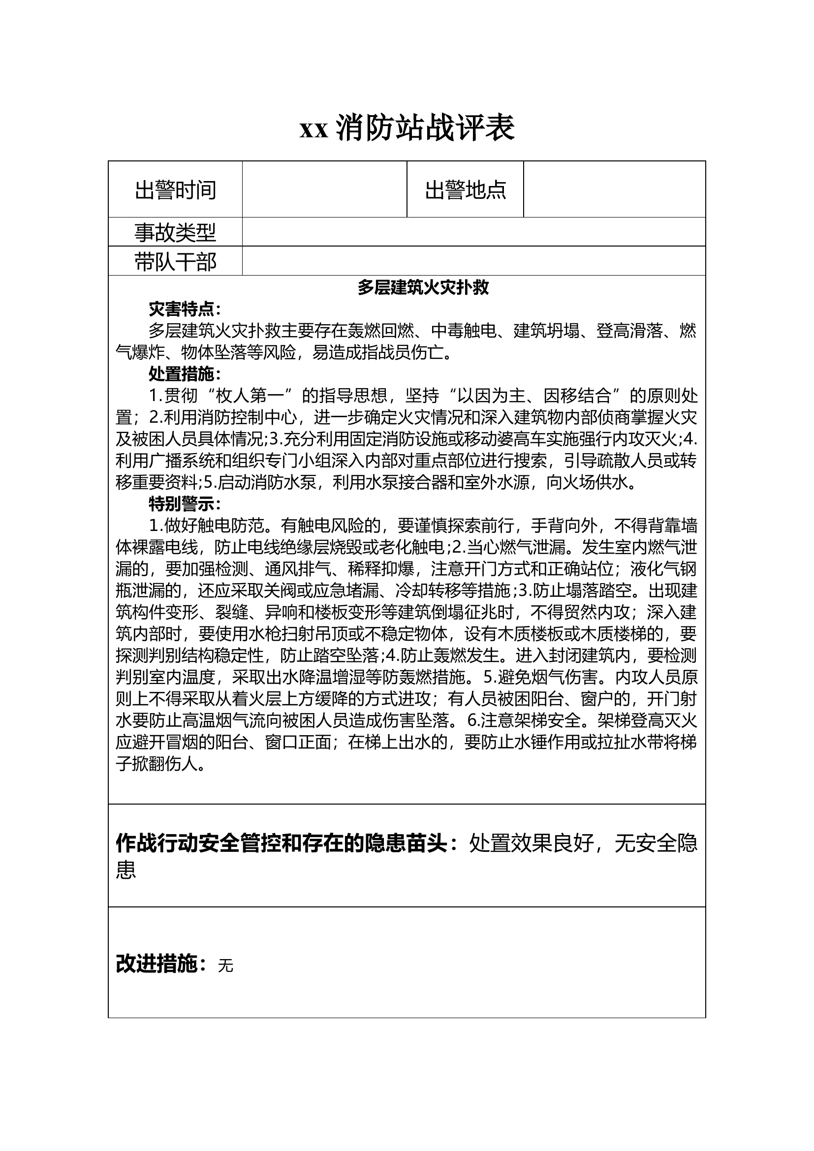
战评表(多层建筑火灾扑救).doc
DOC
20KB
1页
下载21
2024-01-23
浏览167
收藏1
评分-
1积分
AI编辑
收藏
已收藏
喜欢
已喜欢
高**
这个人很懒,什么都没留下
查看用户
该文档于
上传
相关文档
多层建筑火灾扑救初战指挥流程训练规程(6.7)
7
5
100KB
多层建筑火灾扑救注意事项
17
3
12KB
10多层建筑火灾扑救操(住宅、宾馆、餐馆、自建房、商市场等
6
12
78KB
一般(多层)建筑火灾扑救初战指挥流程训练
17
1
39KB
多层建筑火灾扑救行动指南
32
2
37KB
多层建筑火灾扑救
9
2
22KB
多层建筑火灾扑救指南
75
2
24KB
多层建筑火灾扑救想定作业
39
2
27KB
3_多层建筑火灾扑救脚本2
20
10
32KB
消防作战扑救高层建筑火灾水带铺设技术
16
5
530KB
关于防范火灾扑救中建筑坍塌的几点思考
8
2
40KB
多层建筑火灾扑救
7
5
73M
消防作战高层建筑火灾扑救指挥调度与辅助决策要点
16
5
16KB
消防灭火作战高层建筑火灾指挥扑救指南
8
5
57KB
城市综合体建筑火灾的扑救
6
3
19KB
消防救援地下建筑火灾扑救指南
4
5
18KB
浅谈高层建筑电缆井火灾扑救的几点思考
6
1
37KB
消防灭火救援地下建筑火灾扑救技战术
4
5
18KB
高层建筑电缆井火灾扑救对策
34
3
17KB
大跨度大空间建筑特点及火灾扑救对策
5
12
34KB
地下建筑火灾扑救课件
6
5
49KB
精品:b浅谈如何规避大跨度钢结构建筑火灾扑救doc
2
10
30KB
地下建筑火灾扑救讲稿
11
5
47KB
株洲市茶陵县“9.18”云阳山森林火灾扑救战评总结
48
12
27KB
利用固定消防设施扑救高层建筑火灾
11
5
403KB
多层建筑火灾扑救实战考核规程(9.30修
3
2
182KB
0912大跨度大空间建筑火灾扑救和组织指挥课件讲义(100)(1)
7
1
42KB
精品:b高层建筑火灾扑救中风险识别与安全管控措施
3
10
17KB
浅谈大跨度大空间建筑火灾扑救组织指挥程序
3
12
21KB