添加到电脑桌面
添加到电脑桌面,以后点击桌面图标一键打开,无需搜索,非常快捷!
立即添加
资源篮
0
文档悬赏
普通会员
限时优惠
登录
首页
充值
所有文档
文库
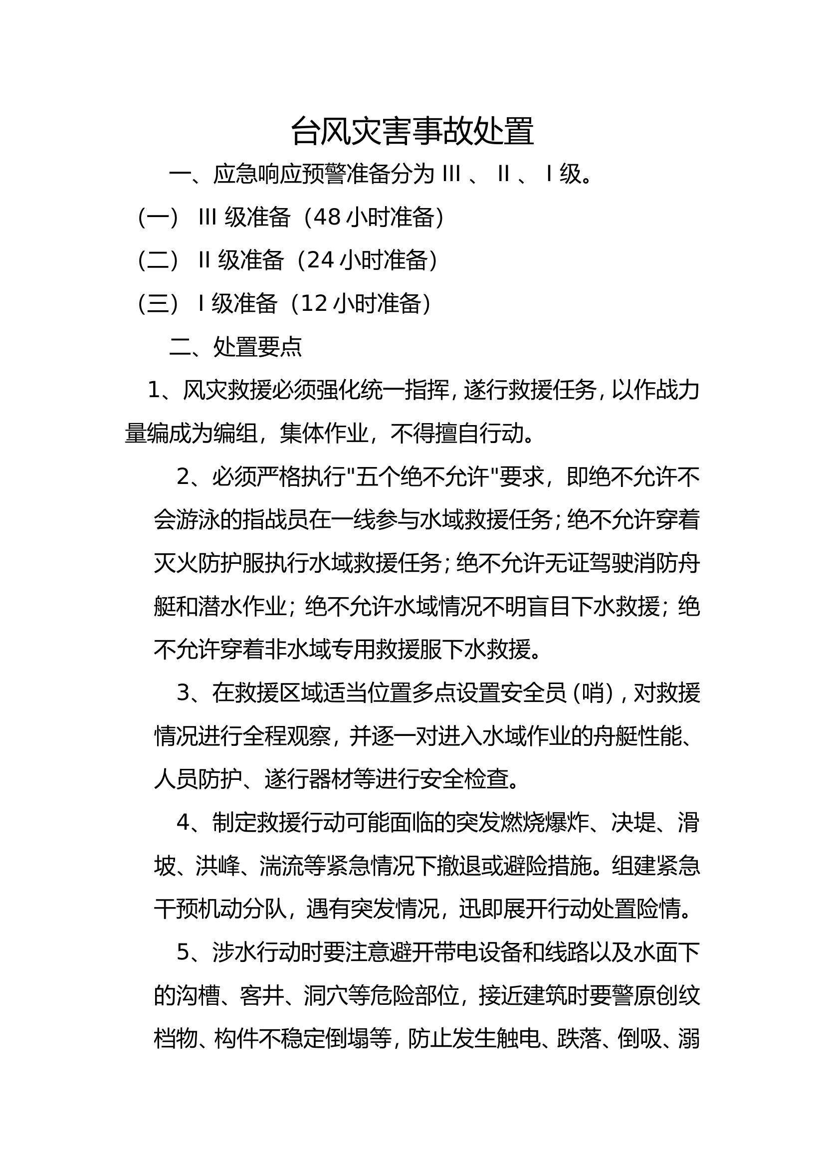
台风灾害事故处置.doc
DOC
15KB
1页
下载56
2023-05-10
浏览106
收藏0
评分-
1积分
AI编辑
收藏
已收藏
喜欢
已喜欢
岳**
这个人很懒,什么都没留下
查看用户
该文档于
上传
相关文档
1、典型灾害事故处置安全行动要点提示
1
2
225KB
典型灾害事故处置安全行动要点提升
2
3
127KB
附件1:灾害事故处置应知应会资料汇
39
0
560KB
1_浅谈新能源产业灾害事故应急救援的处置对策
5
4
19KB
家庭民用液化石油气灾害事故应急处置“十步法”
1
5
19KB
洪涝台风泥石流灾害应急响应与处置要点
8
2
72KB
典型灾害事故处置安全管控要点
5
3
2M
浅谈高速公路灾害事故救援特点和处置对策
7
6
20KB
危化灾害事故处置调研思考
3
12
22KB
精品:浅谈危化品道路运输灾害事故处置对策
2
10
17KB
最新!45类常见灾害事故抢险救援处置要点战术要点
225
0
168KB
18、疫情期间参与各类灾害事故处置行动要则
2
1
3M
各类火灾扑救和灾害事故处置学习记录
1
5
1M
浅谈化学灾害事故科学处置——响水“3•21”事故处置体会和启示
3
12
30KB
辖区类型灾害事故处置指挥程序
4
5
209KB
精品:浅析山体滑坡事故成因及灾害处置对策
4
10
17KB
安全类-典型灾害事故处置安全行动要点提示
6
2
94KB
家庭民用液化石油气灾害事故处置“十步法”
2
2
386KB
行动类-危化品储罐化工装置危化品运输车灾害事故处置指南(试行)
8
2
62KB
典型灾害事故处置安全行动要点
12
2
91KB
消防救援危化品储罐灾害事故作战处置指南
4
5
22KB
典型灾害事故处置安全行动要点提示
78
0
126KB
疫情期间消防救援队伍参加各类灾害事故处置行动要则
12
5
36KB
附件7:典型灾害事故处置安全管控程序.doc
15
4
954KB
新型冠状病毒疫情期间消防救援队伍参加各类灾害事故处置行动
2
5
78KB
精品:c危化灾害事故处置调研思考
3
10
22KB
关于新能源汽车蓬勃发展形势下的灾害事故处置要点探讨
3
12
246KB
精品;b浅析精细化工行业灾害事故灭火救援处置对策及分析
2
10
20KB
工作调研:浅谈氨气泄露特性分析及灾害事故处置的几点思考
1
15
21KB