添加到电脑桌面
添加到电脑桌面,以后点击桌面图标一键打开,无需搜索,非常快捷!
立即添加
资源篮
0
文档悬赏
普通会员
限时优惠
登录
首页
充值
所有文档
文库
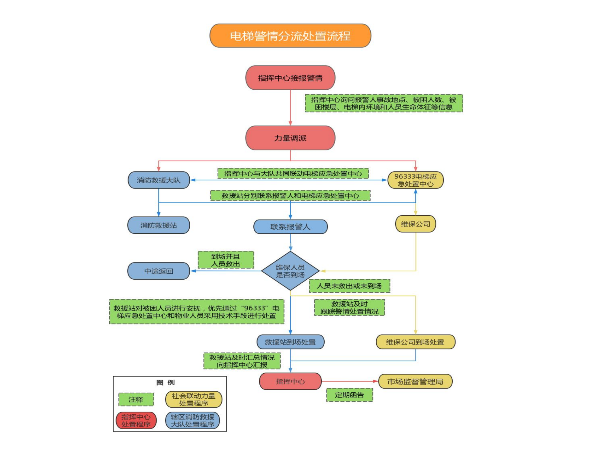
1电梯警情分流处置流程图.pptx
PPTX
272KB
5页
下载2
2023-10-07
浏览67
收藏0
评分-
30积分
温馨提示:当前文档有5页,可预览2页。下载可查看全部内容
剩余3页未读,
下载浏览全部
收藏
已收藏
喜欢
已喜欢
基**
这个人很懒,什么都没留下
查看用户
该文档于
上传
相关文档
地震灾害事故处置简要流程图
8
4
56KB
电梯事故原因及救援处置
16
5
3M
社会救助警情处置(毒蜂蛇)
10
15
32M
捕蛇类警情处置技巧方法交流
11
12
84M
毒蜂扰民警情处置要点
7
2
78M
捕蛇类警情处置要点
45
2
7M
永州市“6.19”液化天然气槽罐车泄漏事故处置
13
13
27M
液化烃全压力、半冷冻泄露处置
5
5
33M
交通事故处置行动安全授课(3)
10
5
128M
生物事故应急处置对策措施(1)
1
12
12M
LPG、LNG、CNG危险化学品罐车处置课件资料
38
2
33M
山西省朔州市山阴县3.31LNG-罐车泄漏事故警情战评
15
10
154M
晋中市5.14 LNG槽罐车追尾泄漏处置战评.pptx
50
10
147M
LPG.CNG.LNG公路运输车灾害事故处置(最新)
22
2
64M
LPG槽罐车事故处置
31
1
106M
浅谈电梯事故救援的几点思考
17
5
20M
灭火救援典型战例及灾害事故处置
36
3
2M
槽车结构介绍 与应急处置0110
0
15
10M
初起火灾处置基础知识
3
5
2M
浅谈社会救援类警情之摘取马蜂窝的处置
1
12
17KB
毒剂的处置与防范-上海消防局20230518
1
12
25M
江苏响水天嘉宜化工有限公司“3.21”爆炸火灾事故处置战例
34
10
201M
道路交通隧道火灾事故处置
27
2
6M
(新指挥员培训)居民燃气泄漏处置
11
5
6M
冷库火灾事故处置的要点
29
2
34M
电梯救援方法概述
17
3
17M
电梯紧急操作与应急救援1
11
3
5M
地下建筑火灾扑救处置技战术研究上报(1)
8
5
31M
灭火救援作战行动安全处置流程图册
22
25
12M