添加到电脑桌面
添加到电脑桌面,以后点击桌面图标一键打开,无需搜索,非常快捷!
立即添加
资源篮
0
文档悬赏
普通会员
限时优惠
登录
首页
充值
所有文档
文库
队伍管理
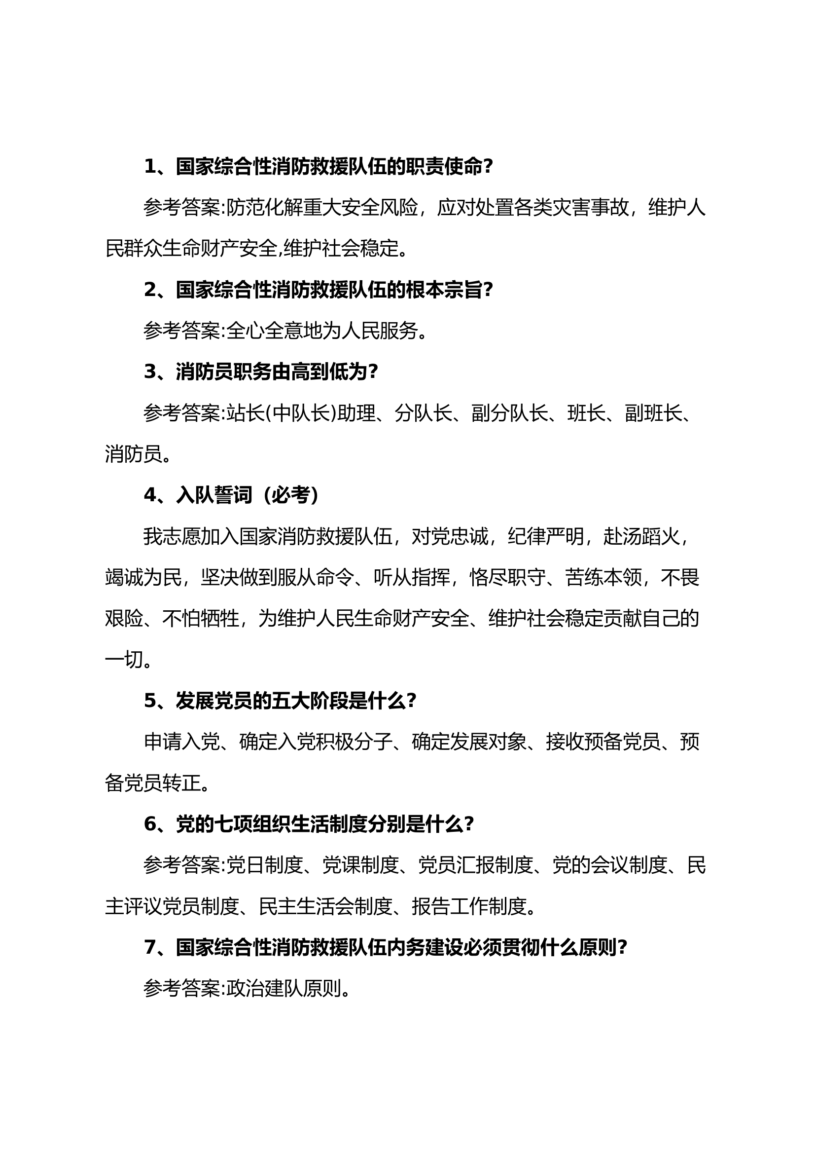
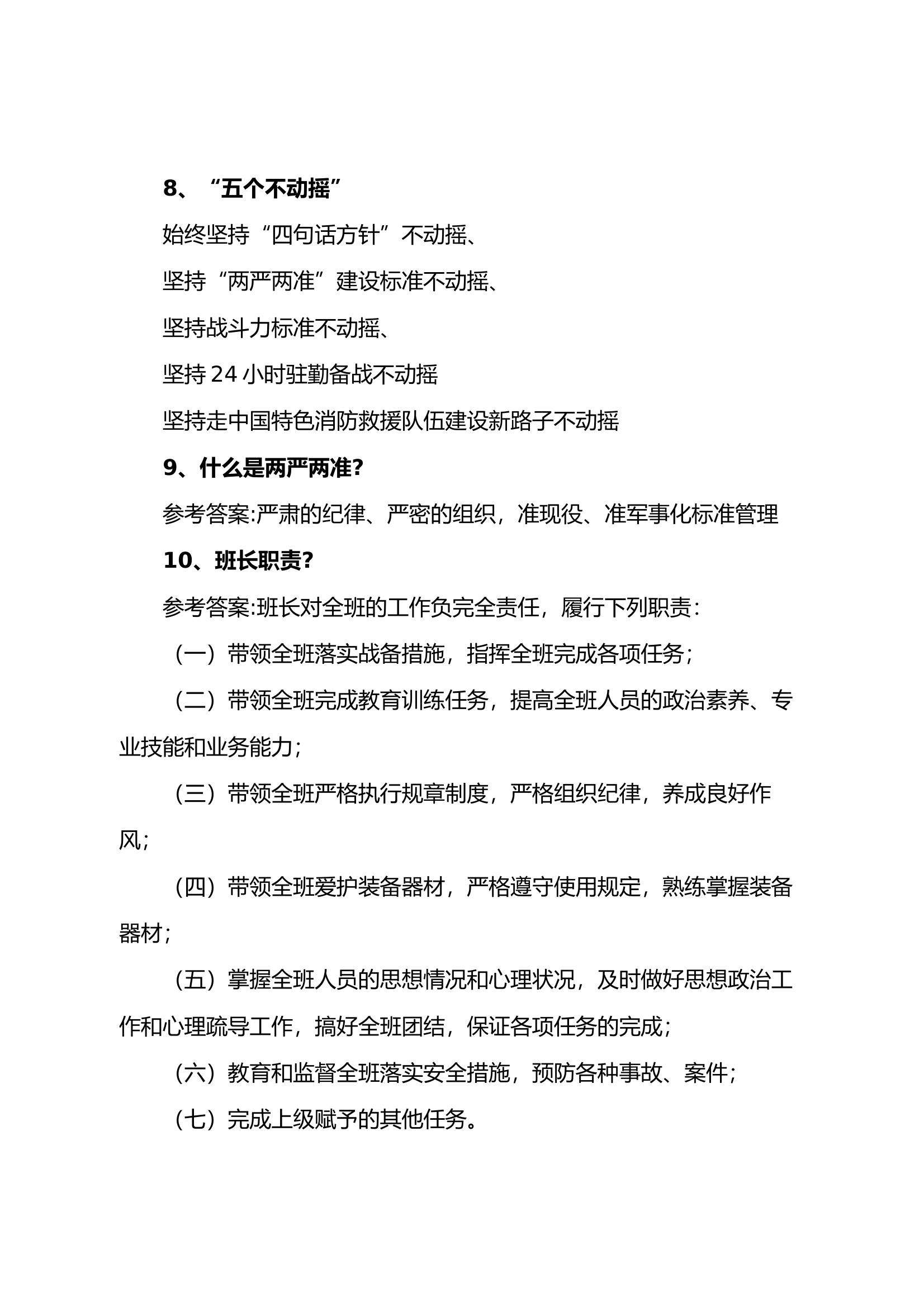
晋级中级、高级消防员简答题
DOCX
30KB
14页
下载18
2025-06-11
浏览147
收藏0
评分-
1积分
AI编辑
温馨提示:当前文档有14页,可预览2页。下载可查看全部内容
剩余12页未读,
下载浏览全部
收藏
已收藏
喜欢
已喜欢
文档描述
晋级中级、高级消防员简答题
微**
这个人很懒,什么都没留下
查看用户
该文档于
上传
相关文档
精品:消防员职业技能鉴定晋级题库汇编(含初、中、高级、技师、装备、特种、通信等)
51
10
2M
1消防员职业技能鉴定晋级题库汇编(含初、中、高级、技师、装备、特种、通信等)2023
1891
0
3M
晋级、中级、高级职业技能鉴定理论题库(2280题)
35
1
3M
消防员职业技能鉴定晋级题库汇编(含初、中、高级、技师、装备、特种、通信等)
4
5
2M
25年最新消防员职业技能鉴定晋级题库汇编(含初、中、高级、技师、装备、特种、通信等)
46
10
4M
消防员职业技能鉴定晋级题库汇编(含初、中、高级、技师、装备、特种、通信等)
387
0
2M
装备维护员题库(高级)(消防员职业技能鉴定晋级题库汇编)
12
1
111KB
装备维护员题库(高级技师)(消防员职业技能鉴定晋级题库汇编)
19
1
40KB
装备维护员题库(中级)(消防员职业技能鉴定晋级题库汇编)
14
1
95KB
消防通信员题库(高级500题(消防员职业技能鉴定晋级题库汇编))
22
1
390KB
消防通信员题库(中级610题(消防员职业技能鉴定晋级题库汇编))
27
1
753KB
技师简答题(消防员职业技能鉴定晋级题库汇编)
19
1
199KB
高级多选(消防员职业技能鉴定晋级题库汇编)
3
1
52KB
高级判断(消防员职业技能鉴定晋级题库汇编)
5
1
48KB
消防员晋级理论简答题
10
2
15KB
灭火救援专业中级、高级技能考核规程20220511(1)
24
2
26KB
浅谈如何管理与运用高级消防员----打开高级消防员的成长天窗
6
30
15KB
政府专职消防员(初级专职队员晋级)业务技能考核成绩登记表(包括科目规程)
2
5
966KB
政府专职消防员晋级理论知识试题
23
0
22KB
消防员晋级理论题库(2325题)25.08.14修订
4
1
3M
精品:消防员中级职业技能鉴定灭火救援鉴定题库(全2/4)
1
30
2M
精品:消防员职业技能鉴定中级技能题库大全(全3/4)判断
3
30
35KB
精品:消防员职业技能鉴定中级技能题库大全(全4/4)单选
4
30
45KB
20150804-消防员职业技能鉴定高级技能题库
49
0
830KB
消防员职业技能鉴定高级技能题库
5
10
79KB
20150804-消防员职业技能鉴定中级技能题库
5
1
181KB
初级!中级 !高级!题库
57
0
438KB
消防员职业技能鉴定中级技能题库
24
0
89KB
装备维护员题库(基础知识+初级+中级+高级)(1)
18
1
673KB