添加到电脑桌面
添加到电脑桌面,以后点击桌面图标一键打开,无需搜索,非常快捷!
立即添加
资源篮
0
文档悬赏
普通会员
限时优惠
登录
首页
充值
所有文档
文库
政事人工党建
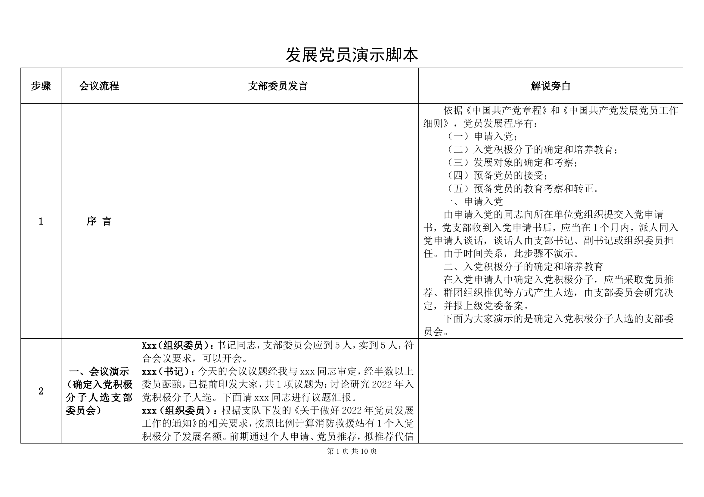
xxx消防救援大队发展党员演示脚.doc
DOC
172KB
5页
下载1
2023-02-22
浏览48
收藏0
评分-
10积分
AI编辑
温馨提示:当前文档有5页,可预览2页。下载可查看全部内容
剩余3页未读,
下载浏览全部
收藏
已收藏
喜欢
已喜欢
拿**
这个人很懒,什么都没留下
查看用户
该文档于
上传
相关文档
消防救援队伍党支部2024年度发展党员工作计划
9
4
15KB
消防救援站2024年发展党员工作计划...........
2
4
13KB
XXX消防救援大队委员会关于2023年上半年落实意识形态工作责任制情况的报告 (2)
18
2
28KB
XXX消防救援大队委员会关于“以案促改”工作开展情况报告
41
2
188KB
XXX消防救援大队“百日安全竞赛活动”实施方案
111
0
19KB
XXX市消防救援大队地震灾害应急救援建设预案
22
3
91KB
Xxxx消防救援大队安全组织
5
8
13KB
xxxxx消防救援大队熟悉演练工作总结
12
15
17KB
XXX消防救援大队7月份队伍管理工作开展情况
28
6
164KB
XXX消防救援大队开展消防执法“微腐败”专项整治工作总结
139
1
18KB
XXX消防救援大队私家车登记表
6
3
104KB
xxxx消防救援大队春节前队伍安全分析报告
9
15
24KB
xxx消防救援大队今冬明春练兵工作实施方案
7
15
383KB
2023年xxxx消防救援大队条令纲要学习活动工作总结
8
5
30KB
xxx消防救援大队低温雨雪冰冻灾害应急救援预案
2
10
40KB
xxxxxx消防救援大队灾害事故应急联勤联动协议(交通局)
6
15
14KB
精品:XXX消防救援大队关于上报安全专项整治活动开展情况总结报告(1)(1)
4
10
234KB
xxxx消防救援大队安全工作保密小组组织机构
5
15
14KB
xxx消防救援大队保密承诺书
2
15
14KB
XXX消防救援大队、站(中队)重大节日和重要时间节点政治宣传工作计划表
7
30
57KB
中共xxx消防救援大队委员会2023年度民主生活会主持词
3
12
34KB
xxxxx消防救援大队地震应急实战演练准备情况
2
15
319KB
中共xxx消防救援大队委员会关于召开2023年度专题民主生活会的请示
0
12
12KB
中共xxx县消防救援大队委员会xxxx年上半年工作报告
11
20
44KB
XXX消防救援大队治不正之风和腐败问题方案
7
5
20KB
XXX消防救援大队民族团结进步创建活动实施方案
45
5
31KB
xxx消防救援大队队伍安全管理隐患百日大清查活动实施方案
11
4
30KB
XXX消防救援大队食物中毒事故应急预案
4
3
306KB
xxx消防救援大队关于组织召开主题教育专题组织生活会的实施方案
0
10
21KB