添加到电脑桌面
添加到电脑桌面,以后点击桌面图标一键打开,无需搜索,非常快捷!
立即添加
资源篮
0
文档悬赏
普通会员
限时优惠
登录
首页
充值
所有文档
文库
作战训练安全
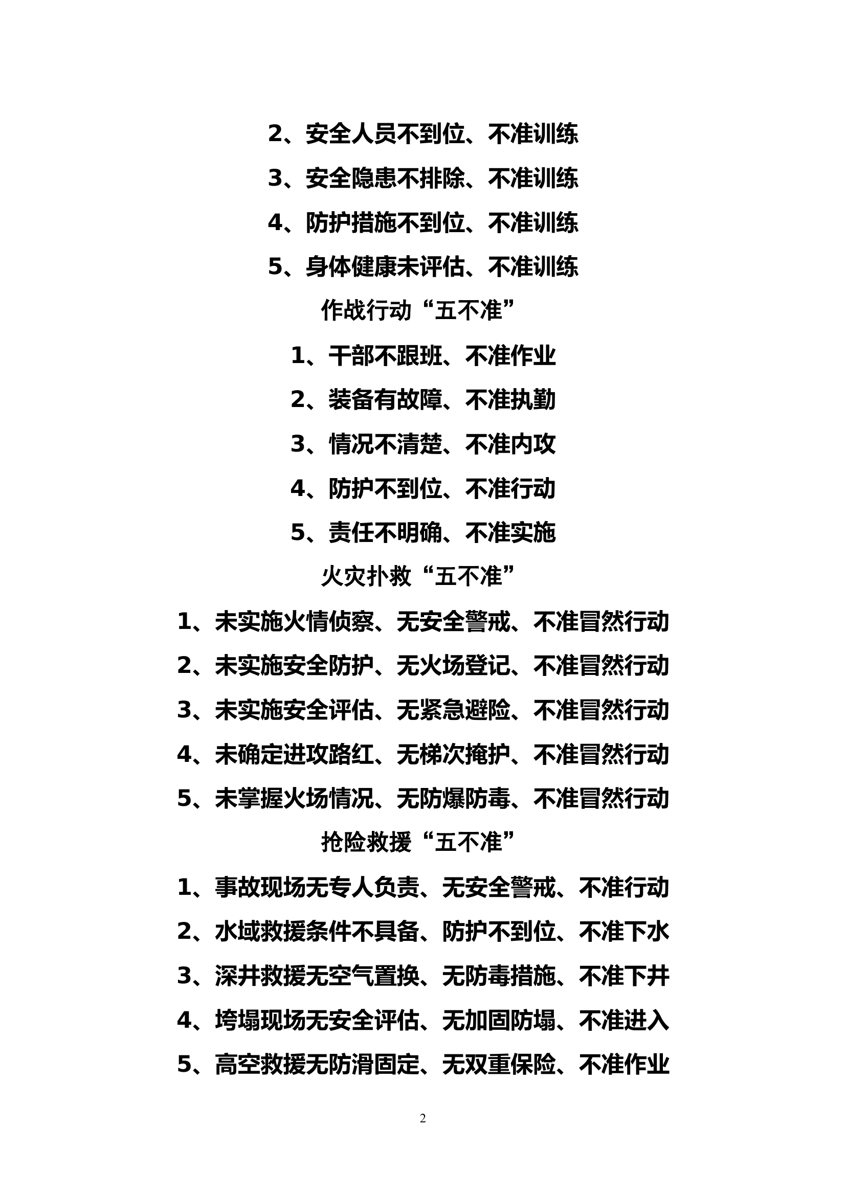
附件4:作战训练安全提示口诀.doc
DOC
54KB
1页
下载9
2023-05-16
浏览75
收藏0
评分-
2积分
AI编辑
收藏
已收藏
喜欢
已喜欢
董**
这个人很懒,什么都没留下
查看用户
该文档于
上传
相关文档
作战训练安全“十项抓手”及“埋压”助记口诀
14
0
324KB
作战训练安全提示内容
7
3
22KB
附件3:消防救援队伍作战训练安全行动手册(试行).doc
18
4
144KB
附件6:作战安全技能训练规程.doc
3
4
948KB
附件4:消防救援队伍作战训练安全常识100问.doc
2
4
98KB
附件1:作战训练安全常识100问
33
0
103KB
附件7:作战训练安全应知应会题库
4
2
457KB
关于加强全市消防救援队伍冬季作战训练安全工作的工作提示
1
15
14KB
附件3、2022年作战训练安全题库(部分)
1
10
159KB
附件3执勤中队训练作战安全管理规范
38
0
174KB
作战训练安全工作提示
3
1
27KB
作战训练安全提示
33
0
12KB
附件1:2023年作战训练安全题库
2
10
78KB
作战训练安全提示
10
2
60KB
附件1:作战训练安全速记手册(消防员版)
1
5
65KB
附件5:《安全训练管控清单(试行)》
3
5
16KB
xxx大队作战训练安全剖析
8
5
14KB
5月份作战训练安全形势分析报告
344
0
23KB
XX政府专职消防救援队作战训练安全分析报告
29
2
173KB
作战训练安全学习资料汇编
5
20
4M
精品:b关于作战训练安全形势分析
2
10
19KB
33、第三十三周作战训练安全形势分析
4
2
13KB
消防救援队伍作战训练安全的现状与挑战
1
5
89KB
某大队作战训练安全整治督导暨蹲点帮扶工作方案
10
8
35KB
XX关于疫情防控和作战训练安全整改报告
3
2
230KB
作战训练安全知识问答
0
1
56KB
36、第三十六周作战训练安全形势分析
5
2
13KB
精品:d浅谈如何做好作战训练安全防事故工作
3
10
16KB
35、第三十五周作战训练安全形势分析
3
2
13KB