添加到电脑桌面
添加到电脑桌面,以后点击桌面图标一键打开,无需搜索,非常快捷!
立即添加
资源篮
0
文档悬赏
普通会员
限时优惠
登录
首页
充值
所有文档
文库
VIP特权文档
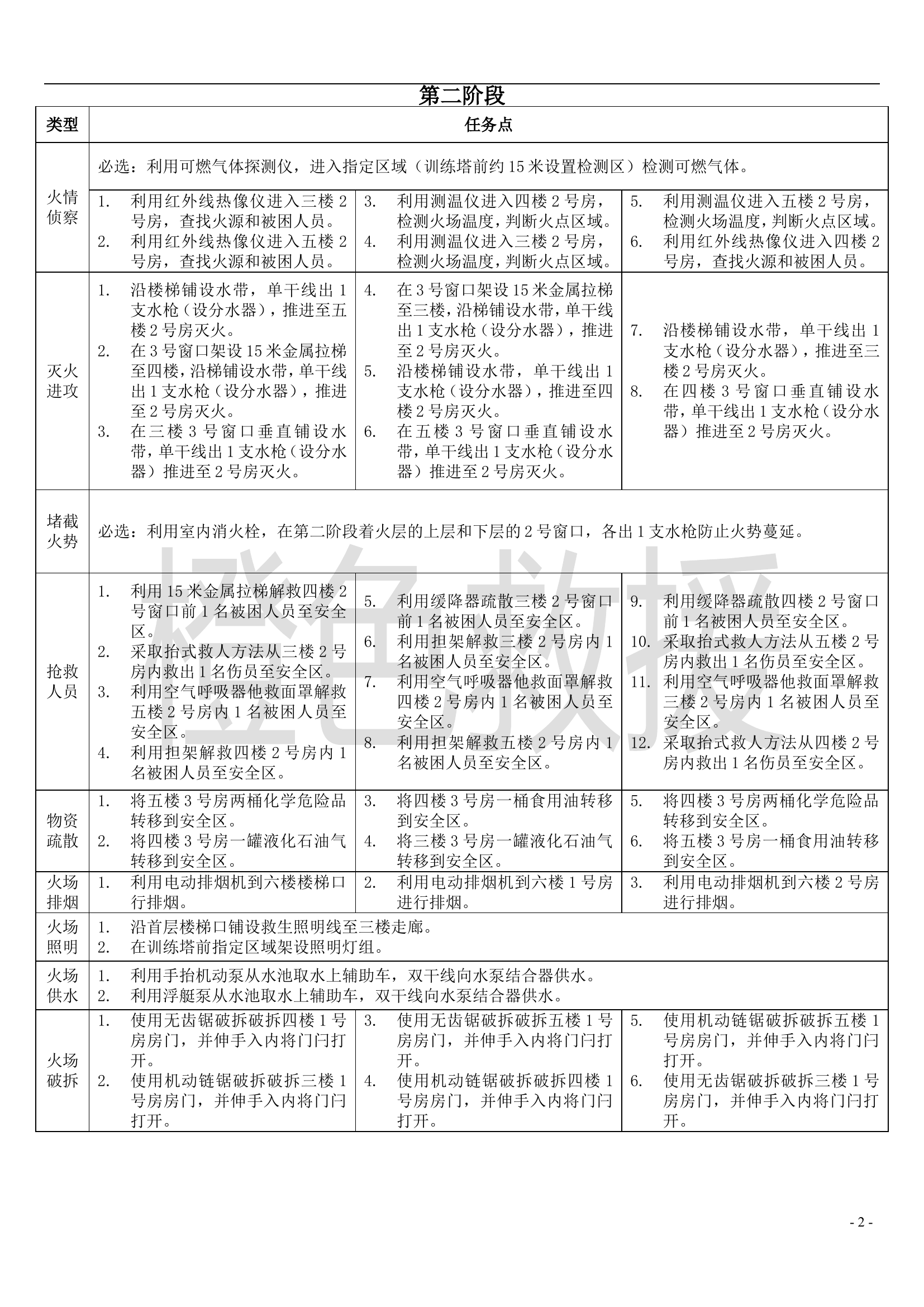
基层消防站日常实战化训练任务库.doc
DOC
171KB
4页
下载542
2022-01-18
浏览3502
收藏1
vip
评分-
1积分
AI编辑
温馨提示:当前文档有4页,可预览2页。下载可查看全部内容
剩余2页未读,
下载浏览全部
收藏
已收藏
喜欢
已喜欢
橙**
这个人很懒,什么都没留下
查看用户
该文档于
上传
相关文档
关于基层消防站实战训练的探索
20
3
15KB
3_常规中队日常实战化训练任务库改
38
0
20KB
基层消防站实战化训练工作存在的主要问题及原因
8
5
3M
栀夏:关于基层消防队伍灭火救援实战化建设的思考
2
10
15KB
整建制消防救援站日常实战化训练规程及评判细则
177
10
331KB
栀夏:浅析基层消防救援队伍如何有效开展辖区“六熟悉”和实战演练工作
19
10
18KB
精品;b浅谈关于基层消防站实战化训练工作的几点思考
3
10
18KB
大队日常实战化训练任务表
6
3
40KB
基层消防救援站在日常工作生活中防范失泄密的策略与实践
0
12
14KB
浅析如何强化基层消防救援队伍装备日常管理使用
0
12
14KB
关于基层消防队伍灭火救援实战化建设的思考
0
12
13KB
如何强化基层消防站装备日常管理使用
0
12
14KB
浅析基层消防救援队伍如何有效开展辖区“六熟悉”和实战演练工作
3
12
16KB
基层消防救援站车辆日常维护保养及使用流程汇总
4
12
19KB
浅谈消防救援队伍基层指挥员如何搞好实战化练兵工作
3
12
17KB
精品:b浅谈基层消防队伍日常战术训练存在的问题及应对措施
1
10
14KB
浅议如何提高基层消防部队灭火救援实战能力
3
25
28KB
基层消防救援站实战化练兵方案
3
12
12KB
基层消防队伍训练现状及如何开展实战化训练
179
0
18KB
精品:b浅谈基层消防救援队伍实战化训练工作方案
0
10
14KB
关于基层消防救援队站实战化训练的几点思考
9
6
15KB
调研文章:如何做好基层中队政府专职消防员日常训练工作的几点思考
4
10
21KB
浅谈关于基层消防站实战训练的探索
2
12
110KB
精品:b新时期基层纪检监察工作如何融入消防日常工作的思考
2
10
17KB
栀夏:浅谈新时期消防救援队伍基层队站参与涉疫勤务处置能力建设的思考
0
10
49KB
消防救援队伍基层团组织的日常工作
4
5
6M
精品:a关于全面提升基层消防安全治理工作的思考
3
10
18KB
精品:b浅谈当前形势下如何进一步完善基层消防监管体系
0
10
285KB
精品:d如何加强新时代消防救援队伍基层经常性思想政治工作的思考
3
10
15KB