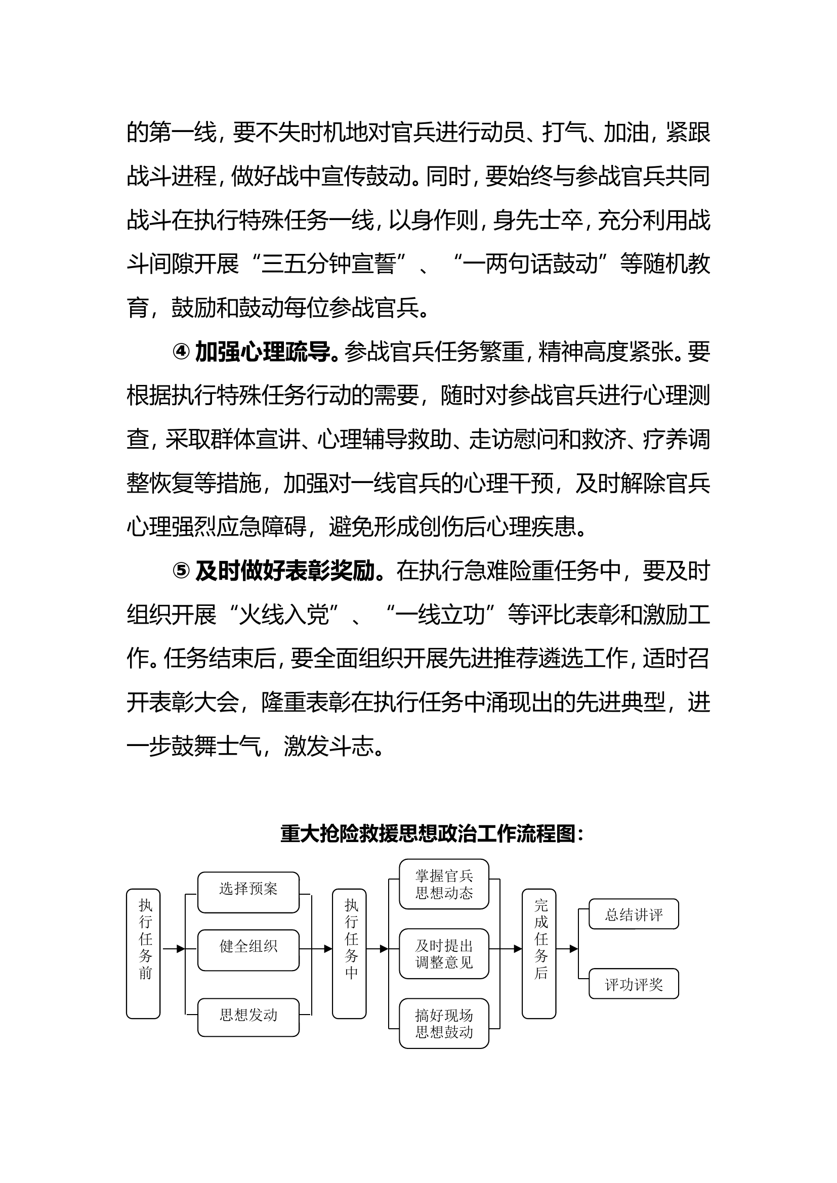
添加到电脑桌面
添加到电脑桌面,以后点击桌面图标一键打开,无需搜索,非常快捷!
立即添加
资源篮
0
文档悬赏
普通会员
限时优惠
登录
首页
充值
所有文档
文库
其他
消防部队重特大地震灾害跨区域增援预案(政工子预案).doc
DOC
45KB
1页
下载43
2023-10-23
浏览137
收藏1
评分-
免费文档
AI编辑
收藏
已收藏
喜欢
已喜欢
卢**
这个人很懒,什么都没留下
查看用户
该文档于
上传
相关文档
消防总队特别重大地震灾害跨区域救援预案
66
0
38KB
市消防救援支队地震灾害跨区域救援预案
6
12
30KB
03地震灾害跨区域救援预案
38
2
172KB
消防救援总队石油化工灾害事故跨区域灭火救援预案
20
6
153KB
市消防救援支队“两会”消防安保灭火救援跨区域增援子预案
9
12
147KB
XX市消防支队抗洪抢险应急救援跨区域增援预案
16
10
35KB
XXX市消防救援大队地震灾害应急救援建设预案
22
3
91KB
XX消防救援站地震灾害处置预案
24
3
294KB
全市消防救援队伍重特大地震应急预案
3
12
640KB
XX消防救援大队地震、抗洪抢险等灾害事故和重大消防安保任务遂行政治工作预案
232
1
18KB
精品:消防救援队伍跨区域增援重大任务政治工作行动要则
3
10
35KB
XX市XX县消防救援大队地震灾害应急救援预案
15
10
530KB
消防救援支队地震灾害救援预案
4
12
30KB
消防救援洪水急流跨区域增援组织指挥
14
5
670KB
市消防救援支队应对突发核生化事件跨区域应急救援预案
11
12
107KB
市消防救援支队应对突发环境事件跨区域应急救援预案
5
12
172KB
消防救援总队跨区域抗洪抢险救援预案
8
6
118KB
关于参加“8·18”跨区域增援大通县山洪灾害抢险救援情况的报告
9
12
275KB
精品:浅谈如何做好消防安保跨区域增援前置驻勤工作
6
10
19KB
精品:XX消防救援总队重特大灾害事故救援应急通信保障预案
2
20
258KB
巴彦乌素街消防救援站地震灾害消防救援预案
17
2
25KB
XX消防救援支队关于印发《跨区域增援工作方案》的通知
30
5
36KB
市消防救援支队2024年“两会”期间跨区域灭火救援预案
5
12
578KB
2023年襄阳市消防救援支队地震救援专业队跨区域实战拉动演练方案
55
5
155M
消防大队重特大地震应急救援预案
1
8
530KB
关于开展重特大化工火灾跨区域增援实战演练的分析报告
7
12
32KB
XX消防站地震灾害应急预案
12
10
1M
XX大队地震灾害救援预案
20
10
534KB
xxx消防救援大队低温雨雪冰冻灾害应急救援预案
2
10
40KB