添加到电脑桌面
添加到电脑桌面,以后点击桌面图标一键打开,无需搜索,非常快捷!
立即添加
资源篮
0
文档悬赏
普通会员
限时优惠
登录
首页
充值
所有文档
文库
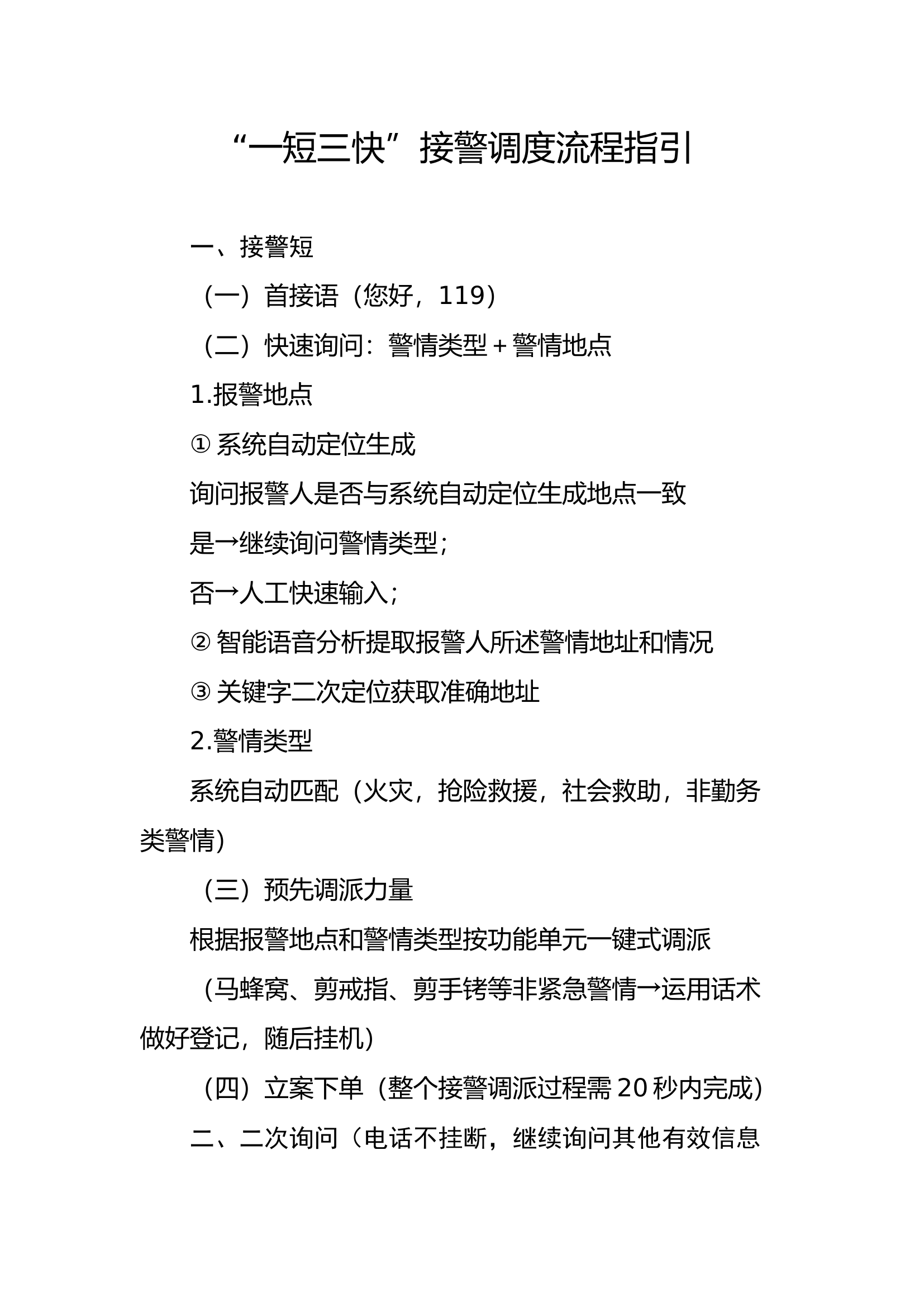
一短三快接警调度工作指引.“一短三快”接警调度流程指引.docx
DOCX
14KB
1页
下载45
2022-12-04
浏览234
收藏0
评分-
2积分
AI编辑
收藏
已收藏
喜欢
已喜欢
L**
这个人很懒,什么都没留下
查看用户
该文档于
上传
相关文档
一短三快拉动流程(简要版本)
4
10
12KB
“一短三快”初战机制改革工作流程脚本
137
10
186KB
浅析接警调度工作流程
1
12
12KB
“一短三快”拉动流程
6
1
16KB
“一短三快”战备工作指引
287
0
31KB
“一短三快”初战机制改革工作开展情况
40
5
12KB
全面探索“一短三快”初战机制现代化变革
0
12
18KB
深入“一短三快”初战机制改革工作
2
4
120KB
XX大队全速推进“一短三快”初战机制改革
373
10
14KB
指挥中心接警联动工作指引.指挥中心警情联动工作指引
28
2
26KB
消防站“一短三快”初战机制改革工作
8
1
139KB
一短三快拉动程序
19
0
13KB
6.论“一短三快”消防初战指挥系统的
0
10
15KB
119接警调度工作规程问卷调查
0
3
38KB
xxxx站一短三快工作汇报
5
10
16KB
消防站”一短三快”资料汇编
14
6
3M
“一短三快”初战机制改革工作实践与探索
1
12
32KB
消防救援站关于“一短三快”工作落实情况汇报 - 副本
242
0
26KB
一短三快工作情况汇报
37
2
18KB
XX大队“一短三快”初战机制改革
0
12
14KB
“一短三快”初战机制改革汇报脚本大纲(范本)-20220510
252
0
450KB
高位部署 实战为先——XX大队 “一短三快”初战机制改革建设成效显著
0
6
16KB
“一短三快”初战机制改革工作实践与探索
0
8
18KB
“一短三快”初战机制改革登车出动要求
27
1
277KB
浅谈关于对新时期消防接警调度工作的心得体会
2
12
12KB
“一短三快”初战机制改革工作实践与探索调研报告
3
14
244KB
一短三快常态化拉动考核提示
2
3
15KB
XX大队关于“一短三快”初战机制改革建设情况的报告
3
10
225KB
精品:现代化指挥系统“一短三快”初战机制应用分析
3
10
14KB