添加到电脑桌面
添加到电脑桌面,以后点击桌面图标一键打开,无需搜索,非常快捷!
立即添加
资源篮
0
文档悬赏
普通会员
限时优惠
登录
首页
充值
所有文档
文库
其他
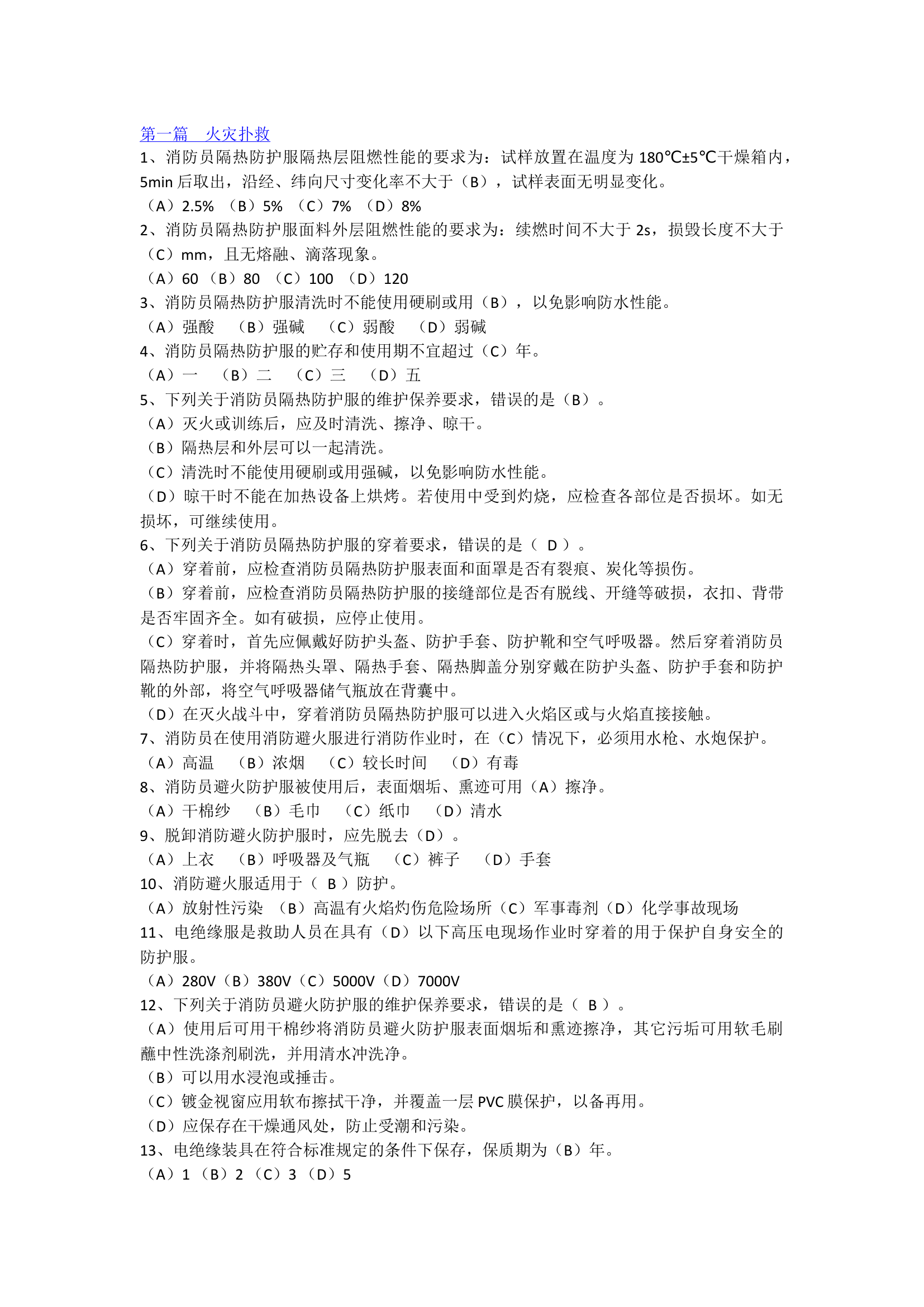
初级理论基础题库大全.docx
DOCX
3M
43页
下载1
2023-11-14
浏览68
收藏0
评分-
2积分
AI编辑
温馨提示:当前文档有43页,可预览2页。下载可查看全部内容
剩余41页未读,
下载浏览全部
收藏
已收藏
喜欢
已喜欢
毕**
这个人很懒,什么都没留下
查看用户
该文档于
上传
相关文档
灭火救援初级理论题库
5
3
52KB
【题库】消防初级考试题库
1
5
27KB
灭火救援五级题库初级单选
16
0
40KB
精品:消防员职业技能鉴定中级技能题库大全(全3/4)判断
3
30
35KB
精品:消防员职业技能鉴定中级技能题库大全(全4/4)单选
4
30
45KB
消防员职业技能鉴定初级技能题库
210
0
67KB
初级指挥员理论测试题库
12
1
64KB
初级消防设施操作员理论考试题库
137
0
119KB
消防员职业技能鉴定初级技能题库最新导入模板01
1
30
72KB
初级题库(消防员职业技能鉴定晋级题库汇编)
92
1
145KB
初级消防设施操作员理论题库
23
2
133KB
夯实基础 蓄势前行—XX支队组织开展初级绳索救援技术培训
2
10
12KB
理论考试题库二(装备技师)200+100+200=500
6
1
83KB
消防员职业技能题库
1
2
58KB
【题库】消防基础理论知识考试答案
3
3
17KB
【题库】消防知识竞赛超全版题库
0
3
142KB
条令条例整合题库
3
1
178KB
【题库】消防知识学习竞赛题库
1
3
122KB
2023年党章党规党纪测试题库
31
0
733KB
20220517《灭火救援业务理论学习题库》老
9
1
291KB
党章党规大全(136部)【新发布《中国共产党支部工作条例》在内】
6
4
643KB
20221101《作战训练安全题库》(新题库)1
10
1
55KB
支队5月份业务理论应知应会题库
1
1
99KB
十九大以来系列公开讲话大全(写材料必备)
0
4
610KB
十九大以来系列公开讲话大全【在纪念刘少奇同志诞辰120周年座谈会上的讲话】
0
4
647KB
作战安全督查应知应会(题库)
13
1
18KB
二十大题库单、多选题
33
2
45KB
党的二十大精题库
0
5
217KB
2021年支队比武理论题库(防火灭火部分)
3
0
70KB