添加到电脑桌面
添加到电脑桌面,以后点击桌面图标一键打开,无需搜索,非常快捷!
立即添加
资源篮
0
文档悬赏
普通会员
限时优惠
登录
首页
充值
所有文档
文库
政事人工党建
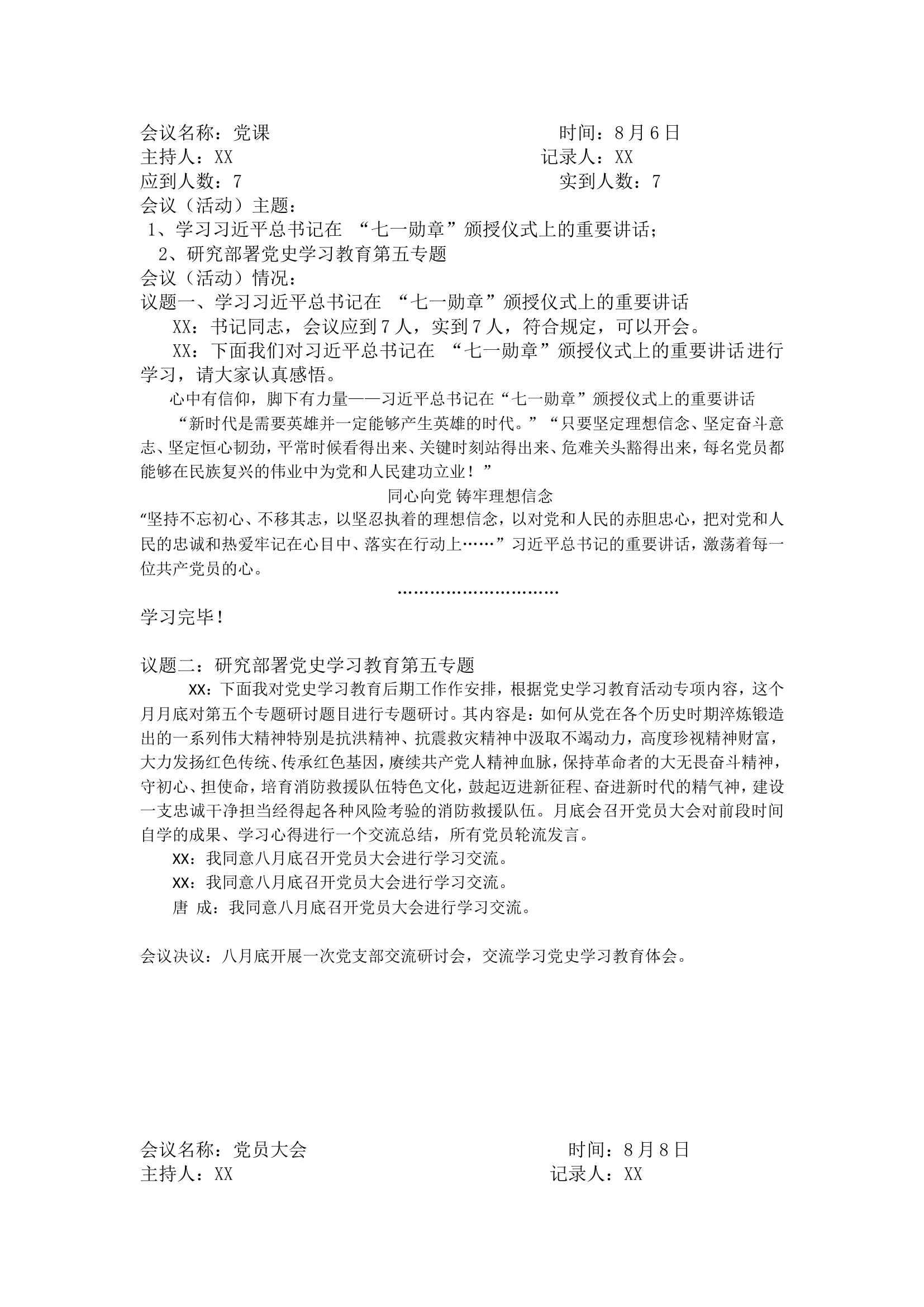
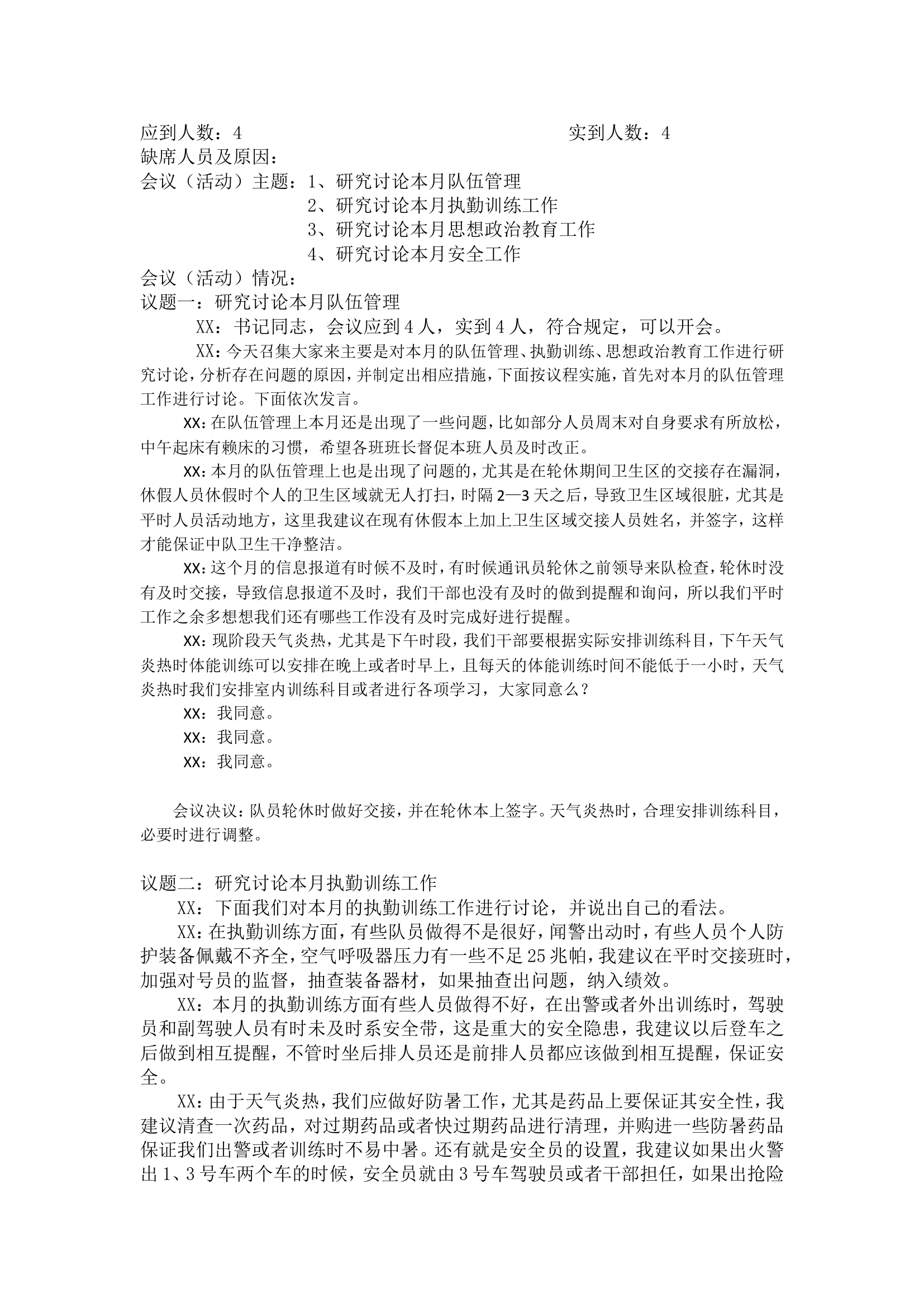
8月支部会议.doc
DOC
30KB
1页
下载5
2024-10-31
浏览75
收藏0
评分-
1积分
AI编辑
收藏
已收藏
喜欢
已喜欢
6**
这个人很懒,什么都没留下
查看用户
该文档于
上传
相关文档
2023年8月份党支部会议
3
6
26KB
XX站第11次党支部会议(8月第一次会议份议教 议管 议训 思想形势分析)
13
10
62KB
8月党支部会议
19
3
33KB
消防8月党支部会议
18
2
25KB
8月党支部会议记录
36
10
34KB
党支部会议记录(8月)
7
10
498KB
消防队党支部会议记录内容全十议制度(8月)
2
15
396KB
栀夏:最全的党委党支部会议记录格式范例
5
10
2M
3.党支部会议记录(2024年4月)涉及七议议战议训议安全议保密等,条令学习月动员部署等
59
15
383KB
(2)党支部会议记录规范及示例说明(详)(2)(1)
13
2
375KB
4月党支部会议记录议教议训议安全
83
8
33KB
栀夏:党支部会议记录标准(建议收藏备用)
3
10
13KB
支部委员会会议记录(2024年1月)
7
5
20KB
栀夏:党支部会议记录格式--接收预备党员会记录格式
2
10
13KB
栀夏:党支部会议记录格式--预备党员转正支部大会记录格式
8
10
12KB
5月党支部会议
20
4
36KB
2025年8月份党支部会议
56
3
38KB
栀夏:党支部会议记录格式--支委会半年听取入党积极分子考察情况汇报记录
1
10
13KB
2022年 专题研究“防风险、保平安,迎二十大”消防安全集中攻坚行动会议记录(党委会、党支部)
25
18
25KB
栀夏:党支部会议记录格式--支委会确定发展对象
0
10
12KB
XX站第1次党支部会议(1月份议教 议管 议训 议廉 思想形势分析)
13
10
86KB
支部党员大会会议记录(纪律作风整顿-安全与发展的关系,什么是正确政绩观-依法带兵、文明带兵、科学带兵两个专题研讨)
6
20
17KB
10月份党支部会议记录及班长任免
34
5
20KB
XX站第2次党支部会议(春节安保、议廉)
13
10
37KB
11月份党支部会议记录及专题研讨材料
56
5
26KB
XX站第3次党支部会议(2月份议教 议管 议训 议廉 思想形势分析)
22
10
70KB
6.23大队部党支部会议记录
17
6
27KB
XX站第4次党支部会议(3月份议教 议管 议训 议廉 思想形势分析)
22
10
64KB
预备党员接收会议记录(支部党员大会)
11
5
13KB