添加到电脑桌面
添加到电脑桌面,以后点击桌面图标一键打开,无需搜索,非常快捷!
立即添加
资源篮
0
文档悬赏
普通会员
限时优惠
登录
首页
充值
所有文档
文库
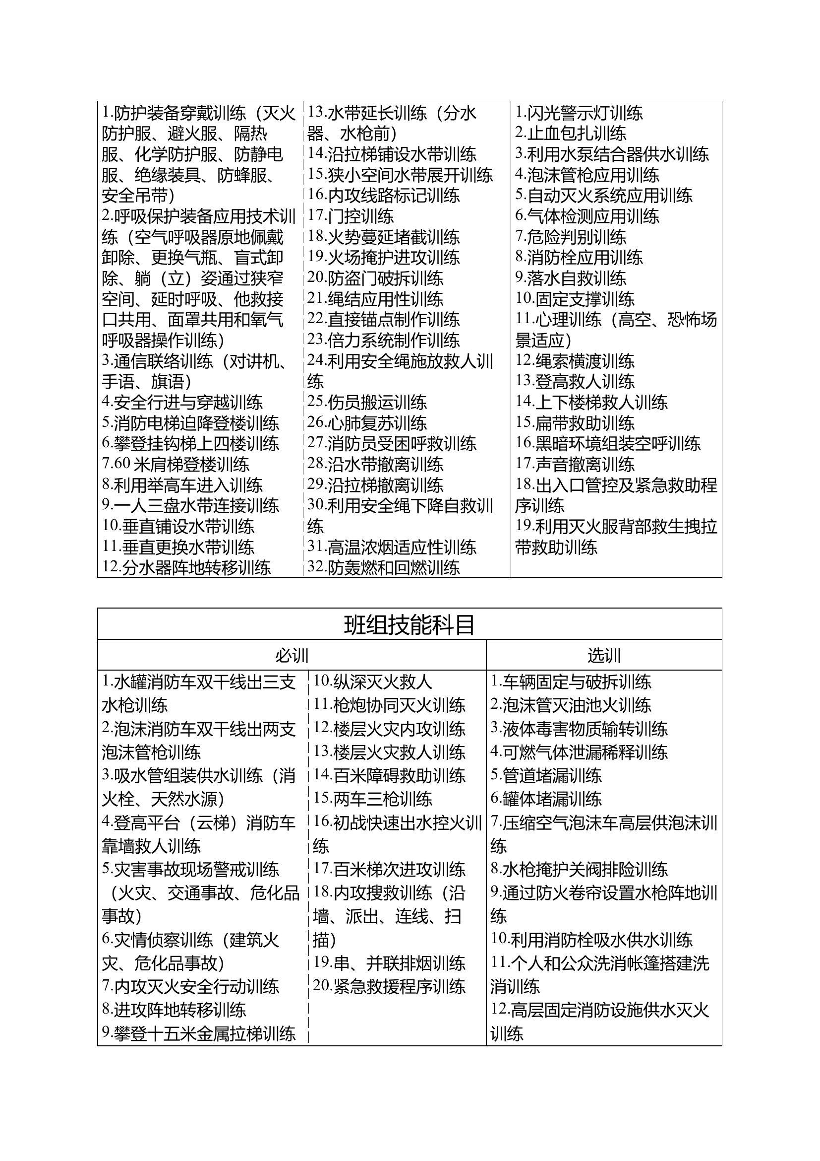
单兵、班组、整建制训练科目建议表.docx
DOCX
22KB
1页
下载27
2023-10-19
浏览132
收藏0
评分-
2积分
AI编辑
收藏
已收藏
喜欢
已喜欢
天**
这个人很懒,什么都没留下
查看用户
该文档于
上传
相关文档
特勤站单兵、班组和合成训练科目建议表
4
10
14KB
附件2:消防救援站执勤岗位练兵技能、整建制科目规程
8
20
3M
消防救援站整建制合成训练科目汇编大全
12
5
667KB
浅谈消防救援队伍整建制训练
4
12
28KB
整建制中队训练规程
5
3
92KB
整建制轮训科目内容
52
0
2M
单兵技能训练科目
53
1
5M
灭火救援操法规程、考核标准(单兵技能科目、班组技能科目、队站合成科目)
15
12
3M
消防救援站班组合成训练科目规程
15
15
3M
2_单兵班组科目教案汇总
7
5
2M
附件:单兵技能考核科目
89
0
254KB
整建制初战实训项目任务库
1
30
18KB
XX支队整建制实战化比武竞赛科目
10
1
282KB
关于2024年度作战训练工作的几点建议
53
2
253KB
基础体能训练科目
19
2
17KB
夏季训练科目
8
2
710KB
消防救援站单兵技能考核科目操作规程
14
3
629KB
第三章 内攻班组行动安全训练(作战安全训练操法)
156
5
3M
支队级战勤保障大队训练科目操作规程
2
12
367KB
附件1-9:排涝专业队训练科目及规程
8
5
1016KB
整建制初战实战化训练
44
2
664KB
消防站通讯室单兵科目
3
3
31KB
关于提升新入职消防员训练质量的意见建议
0
8
16KB
体能训练科目评分标准
66
0
68KB
精品;b加强新时期消防作战训练工作的几点建议
14
10
16KB
整建制消防救援站日常实战化训练规程及评判细则
177
10
331KB
消防站技能训练科目操作程序汇编(改)(1)
6
5
29M
执勤岗位练兵比武竞赛班组科目规程
19
1
393KB
精品:关于如何提升整建制基层队站实战能力的几点探索
3
10
15KB