添加到电脑桌面
添加到电脑桌面,以后点击桌面图标一键打开,无需搜索,非常快捷!
立即添加
资源篮
0
文档悬赏
普通会员
限时优惠
登录
首页
充值
所有文档
文库
其他
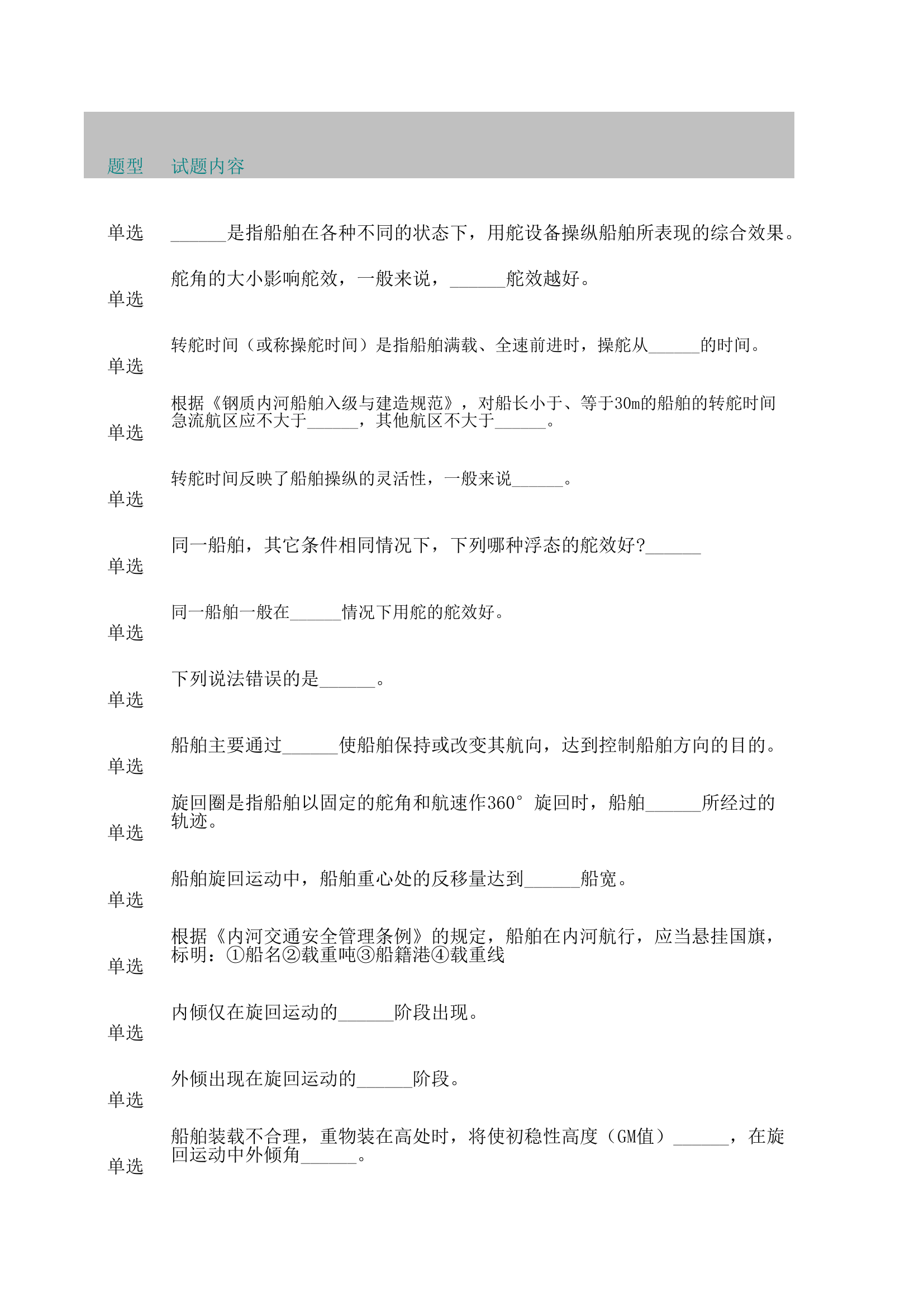
九女仙湖船员培训中心驾驶练习题.xls
XLS
95KB
3页
下载1
2023-06-01
浏览37
收藏0
评分-
2积分
温馨提示:当前文档有3页,可预览2页。下载可查看全部内容
剩余1页未读,
下载浏览全部
收藏
已收藏
喜欢
已喜欢
城**
这个人很懒,什么都没留下
查看用户
该文档于
上传
相关文档
消防救援队伍条令纲要练习题库(共500题)
3
6
3M
驾驶员理论刷题工具
1
5
15M
舟艇驾驶考核
2
1
12KB
驾驶安全题库
7
0
66KB
驾驶员安全警示教育课件.ppt-----2.26 MB
353
0
2M
作战训练安全理论知识题库模板(1)
2
1
62KB
12.04-12.10食谱
5
2
12KB
XX市消防救援支队“十四五”消防装备建设配备规划表
14
1
23KB
驾驶车辆行车知识
44
2
38KB
组织生活会查摆问题整改推进表
325
0
22KB
1-5月份驾驶员安全教育笔记
16
5
500KB
夏训器材清单(最新0812)
1
3
40M
XXX消防救援站新消防驾驶员传帮带方案
18
2
18KB
车辆检查登记表(大队)
18
1
22KB
特种消防车驾驶员高级题库0925
0
10
196KB
特种消防车驾驶员(所有题库)
26
1
352KB
典型灾害事故消防处置安全管控程序题库汇总版(5.05)
26
0
102KB
七夕趣味问卷统计表
2
2
28KB
条令条例题库最终
2
3
307KB
指挥能力考评题库(1000题)
20
5
260KB
消防车驾驶员行车安全教育
337
1
6M
作战安全理论练习题
14
1
45KB
酒后驾驶专题教育授课课件
8
5
1M
装备信息录入模板
10
0
49KB
红旗车驾驶员事迹材料(1)
42
2
176KB
岗位练兵考核正式题库2
14
0
127KB
xxxx站消防员证--领取收保管缴登记
4
5
12KB
附件3:空气呼吸器测试表(XX站)
0
5
13KB
作战小组任务分工及器材配备
3
2
12KB