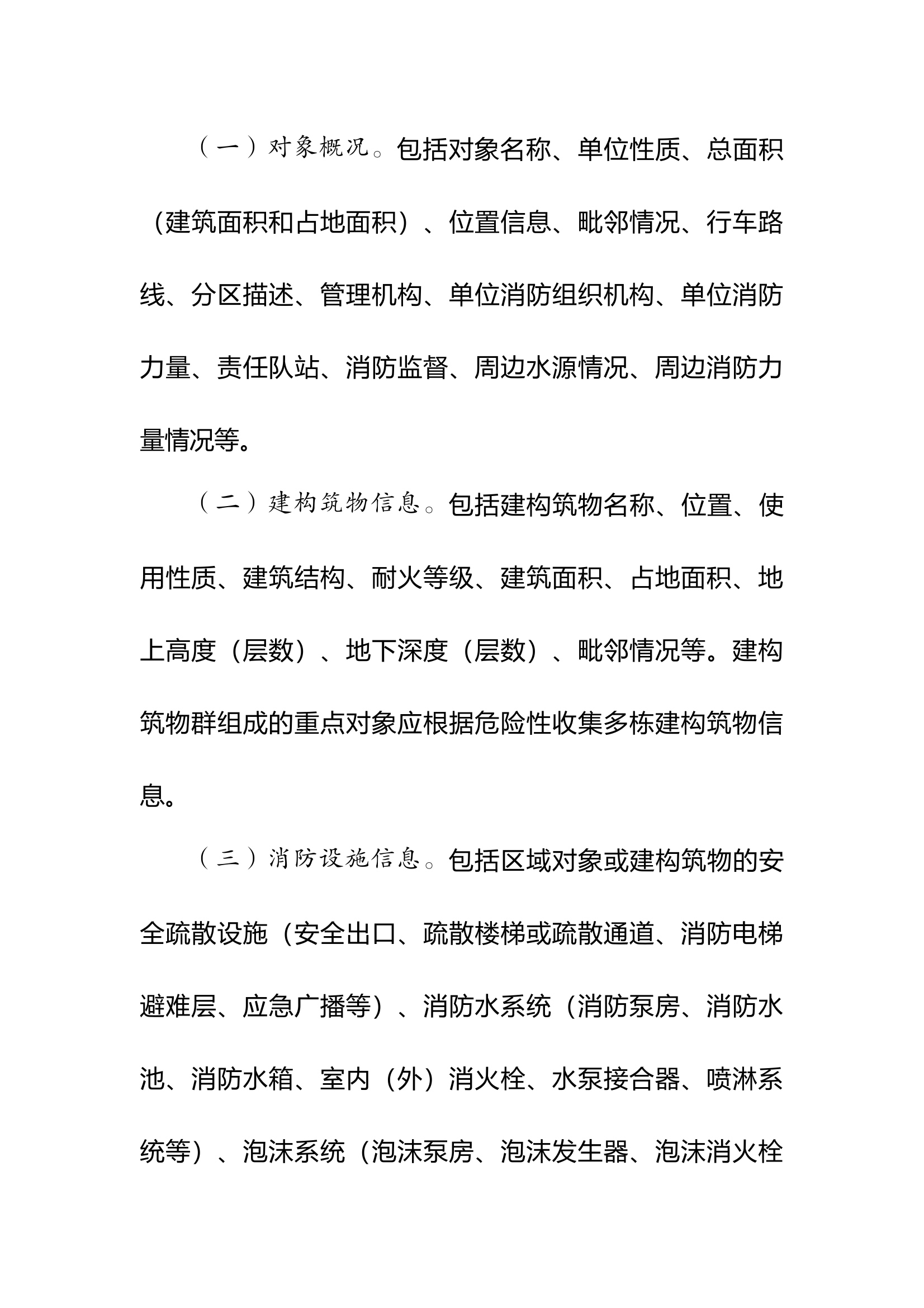
添加到电脑桌面
添加到电脑桌面,以后点击桌面图标一键打开,无需搜索,非常快捷!
立即添加
资源篮
0
文档悬赏
普通会员
限时优惠
登录
首页
充值
所有文档
文库
作战训练安全
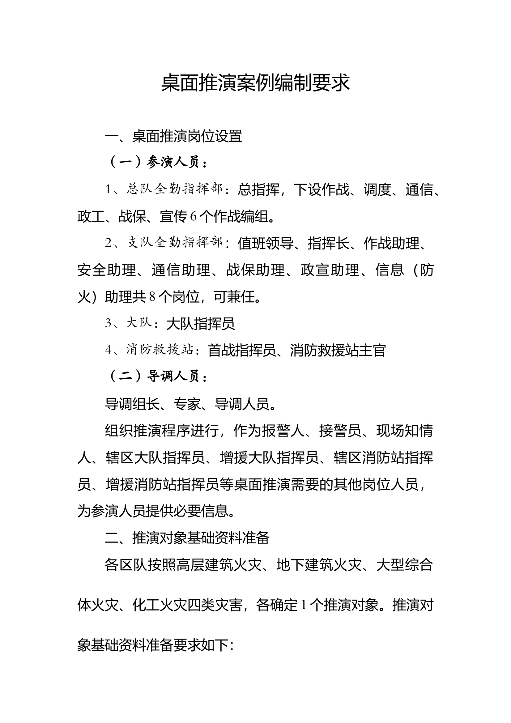
支队级桌面推演案例编制要求
DOCX
405KB
8页
下载4
2025-05-20
浏览144
收藏0
评分-
1积分
AI编辑
温馨提示:当前文档有8页,可预览2页。下载可查看全部内容
剩余6页未读,
下载浏览全部
收藏
已收藏
喜欢
已喜欢
文档描述
支队级桌面推演案例编制要求
夏**
这个人很懒,什么都没留下
查看用户
该文档于
上传
相关文档
2指挥中心桌面推演案例资料格式要求
179
0
650KB
指挥中心桌面推演案例资料格式要求
6
3
563KB
【桌面推演】XX应急预案桌面推演方案(模板和现场案例)
6
3
21KB
精品:XX县XX市场火灾扑救桌面推演材料及支队领导讲话稿(大跨度厂房)
5
20
371KB
精品:XX县XX商场火灾扑救桌面推演材料及支队领导讲话稿(大型商场)
5
20
280KB
洪涝灾害救援应急通信保障桌面推演案例
6
10
17M
支队全勤指挥部桌面推演工作指引
101
0
147KB
漳州市消防救援支队桌面推演
109
0
38KB
如何开展案例复盘与桌面推演
24
1
16KB
附件2-1:高层建筑火灾事故处置案例桌面推演
16
5
638KB
附件2-2:地下建筑火灾扑救处置案例桌面推演
20
5
936KB
老式居民楼桌面推演(完整)
52
5
25M
高层建筑考核桌面(推演答案)
6
10
19KB
桌面推演流程:城市综合体、高层建筑、大跨度大空间厂房火灾及化工灾害事故
13
14
186KB
消防春华高层火灾灭火桌面推演
549
0
5M
1_大跨度厂房火灾桌面推演
30
20
17KB
桌面推演参训人员手册
3
25
6M
精品课:城市商业综合体火灾事故处置桌面推演
8
10
2M
XX消防救援支队灭火救援和防疫处置安全防护标准要求
24
0
15KB
地下车库火灾桌面推演
1
5
15KB
精品:敬老院火灾桌面推演
22
10
1M
城市综合体火灾处置桌面推演流程
14
5
449KB
大型商业综合体桌面推演(民生壹号广场)
2
4
134KB
大型城市综合体火灾事故处置桌面推演(12.2导调稿)(1)
46
1
29KB
大型商业综合体桌面推演(杭州2021100801)(2)(1)
219
0
297KB
原油储罐事故处置桌面推演(2022.2.11)
112
1
3M
20241101高层建筑火灾事故处置桌面推演
5
20
13M
大跨度厂房桌面推演
80
3
18KB
地下工程火灾事故处置桌面推演
4
20
4M