添加到电脑桌面
添加到电脑桌面,以后点击桌面图标一键打开,无需搜索,非常快捷!
立即添加
资源篮
0
文档悬赏
普通会员
限时优惠
登录
首页
充值
所有文档
文库
消防宣传
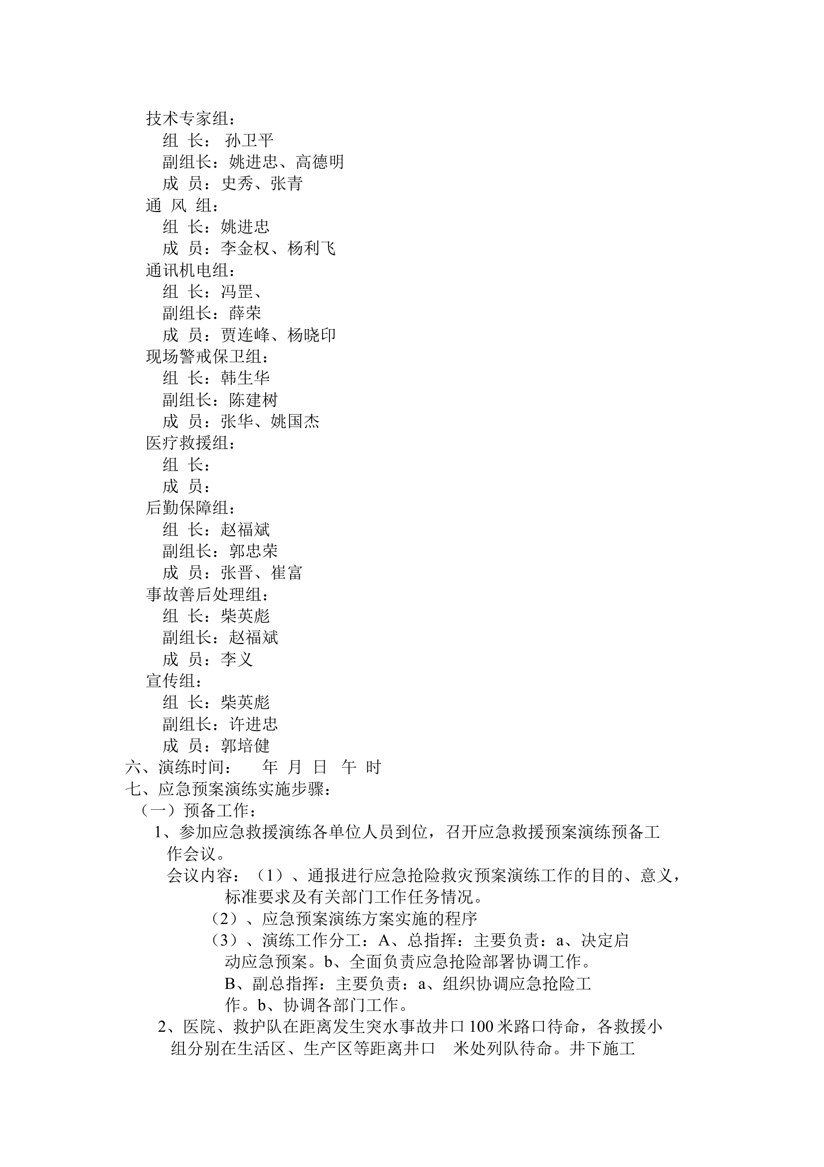
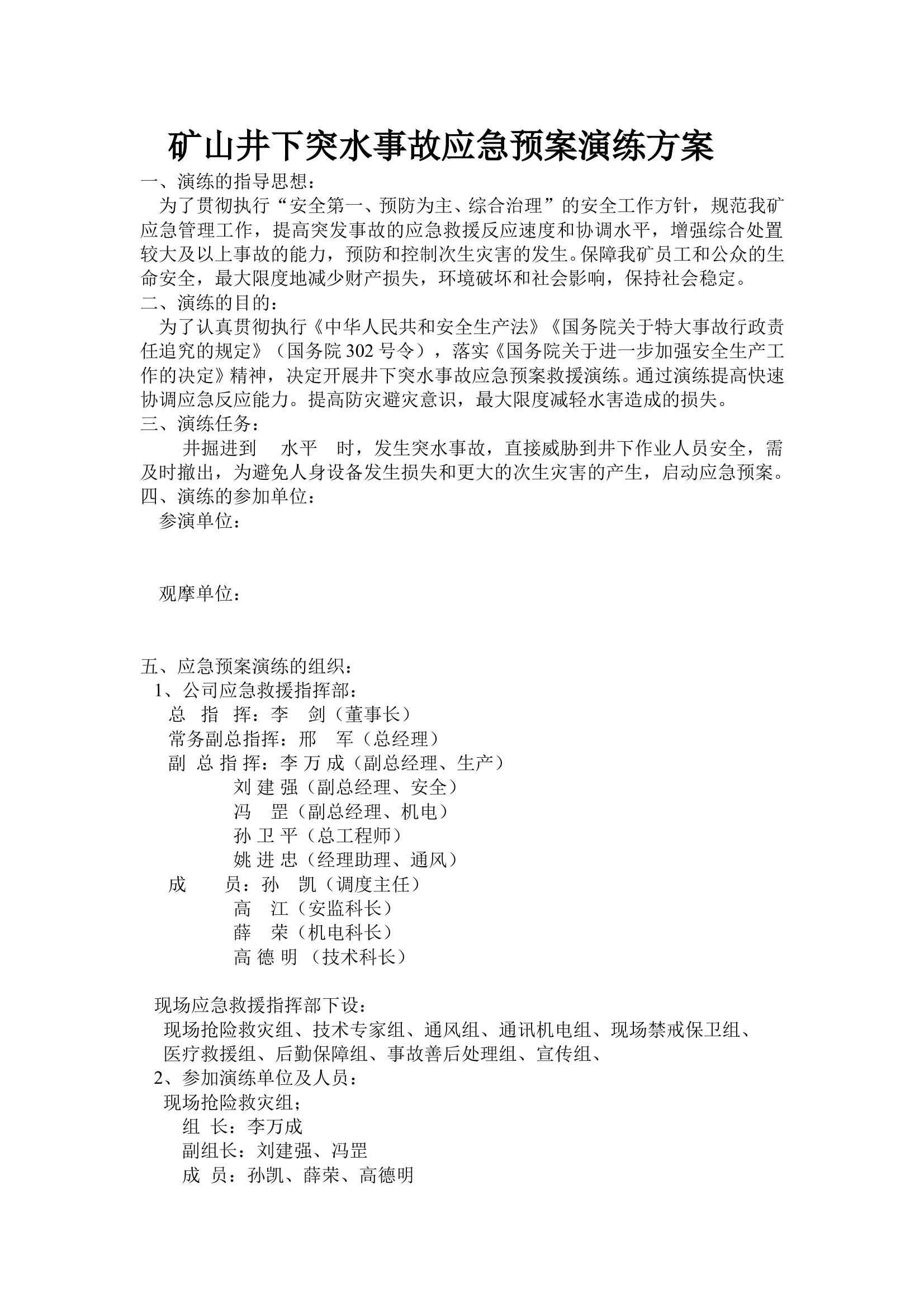
矿山井下突水事故应急预案演练方案
DOC
41KB
4页
下载1
2025-01-10
浏览70
收藏0
评分-
2积分
AI编辑
温馨提示:当前文档有4页,可预览2页。下载可查看全部内容
剩余2页未读,
下载浏览全部
收藏
已收藏
喜欢
已喜欢
文档描述
矿山井下突水事故应急预案演练方案
防**
这个人很懒,什么都没留下
查看用户
该文档于
上传
相关文档
高温中暑事故应急预案演练方案
5
2
48KB
【文本】机械伤害事故应急预案演练方案(5页)
0
5
36KB
【演练方案】机械伤害事故应急预案演练方案(5页)
0
5
45KB
叉车事故应急预案演练方案
0
3
23KB
【演练方案】特种设备事故(压力容器)应急预案演练记录
0
3
25KB
机械伤害事故应急预案演练方案
0
5
38KB
【演练方案】特种设备事故应急预案演练记录-叉车
0
3
26KB
【演练脚本】火灾事故专项应急预案演练方案(7页)
10
5
37KB
15. 火灾事故专项应急预案演练方案
2
3
44KB
非煤矿山坍塌事故应急救援演练方案
3
3
23KB
火灾事故专项应急预案演练方案
1
3
43KB
特种设备事故应急救援预案和演练方案
1
3
48KB
【19】特种设备事故应急救援预案和演练方案(4页)
0
5
47KB
【09】触电事故应急预案演练方案
0
5
16KB
火灾事故专项应急预案演练方案(7页)
3
2
37KB
火灾事故专项应急预案演练方案
3
2
43KB
燃气泄漏、火灾爆炸事故专项应急预案-现场演练方案
1
2
132KB
15.机械伤害事故应急预案演练方案
0
3
41KB
非煤矿山坍塌事故应急救援演练方案
1
2
31KB
25.触电事故应急预案演练方案
0
3
40KB
触电事故应急预案演练方案
0
5
45KB
【新增】触电事故应急预案演练方案
2
3
16KB
某仓库危险化学品事故应急预案演练方案
3
5
48KB
10.火灾事故专项应急预案演练方案
1
3
34KB
煤气事故应急救援预案与煤气事故应急预案演练方案
1
3
44KB
燃气泄漏、火灾爆炸事故专项应急预案-现场演练方案
6
3
131KB
突发环境事件——危险化学品事故应急预案演练方案
0
2
46KB
危险化学品事故应急预案演练方案
2
2
24KB
【方案】高温中暑事故应急预案演练方案(11页)
1
5
76KB