添加到电脑桌面
添加到电脑桌面,以后点击桌面图标一键打开,无需搜索,非常快捷!
立即添加
资源篮
0
文档悬赏
普通会员
限时优惠
登录
首页
充值
所有文档
文库
作战训练安全
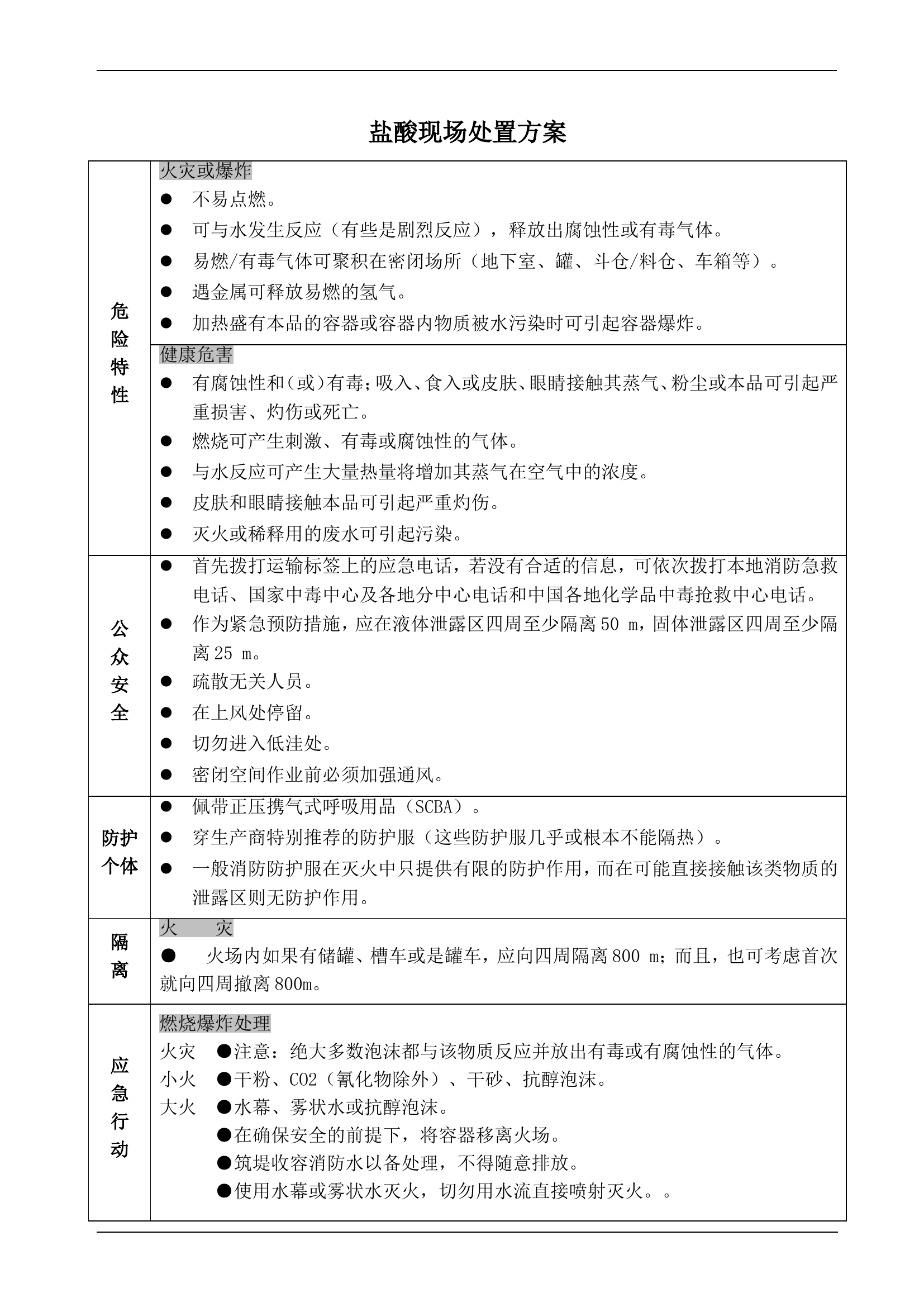
盐酸现场处置方案.doc
DOC
29KB
1页
下载29
2022-03-16
浏览136
收藏0
评分-
免费文档
AI编辑
收藏
已收藏
喜欢
已喜欢
应**
这个人很懒,什么都没留下
查看用户
该文档于
上传
相关文档
天然气泄漏事故现场应急处置方案
2
3
26KB
突发性停电应急准备与响应预案及现场处置方案
0
3
13KB
物体打击现场处置方案
0
3
18KB
现场应急处置方案参考格式
0
3
329KB
项目部综合应急预案及现场处置方案
0
3
55KB
心肺复苏事件事故现场处置方案
2
3
496KB
压力容器爆炸现场处置方案
0
3
19KB
淹溺事故现场处置方案
0
3
18KB
18 危险化学品和易燃易爆品专项应急预案和现场处置方案
6
3
31KB
19 CNG加气站现场处置方案-生产安全事故应急预案
0
3
248KB
油库火灾现场应急处置方案(18页)
11
3
121KB
预防坍塌安全事故应急救援预案及现场处置方案
0
3
17KB
支架坍塌现场处置方案
1
3
19KB
止血急救现场处置方案
2
3
306KB
中毒窒息现场处置方案
0
3
17KB
中暑现场处置方案
1
3
17KB
【处置方案】机械伤害现场应急处置方案(依据GBT29639-2020编制,7页)
0
5
19KB
灼烫现场处置方案
0
3
17KB
29 传染病疫情现场和群体性疾病处置方案
3
3
55KB
机械伤害事故现场处置方案及演练脚本
0
5
66KB
高处坠落、物体打击现场处置方案
0
2
41KB
【管理制度】电气火灾现场处置方案
0
5
35KB
应急预案现场处置方案汇编
1
8
218KB
7.17火灾爆炸事故现场处置方案
0
5
36KB
17. 火灾事故故现场处置方案流程图
6
3
41KB
13-04-03-现场应急处置方案
1
2
66KB
地下建筑火灾事故现场处置方案(4页)
5
5
14KB
突发事件综合应急预案及突发事件现场处置方案--9标_图文
173
0
833KB
28. 森林防火专项应急预案及现场处置方案
2
3
35KB