添加到电脑桌面
添加到电脑桌面,以后点击桌面图标一键打开,无需搜索,非常快捷!
立即添加
资源篮
0
文档悬赏
普通会员
限时优惠
登录
首页
充值
所有文档
文库
条令纲要
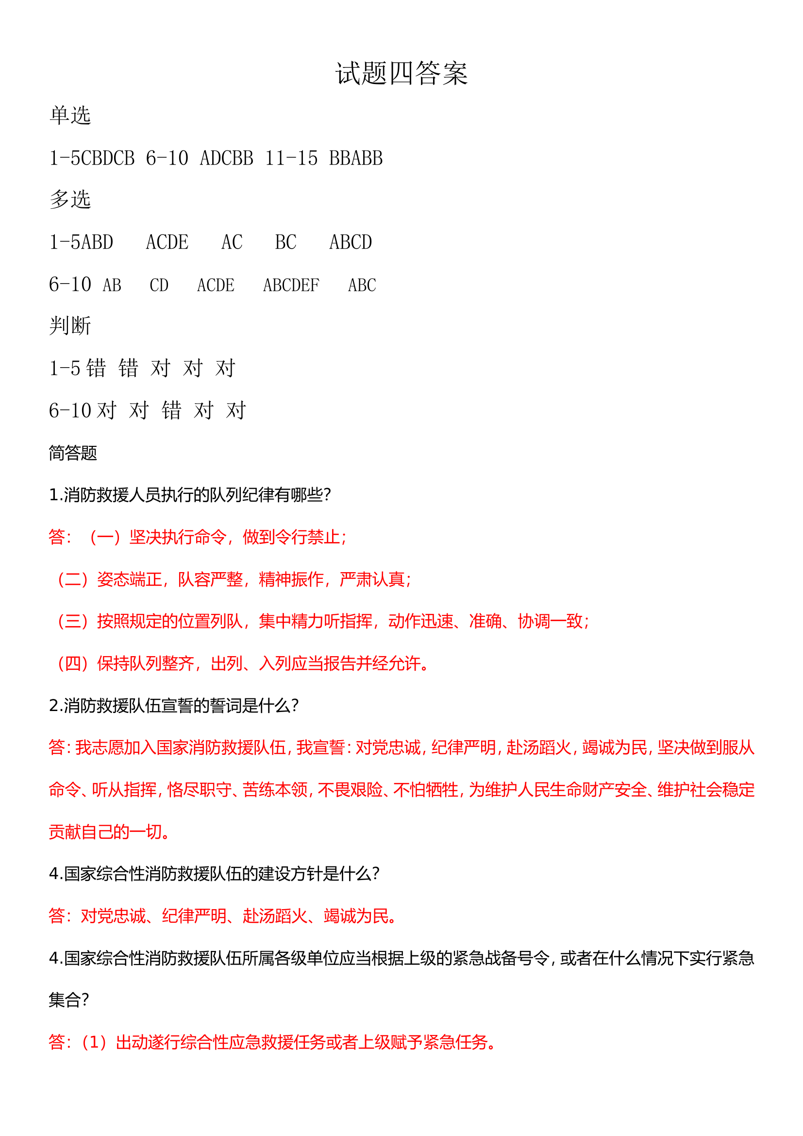
“条令纲要学习月”理论测试答案.doc
DOC
16KB
1页
下载10
2023-03-12
浏览55
收藏0
评分-
2积分
AI编辑
收藏
已收藏
喜欢
已喜欢
一**
这个人很懒,什么都没留下
查看用户
该文档于
上传
相关文档
“条令纲要学习月”理论测试1参考答案
5
10
38KB
“条令纲要学习月”理论测试3参考答案
2
10
33KB
“条令纲要学习月”理论测试2参考答案
6
10
35KB
“条令纲要学习月”理论测试5参考答案
3
10
35KB
“条令纲要学习月”理论测试4参考答案
6
10
37KB
条令纲要理论测试卷(中难度,附答案)
88
2
21KB
2条令纲要理论测试卷2(中难度,附答案)
4
20
15KB
“条令纲要学习月”理论测试
17
2
46KB
“条令纲要学习月”理论测试1
1
10
40KB
“条令纲要学习月”理论测试2
4
10
35KB
“条令纲要学习月”理论测试3
0
10
36KB
“条令纲要学习月”理论测试4
2
10
39KB
“条令纲要学习月”理论测试5
0
10
41KB
4月条令纲要测试题答案
0
10
42KB
条令纲要理论学习题库 (2023年)
45
0
55KB
1条令条例学习月测试题(答案版本)
5
20
221KB
条令纲要学习暨纪律作风整顿活动每周一测试题1
6
2
17KB
闸北路消防救援站“条令纲要学习月”系列活动——条令纲要理论考试
0
6
96KB
条令纲要理论试卷(含答案)
40
2
23KB
条令条例学习月测试题二(答案版)
11
2
15KB
条令条例学习月测试题三(答案版)
10
2
16KB
条令条例学习月测试题一(答案版)
27
2
15KB
条令纲要学习月理论知识题库
1
10
1M
2022年“条令纲要学习月”活动座谈会
100
1
28KB
条令纲要学习月工作开展情况的报告
34
1
20KB
关于“条令纲要学习年”活动第一阶段工作开展情况的通报
2
12
22KB
条令纲要学习月总结
54
1
20KB
2023条令纲要学习题库(4合1)
3
1
250KB
条令纲要学习月活动工作总结
13
10
22KB