添加到电脑桌面
添加到电脑桌面,以后点击桌面图标一键打开,无需搜索,非常快捷!
立即添加
资源篮
0
文档悬赏
普通会员
限时优惠
登录
首页
充值
所有文档
文库
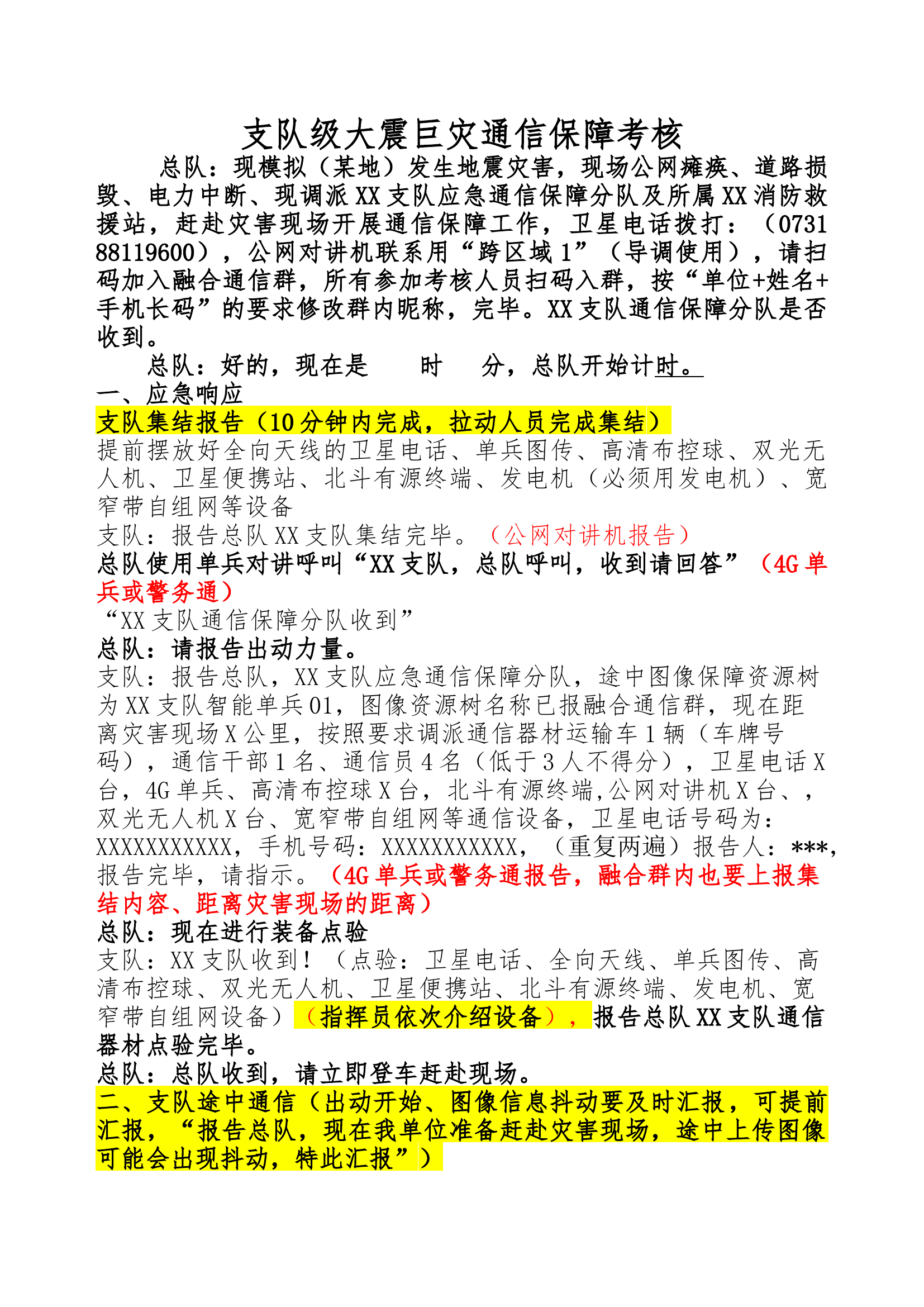
23年大震巨灾支队级通信拉动(流程).docx
DOCX
129KB
4页
下载2
2023-09-10
浏览72
收藏0
评分-
1积分
AI编辑
温馨提示:当前文档有4页,可预览2页。下载可查看全部内容
剩余2页未读,
下载浏览全部
收藏
已收藏
喜欢
已喜欢
长**
这个人很懒,什么都没留下
查看用户
该文档于
上传
相关文档
支队大震巨灾通信保障考核流程
13
0
37KB
23年中队级大震巨灾通信拉动模板
0
2
355KB
大震巨灾应急通信保障能力拉动考核程序
3
3
299KB
2_应急通信直报直调拉动考核流程(暂定稿)(1)(2) - 副本
6
10
15KB
XX总队雨雪冰冻灾害应急通信保障拉动流程12.16修改版.docx-----18.95 KB
9
0
19KB
灾害通信拉动流程(拟定稿)
11
0
157KB
轻型应急通信保障队(前突小组)拉动流程
0
5
14KB
栀夏:关于消防救援队伍在大震巨灾条件下应急通信体系化保障工作的思考
0
10
15KB
通信拉动流程
1
5
11KB
总队(支队)党组2023年主题教育工作总结......
2
4
18KB
2023年消防救援支队委员会述职述廉报告
6
14
476KB
2023年xxx消防救援支队团委上半年工作
4
6
15KB
2023年支队工作总结和2024年工作谋划
5
5
25KB
总队(支队)办公室2023年主题教育工作总结.
1
4
18KB
栀夏:支队级全勤指挥部遂行作战指挥标准化流程
12
10
2M
应急通信保障拉动调度程序(参考稿
21
0
34KB
2024年第一季度“直调、直报”拉动考核及日常通信保障情况的通报
6
12
16KB
消防总队(支队)2023年党建工作总结和2024年工作思路
4
4
17KB
XX支队有序推进2023年第二批新入职政府专职消防员入职集训工作
5
2
162KB
大震巨灾通信保障考核方案
1
2
37KB
2023年度XX市消防救援支队政府专职消防文员下队见习动员部署会讲话
7
2
17KB
总队(支队)常委会2023年度班子履行主体责任和廉洁从政情况报告
1
4
15KB
队站级考评式拉动流程
5
30
470KB
通信比武操作流程
4
2
10KB
总队(支队)领导干部2023年述学述职述廉述法报告.....
5
4
16KB
2023年上半年度党风廉政建设暨政治生态形势分析报告【报支队】
34
1
22KB
支队队务处党支部2023年党组织书记抓党建工作述职报告
9
4
17KB
2023年度总队(支队)专题组织生活会发言材料....
1
4
17KB
2023年总队(支队)主题教育总体进展情况汇报.....
0
4
17KB