添加到电脑桌面
添加到电脑桌面,以后点击桌面图标一键打开,无需搜索,非常快捷!
立即添加
资源篮
0
文档悬赏
普通会员
限时优惠
登录
首页
充值
所有文档
文库
其他
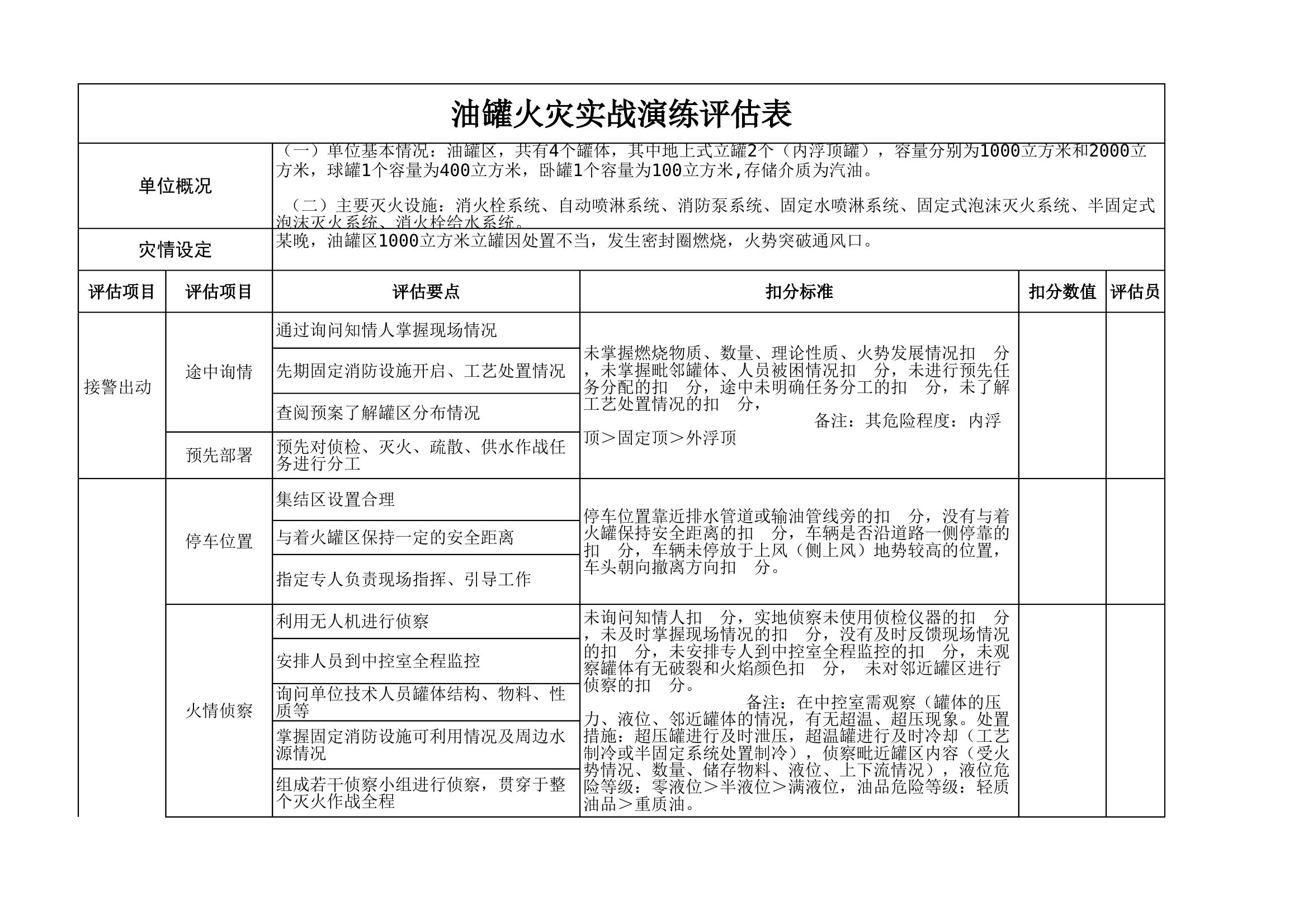
油罐火灾想定作业评估表
XLS
33KB
3页
下载0
2025-04-04
浏览85
收藏2
评分-
10积分
温馨提示:当前文档有3页,可预览2页。下载可查看全部内容
剩余1页未读,
下载浏览全部
收藏
已收藏
喜欢
已喜欢
文档描述
油罐火灾想定作业评估表
D**
这个人很懒,什么都没留下
查看用户
该文档于
上传
相关文档
高层建筑火灾演练想定作业评估表
2
10
23KB
5_油罐火灾扑救想定作业有关问题
2
8
100KB
高层建筑火灾扑救想定作业(大队)
5
15
275KB
高层建筑火灾扑救想定作业
14
15
698KB
高层建筑火灾想定作业ppt课件
93
2
2M
商场火灾扑救想定作业
204
0
59KB
多层建筑火灾扑救想定作业
28
6
31M
化工装置想定作业评估表
2
10
28KB
大跨度厂房演练想定作业评估表
3
10
17KB
石油库火灾扑救想定作业
17
1
211KB
高层火灾扑救想定作业评分细则
1
8
223KB
一高一低一化火灾扑救想定作业解答
2
15
6M
多层建筑火灾扑救想定作业
0
10
31M
消防站酒店火灾事故处置模拟推演(想定作业)
56
2
420KB
3 想定作业范例(高层建筑火灾)
87
2
5M
1想定作业范例(城市综合体火灾)
60
2
39KB
2想定作业范例(大跨度厂房火灾)(题目)
32
2
2M
多层建筑火灾扑救想定作业
39
2
27KB
高层建筑火灾扑救想定作业
5
10
201KB
各类想定作业流程
74
3
119KB
技师想定作业汇总
8
6
211KB
利用泡沫钩管沿油罐旋梯强攻扑救油罐火灾操
0
10
18KB
7.10第十期:-油罐火灾扑救
0
20
97M
想定作业报告词
20
3
17KB
精品:b大型油罐区火灾扑救难点及对策分析
1
10
45KB
油罐火灾扑救 - 副本
1
5
29M
森林(草原)火灾现场安全要素评估表
1
5
263KB
灭火救援指挥想定作业
27
5
15M
指挥技能见习助理想定作业
13
10
69KB