添加到电脑桌面
添加到电脑桌面,以后点击桌面图标一键打开,无需搜索,非常快捷!
立即添加
资源篮
0
文档悬赏
普通会员
限时优惠
登录
首页
充值
所有文档
文库
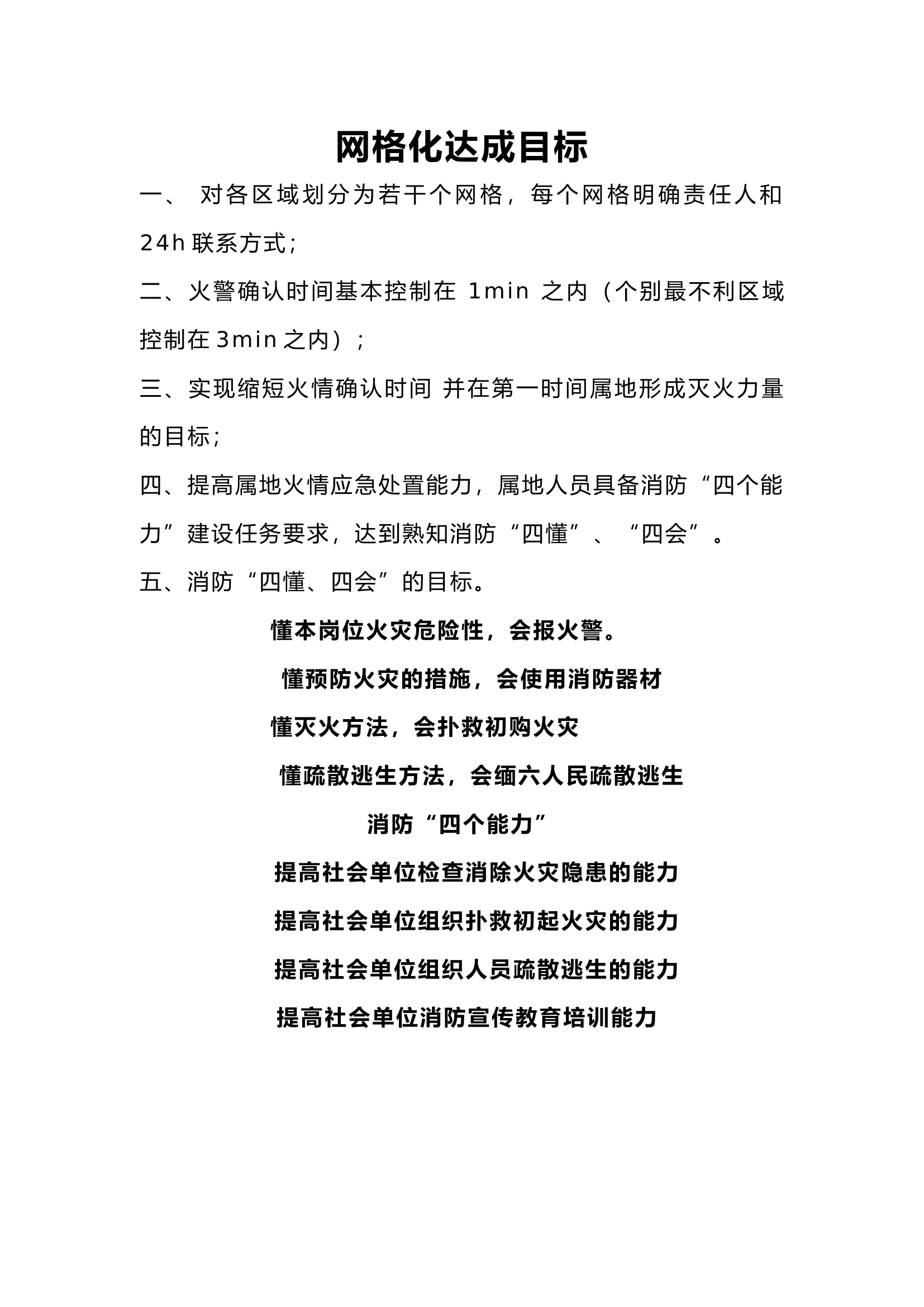
消防安全网格化设置方案.docx
DOCX
171KB
3页
下载1
2022-11-01
浏览58
收藏0
评分-
6积分
AI编辑
温馨提示:当前文档有3页,可预览2页。下载可查看全部内容
剩余1页未读,
下载浏览全部
收藏
已收藏
喜欢
已喜欢
应**
这个人很懒,什么都没留下
查看用户
该文档于
上传
相关文档
29. 消防安全网格化方案
3
3
171KB
xxx消防安全网格化治理工作实施方案
2
10
24KB
精品:b关于深化消防安全网格化管理的思考与研究
1
10
19KB
茶山街道消防安全网格化管理工作实施汇报
0
2
2M
关于深化区(镇)消防安全网格化联动治理的思考
1
12
16KB
消防救援站安全员设置方案
17
2
17KB
区消防安全网格化管理工作总结
2
15
25KB
精品:b浅析消防安全网格化管理工作现状及对策
1
10
18KB
XXX消防救援大队“百日安全竞赛活动”实施方案
111
0
19KB
国家综合性消防救援队伍“以案促改,以改促治”工作实施方案——新时代安全战略下的全面进化
1
16
13KB
XX市消防救援大队2023年“安全生产月”实施方案(1)
9
3
16KB
XX县消防救援大队“百日安全竞赛活动”实施方案
24
1
284KB
事业单位消防安全管理应急方案预案
4
9
811KB
xxx消防救援大队队伍安全管理隐患百日大清查活动实施方案
11
4
30KB
xxx消防站安全专项整顿活动方案
3
5
625KB
【方案】关于公司消防安全宣传月活动总结三篇(8页)
1
5
18KB
XXX消防站作战训练安全无事故平安年创建活动工作方案段性小结
14
1
17KB
XX消防救援队伍作战训练安全管控专项行动实施方案
138
0
337KB
【方案】消防安全宣传月活动方案14篇汇编(35页)
4
5
50KB
消防救援站百日安全竞赛活动实施方案1、XXX消防救援站“百日安全竞赛活动”实施方案2、“百日安全竞赛活动”表态发言3、百日安全竞赛活动应知应会4、xxx消防救援站“百日安全竞赛活动”推进表
23
15
285KB
全市岁末年初消防安全“百日攻坚战”工作方案
9
12
24KB
XX消防救援站百日安全竞赛活动方案
62
2
341KB
消防救援大队2023年安全“九无”创建活动实施方案
21
3
18KB
栀夏:【原创】消防安全知识培训方案
2
10
12KB
全市消防救援队伍“百日安全“竞赛活动方案
11
5
23KB
xxx消防站2024年夏季安全防事故集中排查整治活动实施方案
32
3
22KB
XXX消防救援大队百日安全竞赛活动方案
6
5
429KB
xxx深入开展消防安全隐患排查整治工作实施方案
78
0
17KB
2023年普通高校招生考试期间消防安全保卫工作方案 - 副本 - 副本
4
5
14KB