添加到电脑桌面
添加到电脑桌面,以后点击桌面图标一键打开,无需搜索,非常快捷!
立即添加
资源篮
0
文档悬赏
普通会员
限时优惠
登录
首页
充值
所有文档
文库
消防宣传
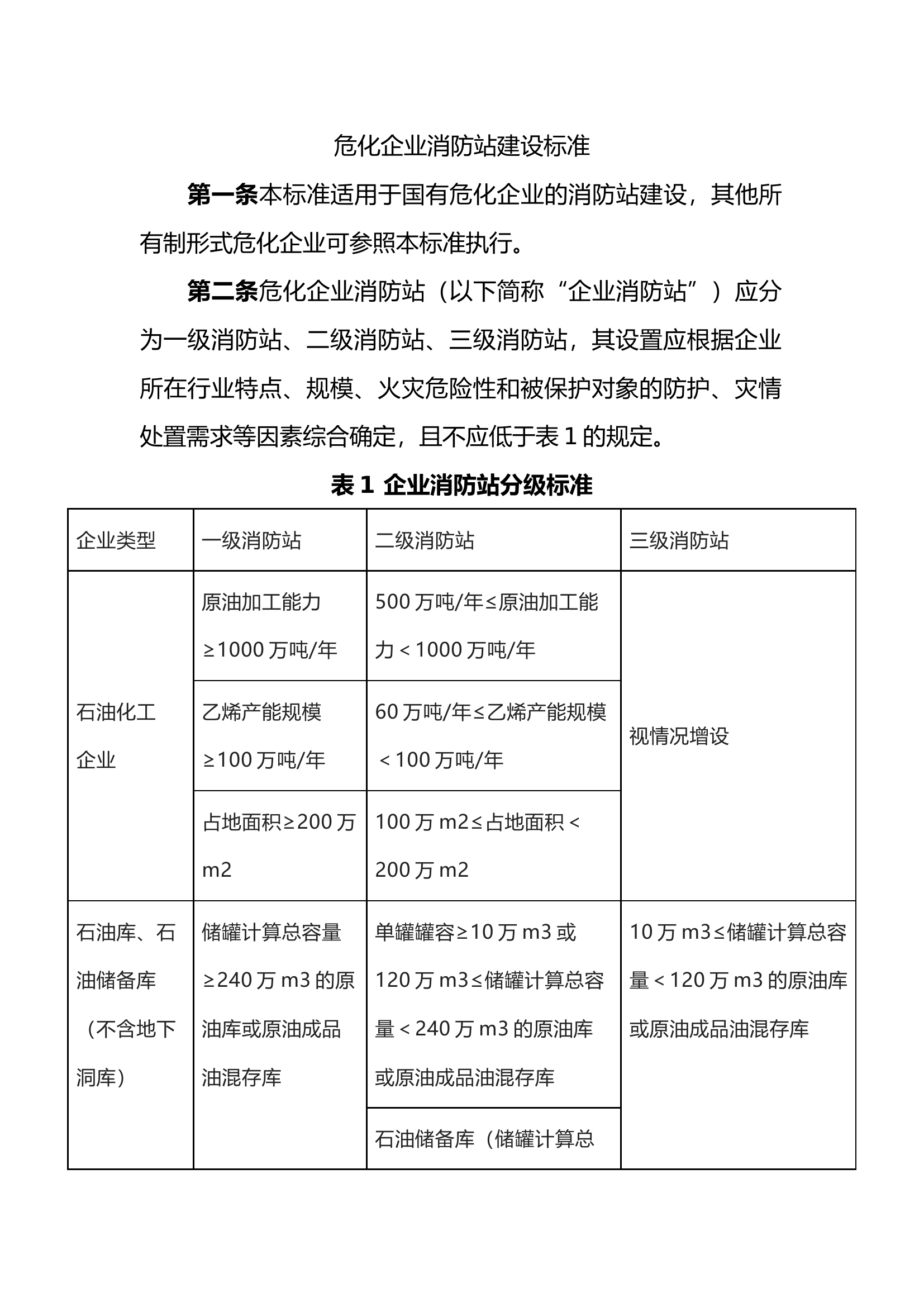
危化企业消防站建设标准.docx
DOCX
55KB
2页
下载14
2023-09-04
浏览97
收藏0
评分-
2积分
AI编辑
收藏
已收藏
喜欢
已喜欢
今**
这个人很懒,什么都没留下
查看用户
该文档于
上传
相关文档
最新《城市消防队站建设标准》全文内容
44
1
133KB
精品:a浅谈新时代消防救援队伍“两严两准”建设标准下队伍管理教育工作
2
10
17KB
城市消防站建设标准(正文)170227(清样
13
5
139KB
城市消防站建设标准(正文)170803最新2017.docx.
5
10
138KB
9. 标准企业消防安全自查表、检查表
1
1
30KB
精品:提升消防救援队伍基层党支部标准化规范化建设的实践探索与思考
4
10
20KB
精品:b加强消防站基层党支部标准化、规范化建设探讨
1
10
16KB
精品;b浅谈新形势下如何深入推进消防队伍战斗力标准建设
2
10
16KB
精品;b消防救援队与危化企业专职队联勤联训的现状和对策分析
3
10
14KB
关于印发《消防安全重点单位微型消防站建设标准(试行)》、《社区微型消防站建设标准(试行)》的通知
15
2
14KB
消防救援队伍基层党组织标准化规范化建设推进会心得体会 (1)
0
12
15KB
消防救援队伍基层党组织标准化规范化建设推进会心得体会 (2)
0
12
15KB
消防救援队伍基层党组织标准化规范化建设.docx调研文章
6
20
18KB
消防救援队伍基层党组织标准化规范化建设推进会心得体会 (4)
0
12
25KB
消防救援队伍基层党组织标准化规范化建设推进会心得体会 (5)
0
12
25KB
消防救援队伍基层党组织标准化规范化建设推进会心得体会 (3)
0
12
15KB
消防救援队伍基层党组织标准化规范化建设推进会心得体会
0
12
15KB
不忘初心 牢记使命——坚持以“纪律部队”建设标准锻造xx消防钢铁劲旅
2
4
20KB
城市消防站建设标准2017
65
1
321KB
精品:在践行总书记训词中立起消防救援队伍建设新标准
2
10
19KB
《消防科普教育基地建设标准》(征求意见稿)
0
8
24KB
《消防救援队伍队史馆(荣誉室)建设参考标准》
36
1
15KB
城市消防站建设标准(正文)170803(出版_448
10
3
151KB
精品:b坚持纪律部队标准 加强党风廉政建设 为新时期消防救援队伍履职尽责提供纪律保证
2
10
19KB
消防搜救犬队建设标准
25
5
19KB
精品:b基于战斗力标准的基层消防救援队伍党组织规范化建设模型探析
1
10
21KB
消防救援队伍党建引领品牌建设助推企业高质量发展工作总结
0
4
18KB
消防安全重点单位微型消防站建设标准(试行)
26
3
21KB
建标+152-2017+城市消防站建设标准
27
1
221KB