添加到电脑桌面
添加到电脑桌面,以后点击桌面图标一键打开,无需搜索,非常快捷!
立即添加
资源篮
0
文档悬赏
普通会员
限时优惠
登录
首页
充值
所有文档
文库
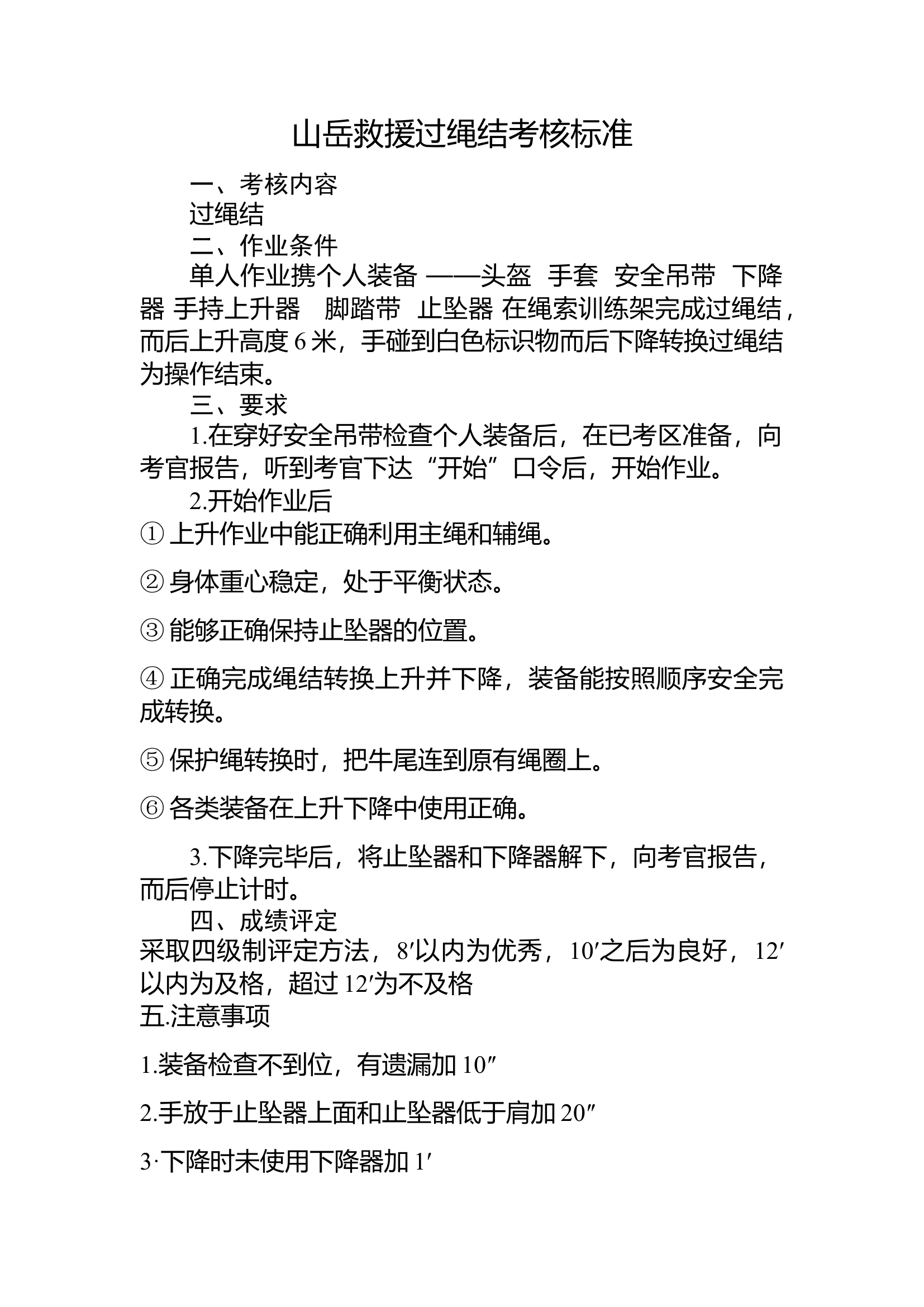
山岳救援过绳结考核细则.docx
DOCX
12KB
1页
下载3
2023-09-22
浏览75
收藏0
评分-
1积分
AI编辑
收藏
已收藏
喜欢
已喜欢
森**
这个人很懒,什么都没留下
查看用户
该文档于
上传
相关文档
消防救援队伍全体消防指战员考核管理规则细则
1
5
292KB
水域救援考核细则
8
1
13KB
消防站直调直报拉动考核细则(2)
5
2
43KB
附件2:非化工类建筑灭火救援预案评审细则(2024年8月修订版).docx(1)
0
8
8M
消防救援队伍指挥员考核管理规则
3
5
320KB
xx市消防救援队伍公务用车管理实施细则
4
2
23KB
水域救援交流赛项目操作规程与评判细则
3
1
256KB
灭火救援专业中级、高级技能考核规程20220511(1)
24
2
26KB
冬训九项 消防救援站体能课目操作规程和考核标准
433
10
47KB
支队实地训练调研熟悉考核细则.doc
1
15
18KB
消防救援站单兵技能考核科目操作规程
14
3
629KB
3 比 1 倍力系统制作操考核细则
3
1
251KB
xx县消防救援大队政府专职消防队员量化考评实施细则(试行)
25
3
31KB
水域救援技术考核细则 2023.8 -宁夏
38
0
180KB
消防救援站业务技能和装备操作考核表
18
2
15KB
XX市消防救援支队消防员和政府专职消防队伍人员日常量化考核细则
11
15
74KB
山岳救援预案
42
5
453KB
灭火救援理论考核题库
6
5
224KB
xxx消防救援站月考核方案(试行)
18
6
3M
消防冬训救援站体能课目操作规程和考核标准
23
1
20KB
战伤救护考核细则
0
2
18KB
市政府专职消防救援队伍管理实施细则(试行)
4
12
567KB
消防水域救援应用中常用的10种绳结
12
5
1M
消防救援支队关于山岳救援视频拉动检查情况的通报
4
12
377KB
关于提升山岳救援装备实战效能的几点思考
6
12
22KB
关于消防救援总队(支队)机关党建考核工作情况汇报
0
4
15KB
消防24个救援绳结打法、用途及动作要领
74
3
6M
消防应急救援45种户外绳结打法
19
5
587KB
山岳救援操法
30
1
9KB