添加到电脑桌面
添加到电脑桌面,以后点击桌面图标一键打开,无需搜索,非常快捷!
立即添加
资源篮
0
文档悬赏
普通会员
限时优惠
登录
首页
充值
所有文档
文库
其他
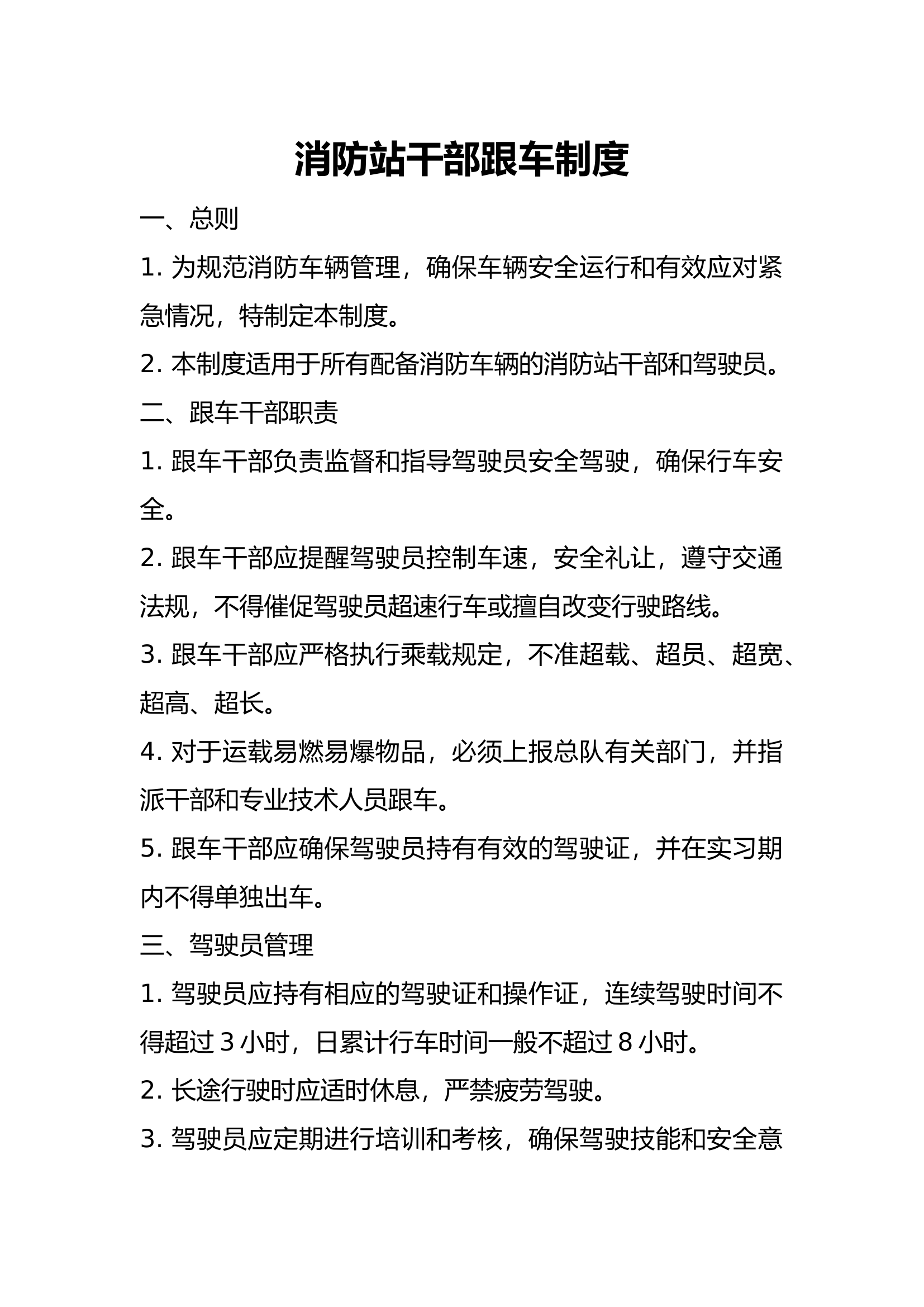
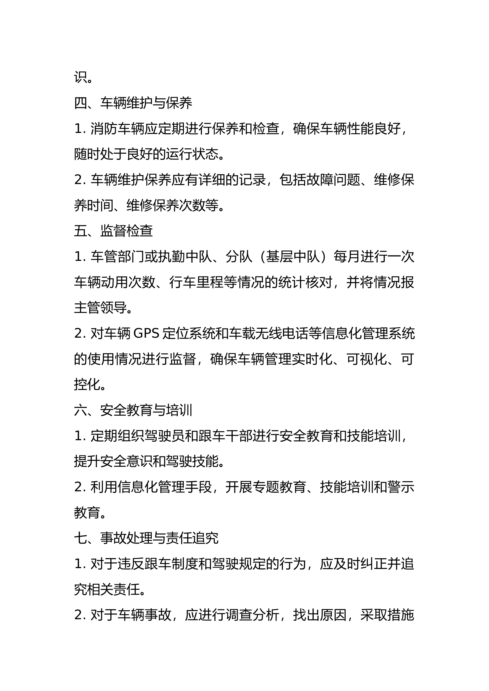
干部跟车制度.docx
DOCX
15KB
1页
下载1
2024-10-23
浏览51
收藏0
评分-
5积分
AI编辑
收藏
已收藏
喜欢
已喜欢
雲**
这个人很懒,什么都没留下
查看用户
该文档于
上传
相关文档
干部跟班作业制度
29
1
11KB
精品:b坚持实干导向 优化激励制度 浅谈新形势下激励干部担当作为的几点思考
3
10
19KB
精品;b浅谈干部量化考评制度完善及数据化探索
1
10
571KB
11.13 XX局党员干部轮训工作制度
0
3
44KB
消防基层干部分片休整制度
0
20
463KB
战勤保障站干部跟班制度
7
1
12KB
党课讲稿:增强制度意识,争做执行表率
5
5
18KB
精品:d浅谈如何做好新政府会计制度下消防救援队伍的财务管理工作
0
10
17KB
栀夏:领导干部党性分析报告(一)
4
10
13KB
在全总队(支队)干部监督管理会议上的发言........
0
4
14KB
栀夏:党纪学习教育干部个人心得体会
0
10
12KB
在2024年中青年干部培训班结业仪式上的发言
5
12
16KB
座谈交流发言:党员干部要永怀敬畏之心 勇担时代重任
1
5
15KB
机关干部个人述职述廉报告 (7)
0
12
13KB
(灭火救援指挥部)2023年机关干部个人述职述廉总结报告 (5)
2
12
19KB
栀夏:领导干部党性分析报告(二)
4
10
14KB
消防救援队伍机关干部六个一律
0
12
11KB
在消防救援队伍干部作风建设大会上的心得体会
3
4
15KB
栀夏:党课讲稿:筑牢思想防线 锻造忠诚干净担当的党员干部队伍(原创)
0
10
14KB
交流发言:激励干部大胆开拓担当作为让更多干部成为改革闯将攻坚干将
26
0
17KB
精品:带训干部发言
2
20
14KB
【安全生产工作方案】XX公司安全生产工作方案制度
0
3
16KB
精品:c关于提升防火监督干部队伍整体素质和“双随机、一公开”质效的思考
3
10
16KB
做托得住底的干部
0
3
8KB
在主题教育常态化制度化动员部署会议上的讲话
0
4
15KB
开展干部德才表现评估工作的报告
20
5
419KB
2024党课:团干部上讲台 如何上得去 怎么讲得好
1
4
36KB
2024年上半年干部队伍形势分析的报告(4)
16
6
211KB
队管干部表态发言
48
0
13KB