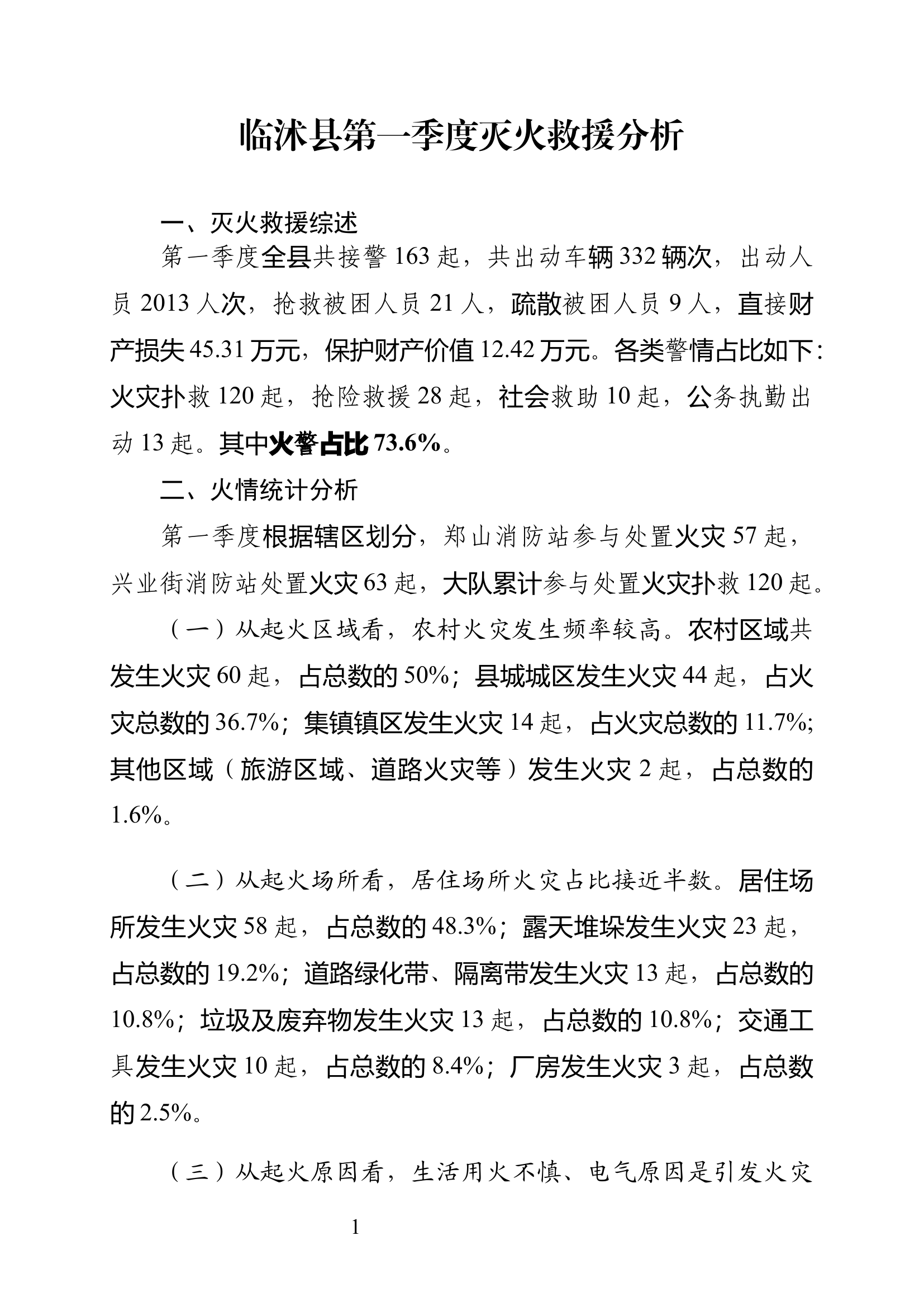
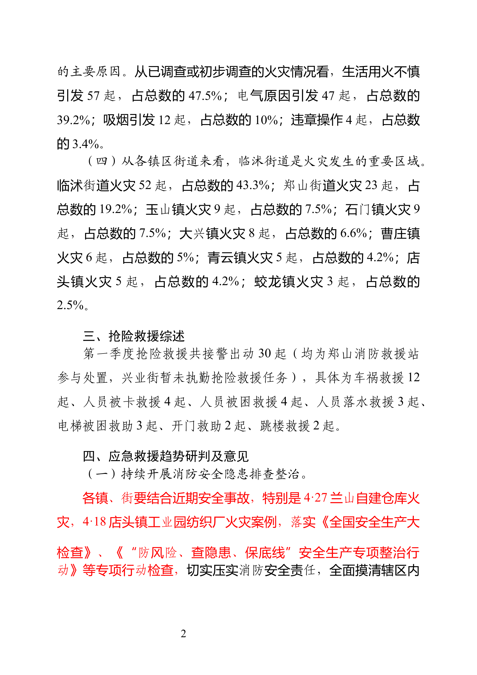
添加到电脑桌面
添加到电脑桌面,以后点击桌面图标一键打开,无需搜索,非常快捷!
立即添加
资源篮
0
文档悬赏
普通会员
限时优惠
登录
首页
充值
所有文档
文库
第一季度火情分析.docx
DOCX
174KB
3页
下载6
2023-01-06
浏览46
收藏0
评分-
1积分
AI编辑
温馨提示:当前文档有3页,可预览2页。下载可查看全部内容
剩余1页未读,
下载浏览全部
收藏
已收藏
喜欢
已喜欢
狮**
这个人很懒,什么都没留下
查看用户
该文档于
上传
相关文档
2024年第一季度安全形势分析会汇报材料
31
5
24KB
xx消防救援支队2024年第一季度作战训练安全形势分析报告
7
7
11KB
2023年第一季度意识形态领域风险隐患排查分析研判报告
11
5
15KB
总队(支队)2024年第一季度意识形态分析研判报告.............
6
4
16KB
3月份(第一季度)队伍管理及安全形势分析
5
10
17KB
第一季度队伍管理暨安全形势分析
14
8
521KB
救援站站第一季度安全形势分析会议
29
1
17KB
第一季度队伍管理总结及分析
27
2
355KB
第一季度安全形势分析报告及评估
10
5
249KB
2023第一季度队伍管理暨安全形势分析
35
10
355KB
XXX大队第一季度安全形势分析
26
1
26KB
XX县消防救援大队第一季度安全形势分析会议
421
1
17KB
XXXX消防救援大队关于第一季度队伍管理安全形势分析的报告
46
5
25KB
关于第一季度党风廉政建设形势分析的报告
15
9
16KB
XX大队第一季度安全形势分析
200
0
18KB
xxxx第一季度安全形势分析会
12
5
15KB
第一季度党风廉政建设形势分析会报告
20
2
14KB
第一季度安全形势分析会
20
8
24KB
2023年第一季度队伍管理暨安全形势分析发言材料
10
5
19KB
第一季度队伍安全形势分析
11
2
16KB
第一季度思想教育形势开展分析
8
2
13KB
XX大队第一季度饮酒管控形势分析报告
48
2
17KB
思想形势分析第一季度
141
0
23KB
大队第一季度安全形势分析报告
15
2
19KB
xx支部委员会2023年第一季度党风廉政建设工作报告(形势分析)
98
2
358KB
大队第一季度队伍管理安全形势分析
29
5
312KB
中共XX县消防救援大队委员会关于 2024 年第一季度党建工作形势分析的报告
23
5
319KB
2024第一季度安全形式分析会(每周)
42
10
22KB
2023年第一季度队伍管理暨安全工作形势分析会发言材料20230325
35
8
16KB