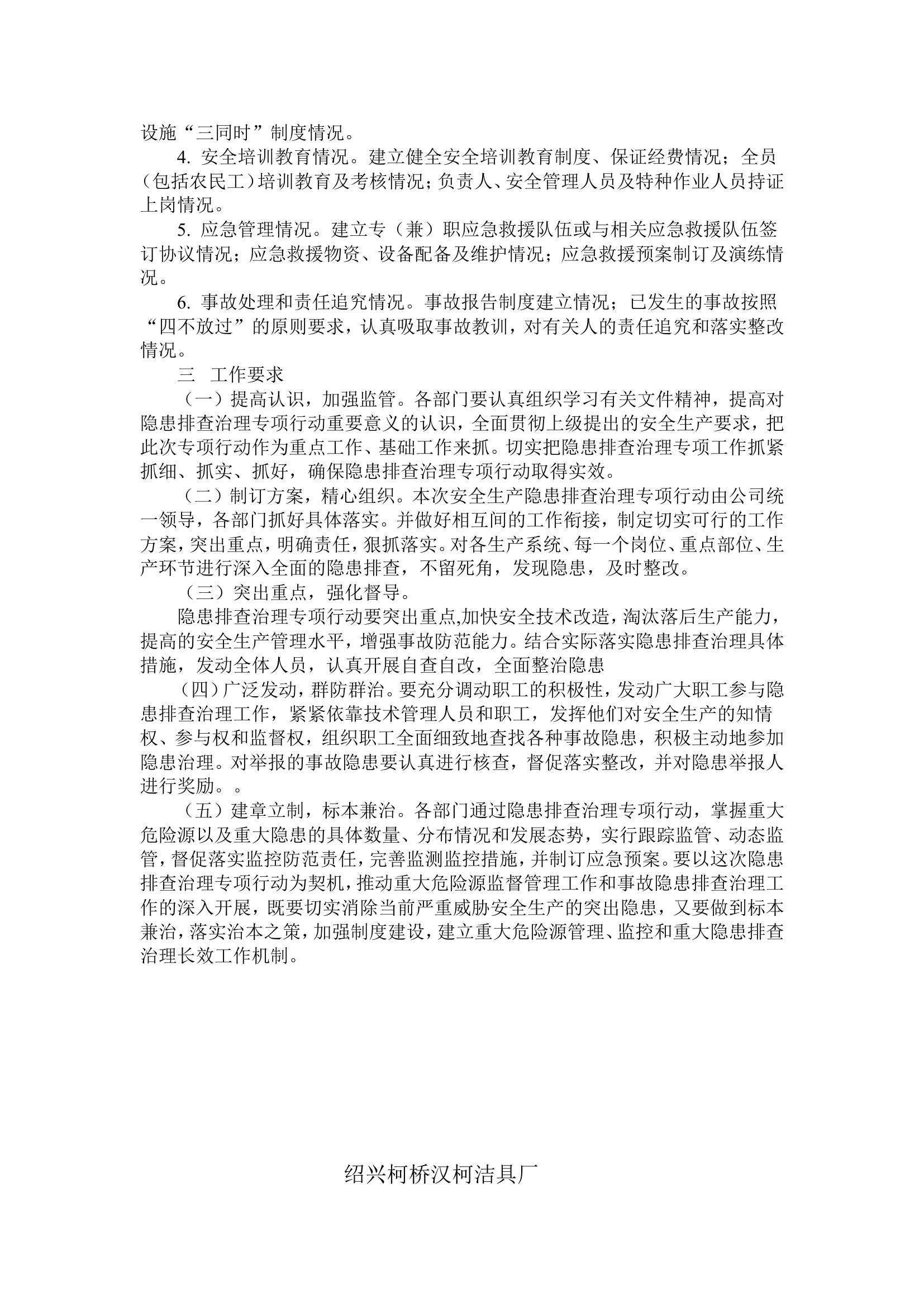
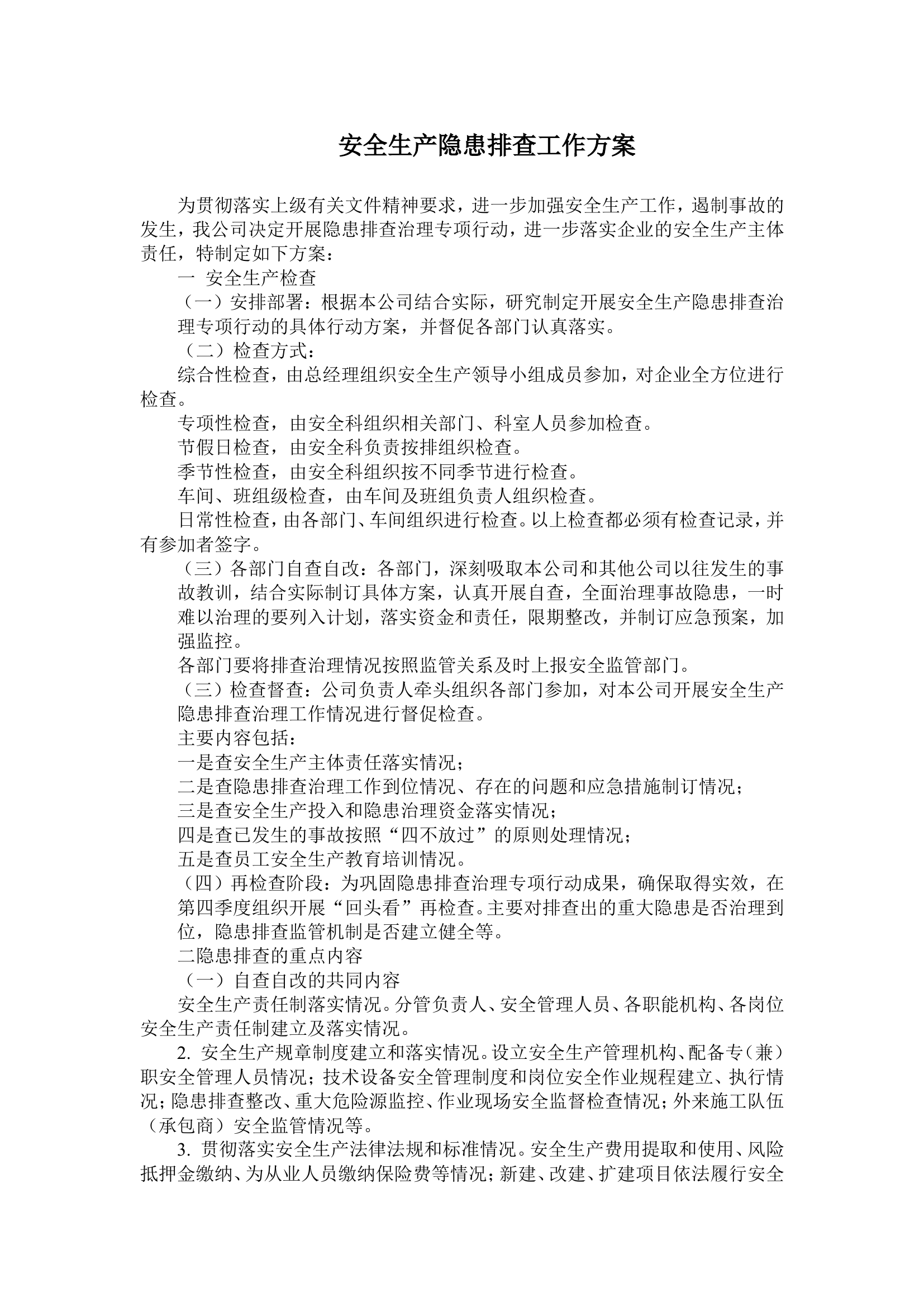
添加到电脑桌面
添加到电脑桌面,以后点击桌面图标一键打开,无需搜索,非常快捷!
立即添加
资源篮
0
文档悬赏
普通会员
限时优惠
登录
首页
充值
所有文档
文库
其他
【模板3】安全生产隐患排查工作方案.doc
DOC
29KB
1页
下载1
2023-09-30
浏览51
收藏0
评分-
4积分
AI编辑
收藏
已收藏
喜欢
已喜欢
应**
这个人很懒,什么都没留下
查看用户
该文档于
上传
相关文档
市严密组织安全生产隐患排查整治工作方案
1
4
17KB
【模板1】隐患排查工作方案
1
4
29KB
【模板2】安全生产隐患排查治理专项行动方案
1
4
35KB
【模板5】安全隐患排查工作方案
2
3
20KB
xxx深入开展消防安全隐患排查整治工作实施方案
78
0
17KB
xxx公司关于开展“安全生产风险管控与隐患治理工作”的方案
2
5
25KB
【模板4】2018年安全隐患排查方案
4
2
33KB
全市消防安全隐患“大排查大管控大整治”专项行动工作方案
2
12
46KB
【安全生产工作方案】XX公司安全生产工作方案制度
0
3
16KB
【安全生产工作方案】项目春节后复工生产方案
0
3
1M
风险大排查、隐患大整治、问题大清理队伍管理专项行动工作总结1
7
5
16KB
新冠肺炎疫情防控工作方案(55页参考模板)(1)
5
10
3M
“回头看”:关于巩固深化纪律作风整顿暨安全隐患大排查活动成果的实施方案
11
4
17KB
XXX大队关于消防安全隐患排查整治工作开展情况的总结报告
20
10
228KB
消防救援大队安全隐患排查整治工作情况报告
5
8
228KB
消防救援站安全隐患排查工作开展情况报告
10
8
19KB
全市消防救援队伍作战训练安全工作“大排查、大整治”活动实施方案
5
12
148KB
地质灾害隐患排查专项行动实施方案
0
5
28KB
XX县消防救援大队关于深刻吸取事故教训开展安全风险隐患大排查大整治专项行动的工作情况报告
9
8
242KB
作战训练安全隐患大排查大整治活动工作总结汇报
35
1
13KB
XX县消防救援大队开展安全风险隐患大排查大整治专项行动的工作情况报告
7
6
15KB
总队(支队)安全隐患排查工作情况汇报
5
4
15KB
XX县消防救援大队营区营房设施隐患排查工作报告
16
4
182KB
消防救援大队涉黄涉赌涉贷涉酒问题专项排查整治工作方案
69
2
332KB
作战训练安全隐患排查整治工作总结
20
2
19KB
###消防救援支队关于深刻吸取火灾事故教训进一步加强消防安全隐患排查整治工作的通知
4
6
29KB
在安全隐患大排查大整治活动暨工作推进会议上的讲话
1
3
15KB
2023年XXX站风险大排查、隐患大整治、问题大清理队伍管理专项行动工作总结
20
1
24KB
【活动汇总】2023安全生产月最全活动方案模板汇编(75页)
0
3
3M