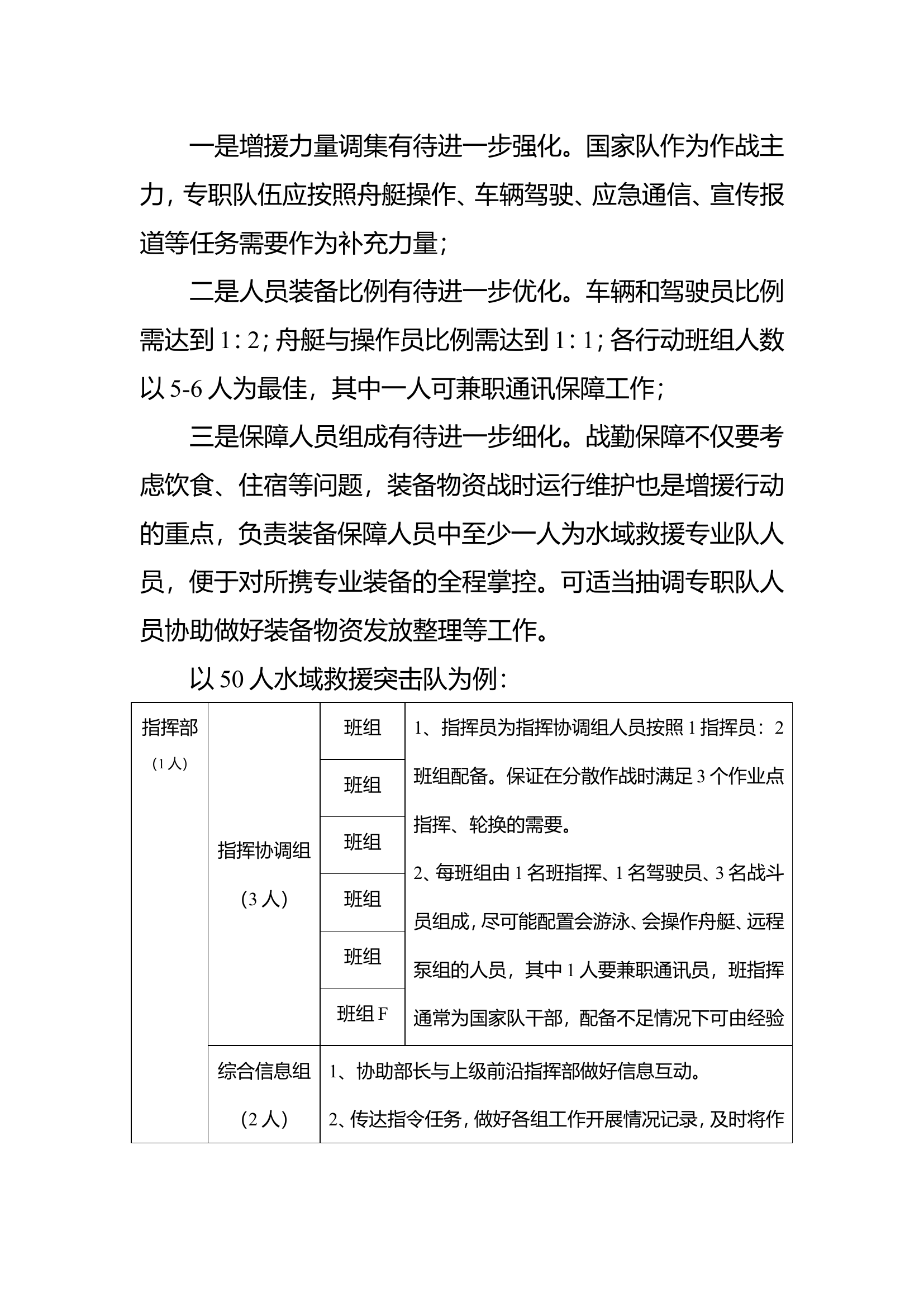
添加到电脑桌面
添加到电脑桌面,以后点击桌面图标一键打开,无需搜索,非常快捷!
立即添加
资源篮
0
文档悬赏
普通会员
限时优惠
登录
首页
充值
所有文档
文库
精品:b浅析跨区域抗洪抢险救援作战行动doc.doc
DOC
342KB
5页
下载1
2023-11-08
浏览80
收藏0
评分-
10积分
AI编辑
温馨提示:当前文档有5页,可预览2页。下载可查看全部内容
剩余3页未读,
下载浏览全部
收藏
已收藏
喜欢
已喜欢
恋**
这个人很懒,什么都没留下
查看用户
该文档于
上传
相关文档
精品:消防救援队伍跨区域增援重大任务政治工作行动要则
3
10
35KB
精品:b浅析现阶段消防救援队伍作战训练工作形势
1
10
16KB
精品:刍议灭火救援作战行动安全
1
10
16KB
精品:b浅谈基层队站灭火救援行动初战指挥中存在的问题及对策doc
2
10
185KB
浅谈跨区域综合应急救援作战中的战勤保障工作
2
12
18KB
精品:b消防救援队伍作战安全浅析
1
10
17KB
精品:n浅析地震救援中消防战勤保障行动的构成及优化研究
4
10
25KB
精品:浅析消防救援队伍作战伤亡事故的若干重要因素
0
10
151KB
浅议跨区域救援行动应急通信保障工作
0
12
20KB
精品:b浅析开展绳索救援技术训练的问题和对策doc
0
10
169KB
精品:b浅析如何提升新形势下消防救援队伍思想政治教育的实效性与吸引力doc
2
10
334KB
附件3:消防救援队伍作战训练安全行动手册(试行).doc
18
4
144KB
精品:b浅析新时代消防救援队伍和谐纯洁的内部关系doc
2
10
285KB
精品;b浅析消防员在灭火救援行动中的安全问题与防范对策
0
10
19KB
精品:浅析消防搜寻与救援技术的行动和方法 (2)
0
10
18KB
消防救援总队跨区域抗洪抢险救援预案
8
6
118KB
精品:浅析如何高效落实消防救援队伍遂行作战思想政治工作
0
10
18KB
精品:关于在灭火救援行动中提升作战指挥效能的几点思考
1
10
21KB
XX市消防支队抗洪抢险应急救援跨区域增援预案
16
10
35KB
精品:b浅析消防搜寻与救援技术的行动和方法
0
10
22KB
精品:b浅谈当前消防救援队伍思想政治教育存在的问题及其对策doc
3
10
22KB
精品:现代化科技装备优化提升作战效能途径浅析
2
10
26KB
消防救援作战行动战评会议流程模板
8
8
3M
精品:d浅析消防救援队伍训练安全管理
6
10
20KB
精品:试论消防救援队伍作战伤亡事故的防范
0
10
25KB
精品:石油化工灭火救援作战编队体系建设研究
3
10
92KB
精品:从河南山西暴雨洪涝灾害事故中思考新时期消防救援队伍抗洪抢险救援工作
6
10
20KB
精品:n浅析基层消防救援队伍党组织规范化标准化建设
1
10
29KB
消防救援队伍作战训练安全行动手册题库(386题)
3
1
152KB