添加到电脑桌面
添加到电脑桌面,以后点击桌面图标一键打开,无需搜索,非常快捷!
立即添加
资源篮
0
文档悬赏
普通会员
限时优惠
登录
首页
充值
所有文档
文库
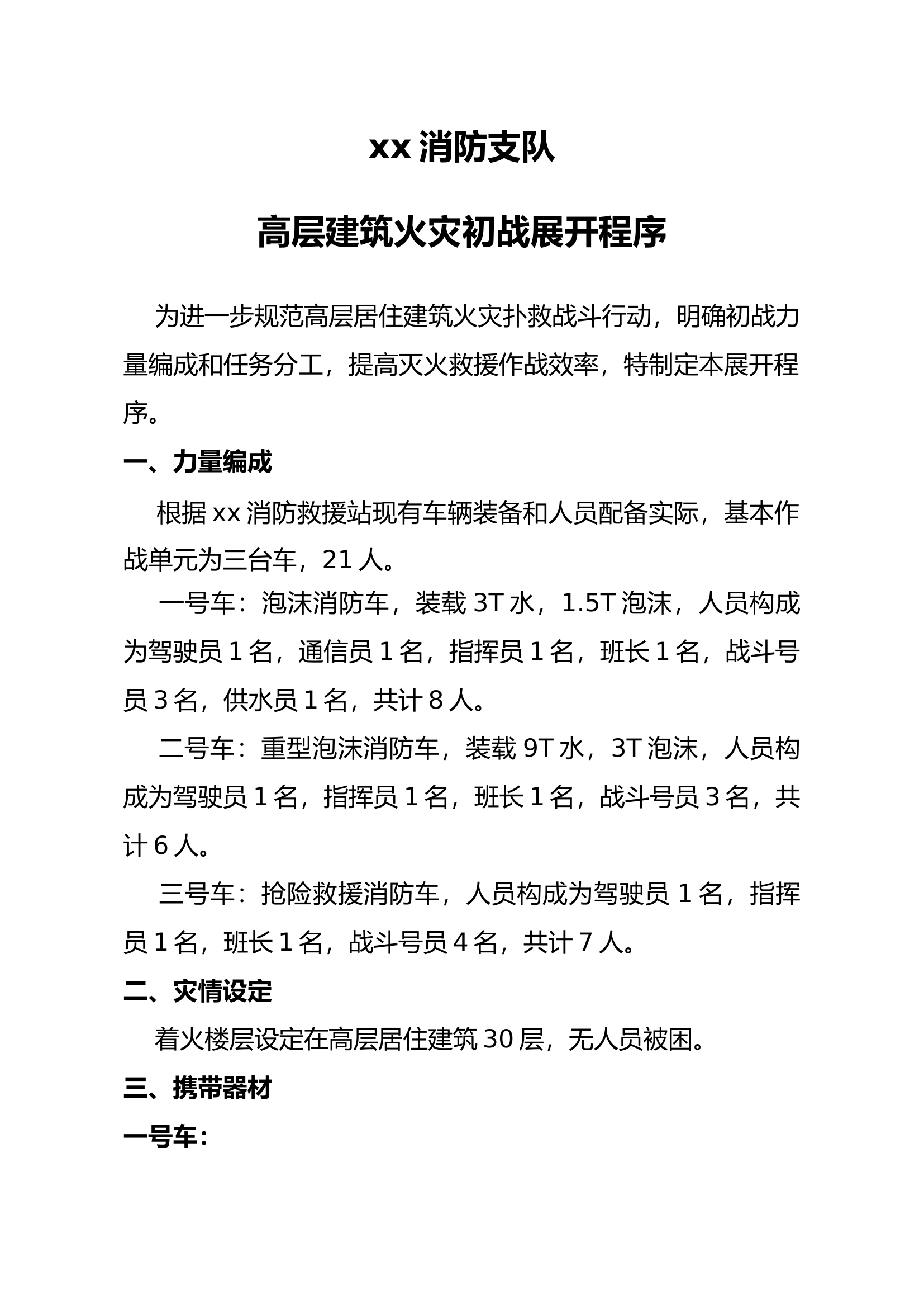
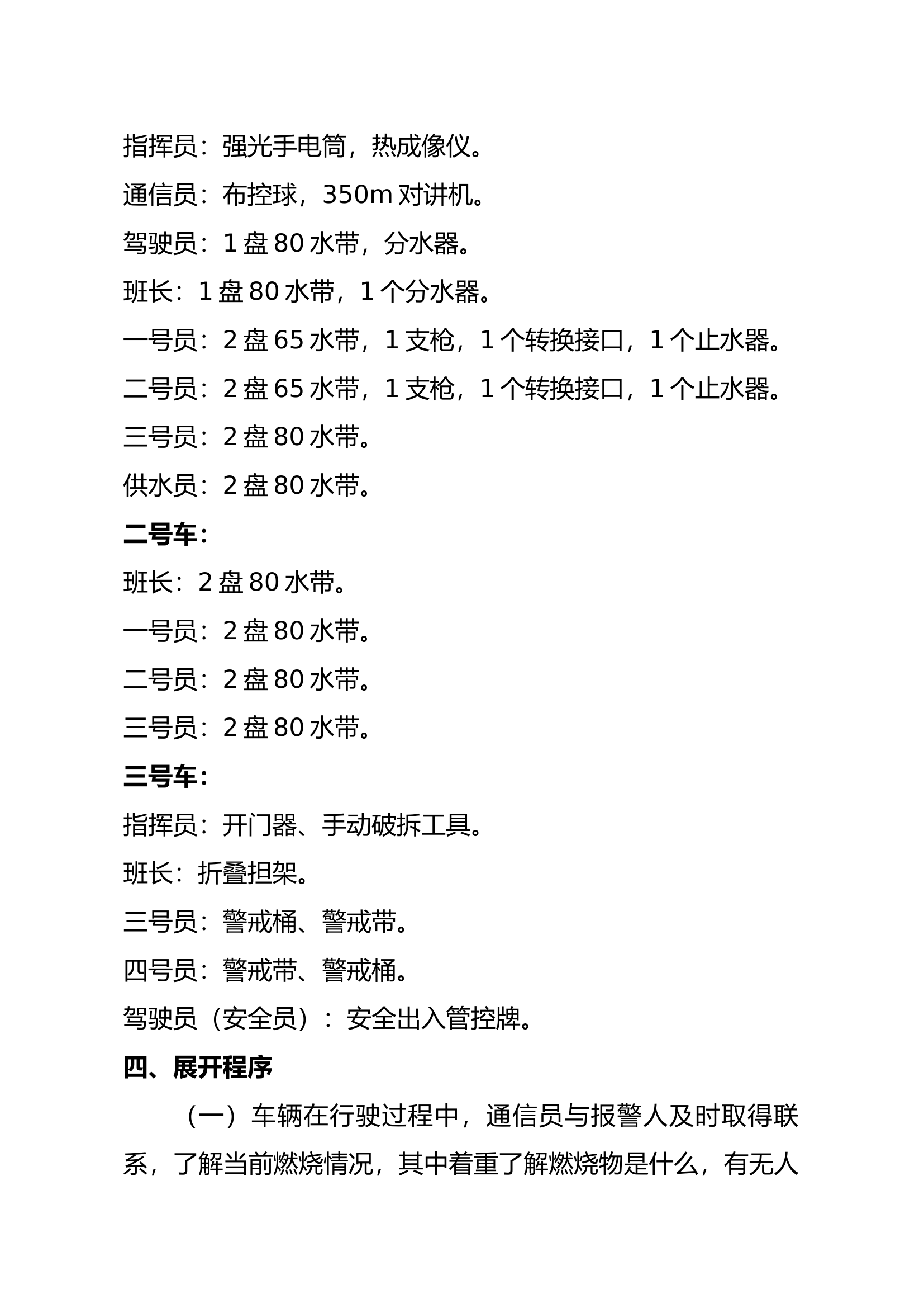
xx站高层建筑火灾初战展开程序.docx
DOCX
18KB
1页
下载132
2022-07-31
浏览296
收藏0
评分-
1积分
AI编辑
收藏
已收藏
喜欢
已喜欢
J**
这个人很懒,什么都没留下
查看用户
该文档于
上传
相关文档
高层建筑火灾扑救初战展开程序
230
0
15KB
XX大队高层建筑重大火灾风险专项整治经验作法
2
6
149KB
59-3-大跨度厂(库)房火灾扑救展开程序(新)
10
1
14KB
建筑火灾初战控火指挥程序
43
1
16KB
高层建筑火灾安全管控程序推演
206
2
12KB
精品:住宅火灾初战展开模式研究
1
10
80KB
多层居住建筑火灾初战展开程序
25
1
29KB
单元式居民楼火灾扑救初战展开程序
3
1
16KB
消防作战扑救高层建筑火灾水带铺设技术
16
5
530KB
高层建筑火灾中烟气危害及应对措施
2
12
16KB
XX特勤站的高层建筑、大型商业综合体测试工作总结
179
0
15KB
消防作战高层建筑火灾扑救指挥调度与辅助决策要点
16
5
16KB
XXX消防站队伍内部火灾防范应急预案
5
10
14KB
消防灭火作战高层建筑火灾指挥扑救指南
8
5
57KB
XX消防救援支队防疫洗消程序和方法步骤
25
0
19KB
高层建筑火灾推演
25
2
30KB
高层建筑电缆井火灾扑救对策
34
3
17KB
XX森林火灾战评总结
32
5
22KB
精品:b关于高层建筑火灾防控的思考
0
10
17KB
利用固定消防设施扑救高层建筑火灾
11
5
403KB
精品:b高层建筑火灾扑救中风险识别与安全管控措施
3
10
17KB
浅谈大跨度大空间建筑火灾扑救组织指挥程序
3
12
21KB
高层建筑外立面火灾扑救组织
6
2
16KB
精品:b高层建筑消防安全现状及火灾防控措施分析
0
10
303KB
精品:b固定消防设施在高层建筑火灾扑救中的运用分析
2
10
17KB
20241101高层建筑火灾事故处置桌面推演
5
20
13M
XX大队全速推进“一短三快”初战机制改革
373
10
14KB
2024年4月x日xx民房火灾扑救战评材料
117
1
203KB
高层建筑火灾扑救要点提示
177
0
14KB