添加到电脑桌面
添加到电脑桌面,以后点击桌面图标一键打开,无需搜索,非常快捷!
立即添加
资源篮
0
文档悬赏
普通会员
限时优惠
登录
首页
充值
所有文档
文库
其他
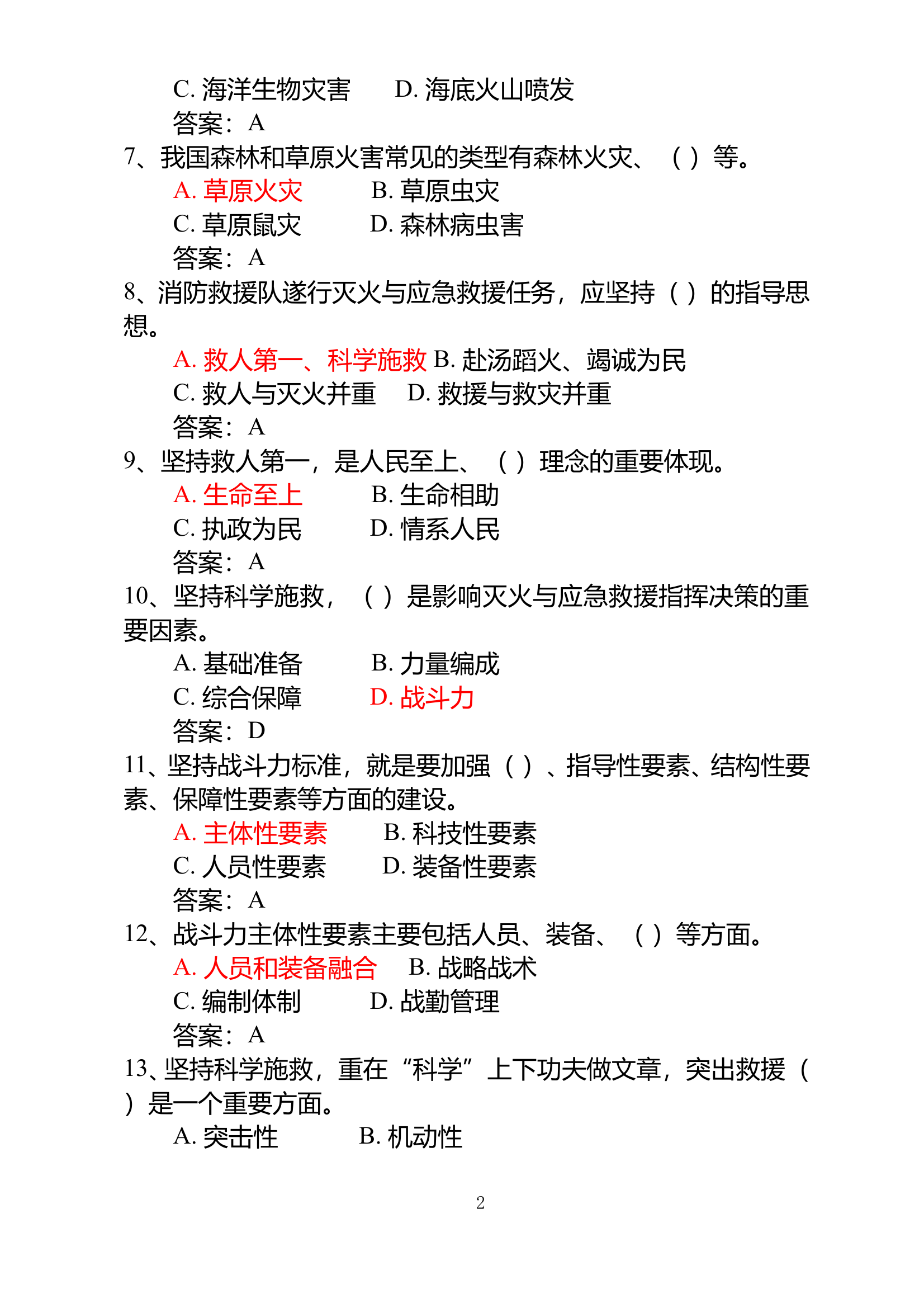
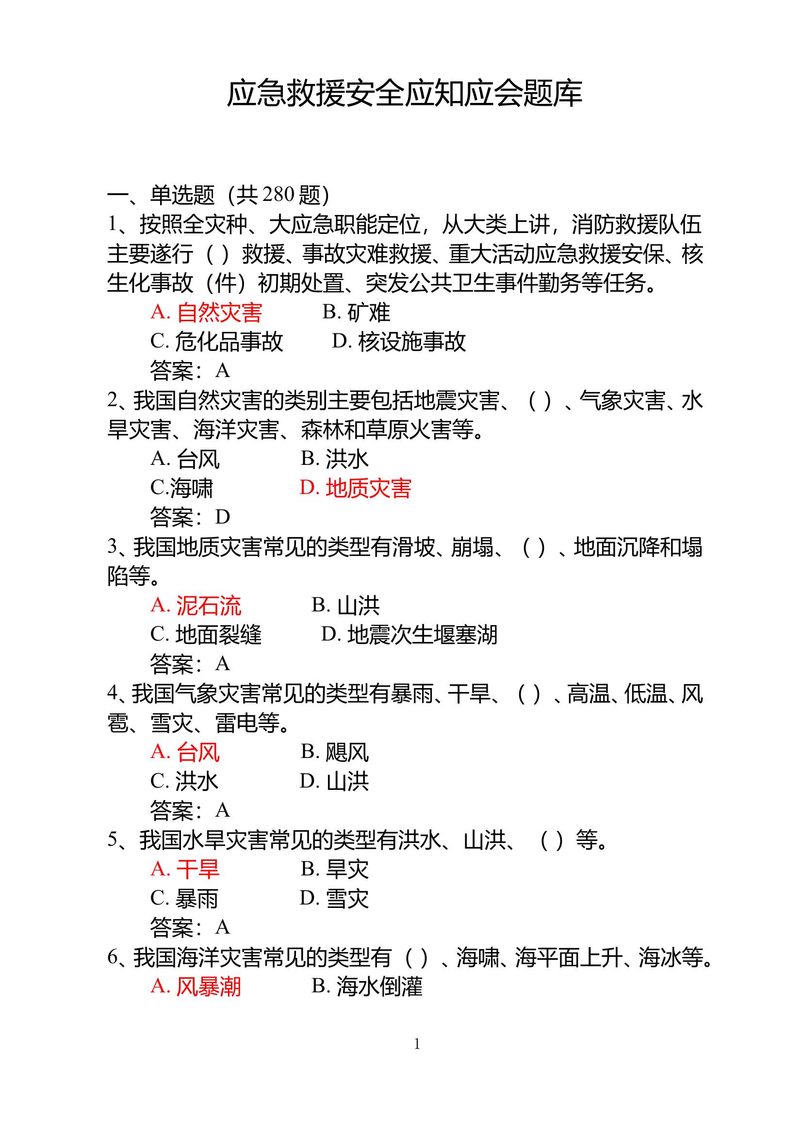
【2025.4.10】应急救援安全应知应会题库会
DOC
868KB
96页
下载2
2025-04-27
浏览72
收藏0
评分-
4积分
AI编辑
温馨提示:当前文档有96页,可预览2页。下载可查看全部内容
剩余94页未读,
下载浏览全部
收藏
已收藏
喜欢
已喜欢
文档描述
【2025.4.10】应急救援安全应知应会题库会
牛**
这个人很懒,什么都没留下
查看用户
该文档于
上传
相关文档
应急救援安全应知应会题库 (带答案)
1
8
82KB
应急救援安全应知应会题库
1
5
81KB
关于印发《应急救援安全应知应会题库》的通知 - PDF格式(1)
1
5
9M
【8.5校对版】应急救援安全应知应会题库
7
3
1M
新 应急救援安全应知应会题库(修订)
56
1
915KB
消防救援局关于印发《应急救援安全应知应会题库》的通知
6
1
276KB
应急救援安全应知应会题库最新
4
1
314KB
应急救援安全应知应会题库-题库-
0
3
94KB
队员应急救援安全应知应会题库
2
1
846KB
应急救援安全应知应会题库
65
0
201KB
《应急救援安全应知应会题库》
7
2
659KB
水域应急救援安全应知应会题库
2
3
446KB
应急救援安全应知应会、作战训练安全题库合集
73
0
757KB
2023.5.22应急救援安全应知应会题库(水域)
1
5
330KB
水域救援安全应知应会题库6.20
9
1
57KB
应急救援应知应会题库(汇总)
1
10
453KB
消防救援安全应知应会题库(8.26)
64
1
469KB
应急救援安全应知应会700题
6
5
366KB
水域救援应知应会题库
53
0
475KB
作战安全督查应知应会(题库)
13
1
18KB
作战训练安全应知应会题库
2
10
464KB
11作战训练安全应知应会题库
64
0
981KB
灭火救援作战训练安全常识应知应会1000
7
5
407KB
1作战训练安全应知应会题库-题库(1) - 副本
0
5
165KB
附件1:消防救援队伍党建应知应会题库
3
1
1M
消防救援站百日安全竞赛活动实施方案1、XXX消防救援站“百日安全竞赛活动”实施方案2、“百日安全竞赛活动”表态发言3、百日安全竞赛活动应知应会4、xxx消防救援站“百日安全竞赛活动”推进表
23
15
285KB
水域救援安全应知应会
83
0
26KB
作战训练安全应知应会及业务理论题库
2
10
463KB
作战训练安全应知应会理论考试题库1102题
6
5
417KB