添加到电脑桌面
添加到电脑桌面,以后点击桌面图标一键打开,无需搜索,非常快捷!
立即添加
资源篮
0
文档悬赏
普通会员
限时优惠
登录
首页
充值
所有文档
文库
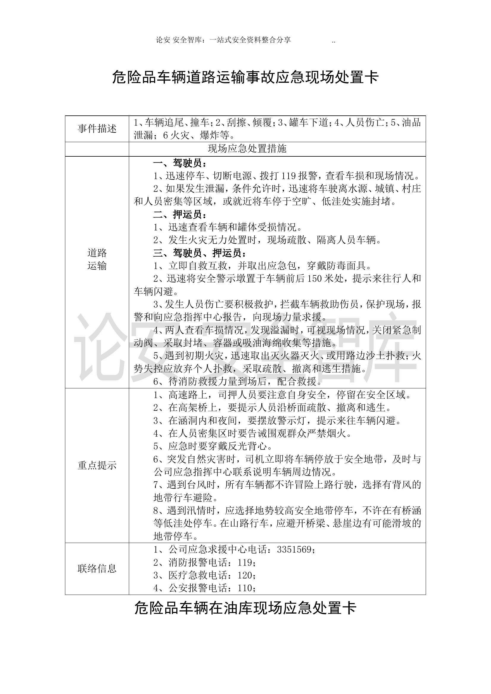
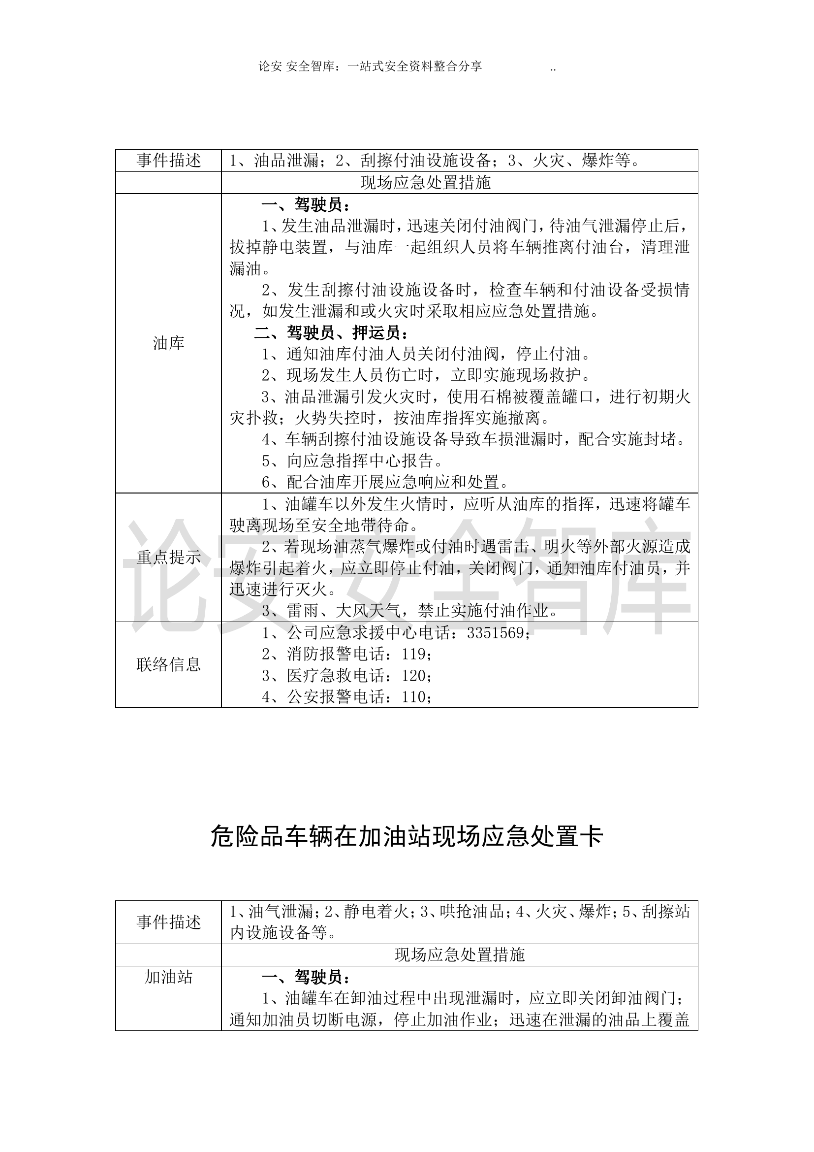
作战训练安全
安全生产应急处置卡模板(危险品运输).doc
DOC
29KB
1页
下载0
2023-02-25
浏览47
收藏0
评分-
2积分
AI编辑
收藏
已收藏
喜欢
已喜欢
应**
这个人很懒,什么都没留下
查看用户
该文档于
上传
相关文档
【处置卡模板】安全生产应急处置卡模板(机械伤害)
0
5
18KB
安全生产应急处置卡模板(常见事故)
0
2
639KB
安全生产应急处置卡模板(车间通用)
0
2
56KB
安全生产应急处置卡模板(典型伤害)
0
2
2M
安全生产应急处置卡模板(化工岗位)
1
2
28KB
安全生产应急处置卡模板(机械伤害)
0
2
19KB
安全生产应急处置卡模板(加油站岗位)
0
2
47KB
安全生产应急处置卡模板(井下作业)
0
2
170KB
安全生产应急处置卡模板(可燃粉尘)
0
2
305KB
安全生产应急处置卡模板(煤矿岗位)
0
2
212KB
安全生产应急处置卡模板(施工岗位)
0
2
58KB
安全生产应急处置卡模板(危化品泄漏)
0
2
81KB
安全生产应急处置卡模板(油气现场)
0
2
134KB
安全生产应急处置卡模板(有限空间)
1
2
295KB
【处置卡模板】安全生产应急处置卡模板(氢气泄漏)
1
3
35KB
【02】安全生产应急处置卡模板(有限空间)
0
5
293KB
危险品道路运输事故应急预案(处置)
6
7
25KB
01.安全生产应急处置卡模板(常见事故)
0
3
457KB
02.安全生产应急处置卡模板(车间通用)
0
3
65KB
03.安全生产应急处置卡模板(典型伤害)
0
3
1M
15运输企业安全生产事故应急预案
0
3
44KB
浅谈高速公路隧道内危险品运输槽罐车事故处置对策研究1
2
12
72KB
道路运输事故处置应急预案【2页】
1
3
28KB
【模板2】安全生产事故应急预案
0
5
69KB
【模板4】企业安全生产应急预案
0
5
18KB
民用爆炸品储存库安全生产事故应急处置预案【68页】
2
3
102KB
精品:b浅谈LNG运输槽车泄漏应急处置方法
1
10
19KB
【应急处置】民航危险品运输--危险品事故的应急处置丨42页
2
3
6M
09.【模板资料】机械伤害现场应急处置方案(依据GBT29639 2020编制,7页)
0
3
24KB