添加到电脑桌面
添加到电脑桌面,以后点击桌面图标一键打开,无需搜索,非常快捷!
立即添加
资源篮
0
文档悬赏
普通会员
限时优惠
登录
首页
充值
所有文档
文库
政事人工党建
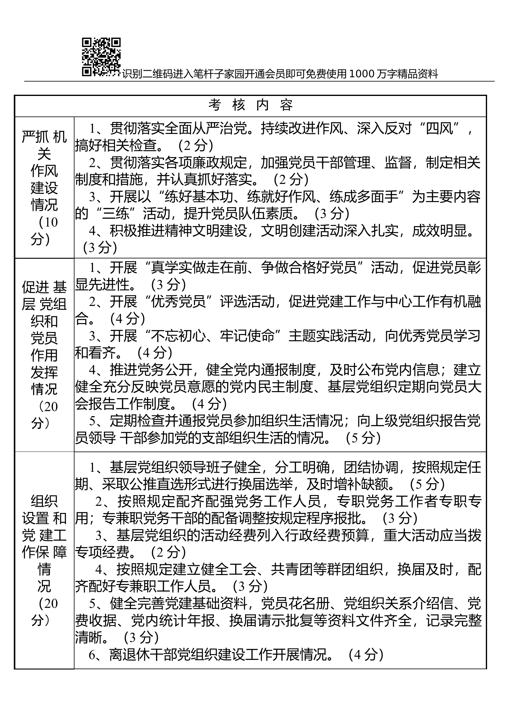
抓党建检查考核台帐.docx
DOCX
23KB
1页
下载1
2023-12-19
浏览46
收藏0
评分-
4积分
AI编辑
收藏
已收藏
喜欢
已喜欢
效**
这个人很懒,什么都没留下
查看用户
该文档于
上传
相关文档
在2023年度抓党建述职评议考核会上的讲话
2
4
18KB
栀夏:“五个确保”抓严抓实基层党建述职评议考核工作(经验材料)
1
10
14KB
2024年总队(支队)各级党组织书记抓基层党建工作述职评议考核办法
0
4
17KB
关于健全和完善机关党建考核评价工作的调研报告
0
4
19KB
关于消防救援总队(支队)机关党建考核工作情况汇报
0
4
15KB
总队(支队)关于开展2023年度基层党组织书记抓基层党建述职评议考核和落实全面从严治党主体责任述责述廉情况的报
5
4
19KB
...............迎接考核检查誓师动员大会上的发言
0
4
15KB
书记抓基层党建述职评议考核-9b0f5953ce22bcd126fff705cc17552706225e90
0
5
47KB
在党风廉政建设检查考核动员会上的讲话
0
5
16KB
全面从严治党主体责任检查考核方案(含指标体系)
0
4
31KB
XX大队2023年度党建工作报告
20
5
18KB
2023年主题教育民主生活会新6方面对照检查材料借鉴(全新内容)
0
12
14KB
关于构建面向现代化的基层党建新格局的调研报告
1
12
18KB
某市消防救援队伍总工会2024年一季度党建工作总结..........
2
6
15KB
在党建督查动员部署会上的主持讲话
0
3
15KB
单位党支部党建引领高质量发展总结报告
1
6
15KB
2022年党支部书记抓党建工作述职报告
163
0
16KB
栀夏:组织生活会个人对照检查材料怎么写?(第四部分)“6个不”
0
10
14KB
在党建工作晒成绩、亮任务、谈思路工作交流会上的发言............
1
6
15KB
2023年度第二批学习贯彻新时代中国特色社会主义思想主题教育专题组织生活会个人对照检查材料(胡洋洋)
100
0
13KB
附件:单兵技能考核科目
89
0
254KB
关于1月份全县乡镇专职消防队伍+指导检查情况的通报
11
2
216KB
消防站直调直报拉动考核细则(2)
5
2
43KB
2023年党建工作总结及2024年工作谋划
34
5
16KB
学习贯彻新时代中国特色社会主义思想主题教育专题民主生活会(大队长对照检查材料)
5
12
18KB
2023年第二批主题教育专题民主生活会领导班子对照检查材料【原创】
2
12
13KB
栀夏:党建年度策划如何推动党建与业务融合?
0
10
12KB
xx消防救援站基层党组织书记抓党建工作述职报告
25
5
15KB
精品:a浅谈消防救援队伍如何在新时期重塑思想政治教育体系发挥党建引领全面发展的重要作用
2
10
19KB