添加到电脑桌面
添加到电脑桌面,以后点击桌面图标一键打开,无需搜索,非常快捷!
立即添加
资源篮
0
文档悬赏
普通会员
限时优惠
登录
首页
充值
所有文档
文库
其他
基础应用技术指导手册.pdf
PDF
2M
24页
下载6
2022-10-15
浏览88
收藏0
评分-
6积分
温馨提示:当前文档有24页,可预览2页。下载可查看全部内容
剩余22页未读,
下载浏览全部
收藏
已收藏
喜欢
已喜欢
应**
这个人很懒,什么都没留下
查看用户
该文档于
上传
相关文档
基础体能及应用体能训练考核标准_看图王
53
3
166KB
1-基础体能训练手册3-6.FIT)
17
2
4M
远程供水系统应用手册
4
12
4M
通信岗位单兵装备(系统)操作应用手册
22
2
16M
海的舷外机 基础应用培训教材
1
20
13M
基础急救安全手册
0
5
2M
地震救援技术指导手册
215
0
4M
固定消防设施实战应用手册(1)(1)
94
5
31M
消防员安全基础训练手册 - 副本
4
15
74M
绳索技术应用手册(初级个人技术篇)(5月10日)
7
10
7M
内浮顶储罐事故处置技术指导手册
6
8
947KB
顶撑破拆基础应用技术-初级(拷贝版)
6
2
8M
通信岗位单兵装备(系统)操作应用手册(2)
20
2
24M
火灾基础理论在防火工作中的应用
1
12
7M
26种消防车五知一能手册含灭火、举高、专勤、后援消防车
473
0
1M
基层组织工作实用手册
12
2
17M
胡蜂处置行动手册
56
0
2M
1-14应急救援基础训练教材(已改)
2
5
2M
森林火灾处置基础17
124
0
12M
消防通用规范解读与应用
0
12
17M
F16C-飞行手册
1
0
16M
训战模式改革现场会规范手册
16
10
174M
消防设施操作员 基础知识笔记
14
1
4M
水域灾害事故救援应知应会手册
14
3
56M
消防员基础应知应会手册
9
1
44KB
基础绳索救援技术为科学救援保驾护航
57
0
3M
LPG CNG LNG 汽车罐车事故处置应知应会手册
159
0
13M
消防战勤保障训练手册
219
0
2M
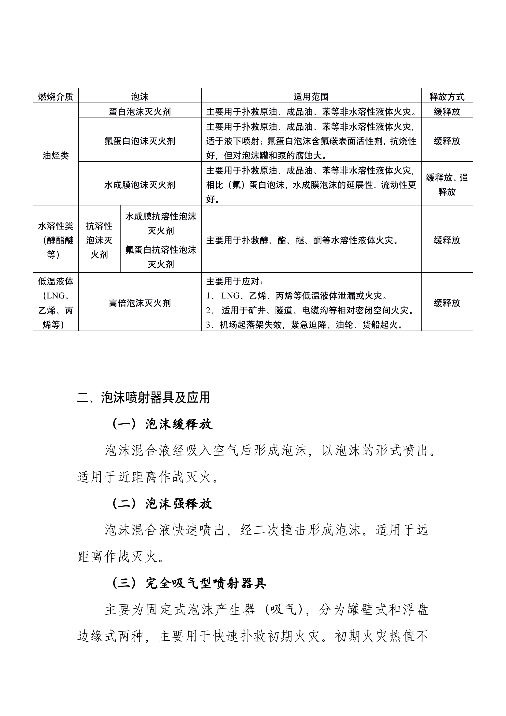
泡沫灭火剂应用基础知识
6
8
5M