添加到电脑桌面
添加到电脑桌面,以后点击桌面图标一键打开,无需搜索,非常快捷!
立即添加
资源篮
0
文档悬赏
普通会员
限时优惠
登录
首页
充值
所有文档
文库
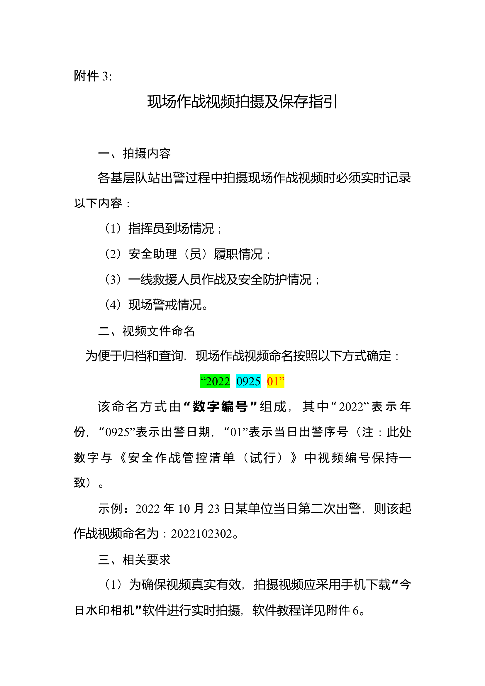
附件3:现场作战视频拍摄及保存指引.docx
DOCX
14KB
1页
下载4
2022-12-16
浏览58
收藏0
评分-
5积分
AI编辑
收藏
已收藏
喜欢
已喜欢
蓝**
这个人很懒,什么都没留下
查看用户
该文档于
上传
相关文档
精品:a关于现场联合作战现代化指挥体系中,如何实现“指战员进攻到哪里,指挥通信就保障到哪里”的思考
2
10
15KB
消防救援站作战训练安全工作指引
23
0
4M
灭火救援现场作战安全管控硬性规定
3
12
15KB
浅析消防救援队伍作战训练现场安全管控问题及对策
10
6
307KB
10(小视频拍摄)通信员技能训练教案
5
30
21KB
附件2火警现场三张图(例图)
9
1
383KB
队站灭火作战现场指挥流程
22
2
219KB
附件7:作战训练安全应知应会题库
4
2
457KB
精品;b浅谈火场文书在灭火救援现场采访拍摄的安全防护
0
10
15KB
附件3、2022年作战训练安全题库(部分)
1
10
159KB
附件1:2023年作战训练安全题库
2
10
78KB
附件:消防救援人员新冠感染恢复期运动指引
1
10
988KB
消防作战危化品应急救援—苯泄露事故现场处置
14
5
18KB
浅谈消防作战车辆在灭火救援现场的停靠要求
1
12
395KB
XX支队灭火救援现场秩序和作战训练安全专项
2
12
20KB
附件1:作战训练安全速记手册(消防员版)
1
5
65KB
附件4:《安全作战管控清单(试行)》
3
5
68KB
附件5:《安全训练管控清单(试行)》
3
5
16KB
消防作战影响火场供水力量的主要因素
3
5
13KB
天然气泄漏事故现场应急处置方案
2
3
26KB
xxx大队作战训练安全剖析
8
5
14KB
XX政府专职消防救援队作战训练安全分析报告
29
2
173KB
作战训练安全学习资料汇编
5
20
4M
精品:b关于作战训练安全形势分析
2
10
19KB
消防救援队伍作战训练安全的现状与挑战
1
5
89KB
消防作战扑救高层建筑火灾水带铺设技术
16
5
530KB
突发环境污染事件现场处置预案
2
3
29KB
作战训练处2023年上半年工作总结及下一步计划
18
20
26KB
作战训练安全知识问答
0
1
56KB