添加到电脑桌面
添加到电脑桌面,以后点击桌面图标一键打开,无需搜索,非常快捷!
立即添加
资源篮
0
文档悬赏
普通会员
限时优惠
登录
首页
充值
所有文档
文库
作战训练安全
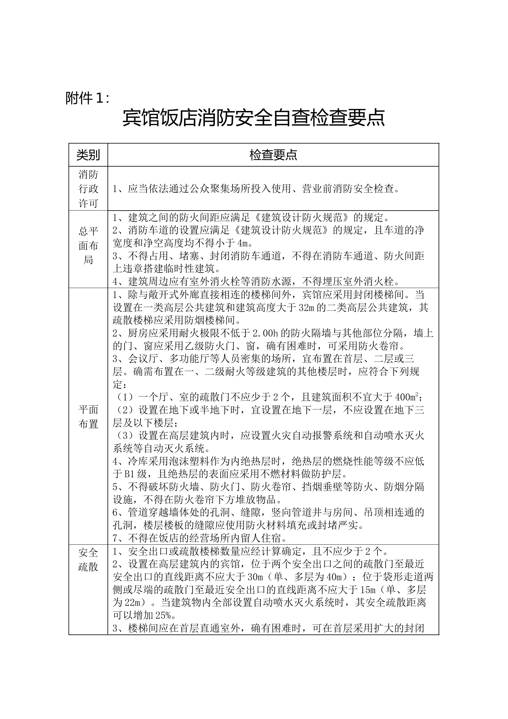
宾馆饭店消防安全自查检查要点.docx
DOCX
677KB
14页
下载2
2023-05-11
浏览53
收藏0
评分-
3积分
AI编辑
温馨提示:当前文档有14页,可预览2页。下载可查看全部内容
剩余12页未读,
下载浏览全部
收藏
已收藏
喜欢
已喜欢
山**
这个人很懒,什么都没留下
查看用户
该文档于
上传
相关文档
党委班子下基层专项督导工作方案(养老机构、康养中心(宾馆、酒店)、医疗机构消防安全检查要点,文旅、商务领域检查范围和检查要点)
3
10
33KB
附件3:超高层建筑消防安全检查要点
2
10
31KB
9. 标准企业消防安全自查表、检查表
1
1
30KB
22. 宾馆、饭店消防安全突出风险检查标准
1
1
35KB
8. 宾馆、饭店消防安全突出风险检查标准
1
1
100KB
建设工程施工现场消防安全检查要点
2
3
23KB
幼儿园、托儿所、儿童培训教育机构、儿童游乐厅消防安全检查要点
3
3
22KB
养老院、托老所、老年公寓、老年人活动场所消防安全检查要点
9
3
22KB
社会福利机构消防安全检查要点指南
2
3
22KB
未成年人寄宿制学校宿舍消防安全检查要点指南
2
3
23KB
宾馆饭店消防安全培训讲义
2
2
449KB
消防站三色评估报告(风险评估、安全检查细则)
111
2
22KB
消防安全自查承诺书
1
2
11KB
消防救援站危化品场所和冷库火灾事故特点、扑救要点和安全注意事项
9
5
19KB
大型商业综合体消防安全检查手册
36
0
69KB
XX县消防救援大队行车安全自查报告
9
10
13KB
XX消防救援站队伍安全管理自查自纠报告
20
20
20KB
消防救援站消防安全检查记录表
47
0
16KB
xx消防救援站开展春节前车辆装备器材安全大检查
20
3
13KB
2024年度安全生产和消防工作目标责任暨工作要点
1
4
15KB
高温季节山林相关建筑消防安全专项检查表
0
1
13KB
厂房仓库消防安全专项检查要点
73
0
2M
4. 消防安全重点部位检查表
0
1
20KB
人员密集场所消防监督检查要点分析
0
12
17KB
5. 消防安全每月检查表
1
1
13KB
消防安全检查知识要点
6
10
48M
全市消防救援队伍车辆安全管理检查的通报
6
12
27KB
消防总队(支队)2024年度安全生产工作要点
0
4
14KB
24. 电影院消防安全检查内容
0
1
26KB