添加到电脑桌面
添加到电脑桌面,以后点击桌面图标一键打开,无需搜索,非常快捷!
立即添加
资源篮
0
文档悬赏
普通会员
限时优惠
登录
首页
充值
所有文档
文库
政事人工党建
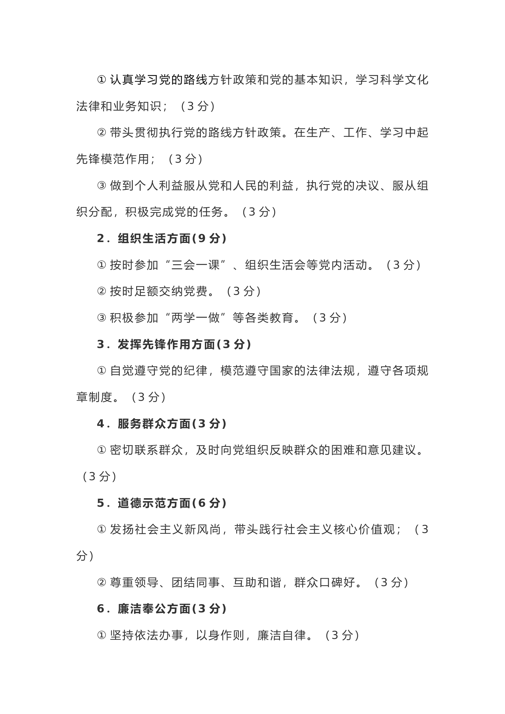
【计划方案】党支部党员积分制管理实施方案.docx
DOCX
18KB
1页
下载2
2023-12-21
浏览66
收藏0
评分-
4积分
AI编辑
收藏
已收藏
喜欢
已喜欢
效**
这个人很懒,什么都没留下
查看用户
该文档于
上传
相关文档
4.26 (3篇)党委关于2023年各基层党支部召开组织生活会和民主评议党员情况汇报(含实施方案)
9
6
26KB
【计划方案】开展党员“政治生日”活动实施方案
2
4
15KB
栀夏:党纪学习教育实施方案+党纪学习教育计划+心得体会1
5
16
25KB
xxx消防救援大队队伍安全管理隐患百日大清查活动实施方案
11
4
30KB
xxx站安全管理小组机构暨安全管理制度实施方案
55
2
22KB
消防救援队伍党员积分制管理
16
1
19KB
党员先锋队实施方案
22
5
15KB
关于在各级党组织和广大党员干部中大兴调查研究实施方案
0
5
18KB
xxx站党支部标准化建设达标创建活动实施方案
7
5
612KB
关于加强对党员干部和公职人员酒驾醉驾教育管理的整改方案
3
1
24KB
栀夏:党支部2024年度党员学习计划
3
10
63KB
2024年度党支部党员教育培训工作计划...............
5
6
16KB
党员民主评议工作实施方案
0
4
29KB
森林消防训练计划和实施方案
10
2
14KB
“党员先锋突击队”活动实施方案
30
0
220KB
总队(支队)2024年党员教育培训实施方案............
0
4
14KB
联合党支部“重走长征路”暨“重温百年党史,砥砺奋进初心”主题党日活动实施方案
18
0
17KB
关于落实“双随机一公开年度计划开展控烟专项检查的实施方案
1
4
14KB
联合党支部“百首红歌唱响爱党热情”主题活动实施方案
6
0
19KB
消防救援队伍党支部2024年度发展党员工作计划
9
4
15KB
机关党支部党纪学习教育工作方案及计划...............
3
6
13KB
2023年党支部发展党员计划
31
2
55KB
2023年党支部党员教育培训计划
8
2
15KB
栀夏:关于在全体党员中开展党纪学习教育的实施方案
0
10
13KB
XX消防救援站消防站开放活动实施方案和计划
5
10
269KB
百日安全竞赛活动实施方案及计划推进表
3
6
593KB
栀夏:党支部党纪学习教育工作实施方案
4
10
14KB
12.26 党员2023年度党支部组织生活会方案(全文1089字)
4
5
14KB
争创“党员示范岗”活动实施方案
179
2
15KB