添加到电脑桌面
添加到电脑桌面,以后点击桌面图标一键打开,无需搜索,非常快捷!
立即添加
资源篮
0
文档悬赏
普通会员
限时优惠
登录
首页
充值
所有文档
文库
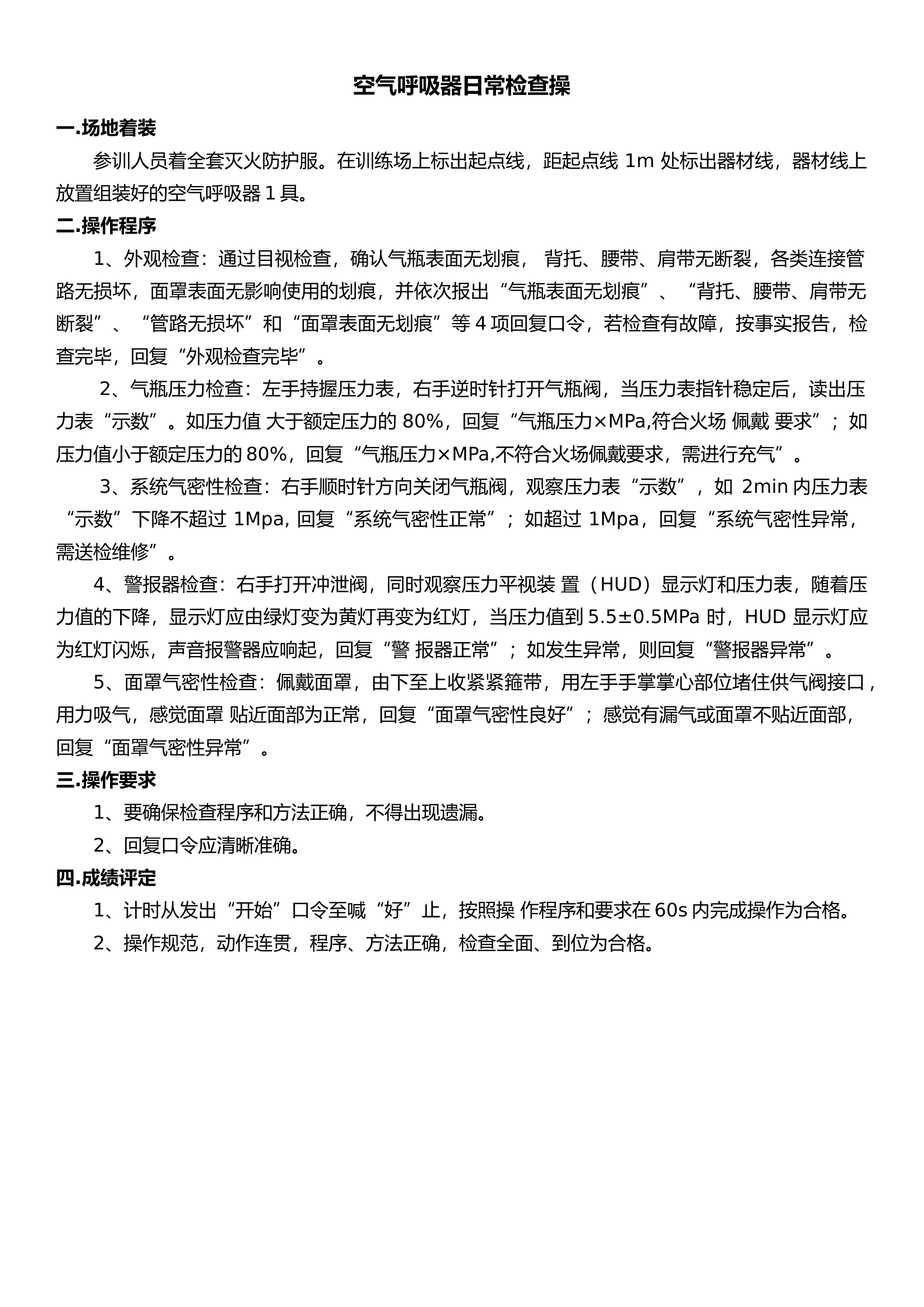
考核科目评分标准(技能)(3).docx
DOCX
71KB
1页
下载19
2024-01-19
浏览170
收藏0
评分-
1积分
AI编辑
收藏
已收藏
喜欢
已喜欢
谧**
这个人很懒,什么都没留下
查看用户
该文档于
上传
相关文档
等级达标考核技能课目评分标准及评
7
5
25KB
灭火救援操法规程、考核标准(单兵技能科目、班组技能科目、队站合成科目)
15
12
3M
附件:单兵技能考核科目
89
0
254KB
中队直调直报拉动考核评分标准(1)
3
2
16KB
消防救援站单兵技能考核科目操作规程
14
3
629KB
职业技能鉴定体能考核达标标准
13
3
1M
接警员岗位技能考核科目及规程(4个
15
15
19KB
01战斗员岗位技能考核科目及标准(7.07)
5
4
673KB
体能训练科目评分标准
66
0
68KB
职业技能鉴定体、技能考核科目及标准
213
1
250KB
初级防化救援队员技能考核评分表
5
3
21KB
全员体能达标考核科目规程及标准
17
1
53KB
5月考核规程及评分标准
2
2
267KB
业务技能考核科目及标准
9
5
346KB
2024年作战训练安全理论授课竞赛评分标准及打分表
4
1
328KB
安全绳逃生考核标准
2
1
13KB
攻坚组-障碍式自建房灭火救人操考核标准(3)
3
1
15KB
灭火救援专业中级、高级技能考核规程20220511(1)
24
2
26KB
冬训九项 消防救援站体能课目操作规程和考核标准
433
10
47KB
中高级职业鉴定技能考核项目
10
3
12KB
24技师考核公共科目(2)
10
5
66KB
体能训练科目评分标准
17
1
2M
附件2:消防救援站执勤岗位练兵技能、整建制科目规程
8
20
3M
政府专职消防员(初级专职队员晋级)业务技能考核成绩登记表(包括科目规程)
2
5
966KB
讲解示范科目(器材操作)评分标准6.13
13
1
14M
队列指挥考核评分标准
59
1
10KB
【总队】全员体能达标考核科目规程
1
15
54KB
消防救援站业务技能和装备操作考核表
18
2
15KB
消防器材讲解示范及评分标准
17
9
29KB