添加到电脑桌面
添加到电脑桌面,以后点击桌面图标一键打开,无需搜索,非常快捷!
立即添加
资源篮
0
文档悬赏
普通会员
限时优惠
登录
首页
充值
所有文档
文库
其他
顶进工程应急预案【5页】.doc
DOC
41KB
2页
下载0
2023-04-02
浏览71
收藏0
评分-
3积分
AI编辑
收藏
已收藏
喜欢
已喜欢
应**
这个人很懒,什么都没留下
查看用户
该文档于
上传
相关文档
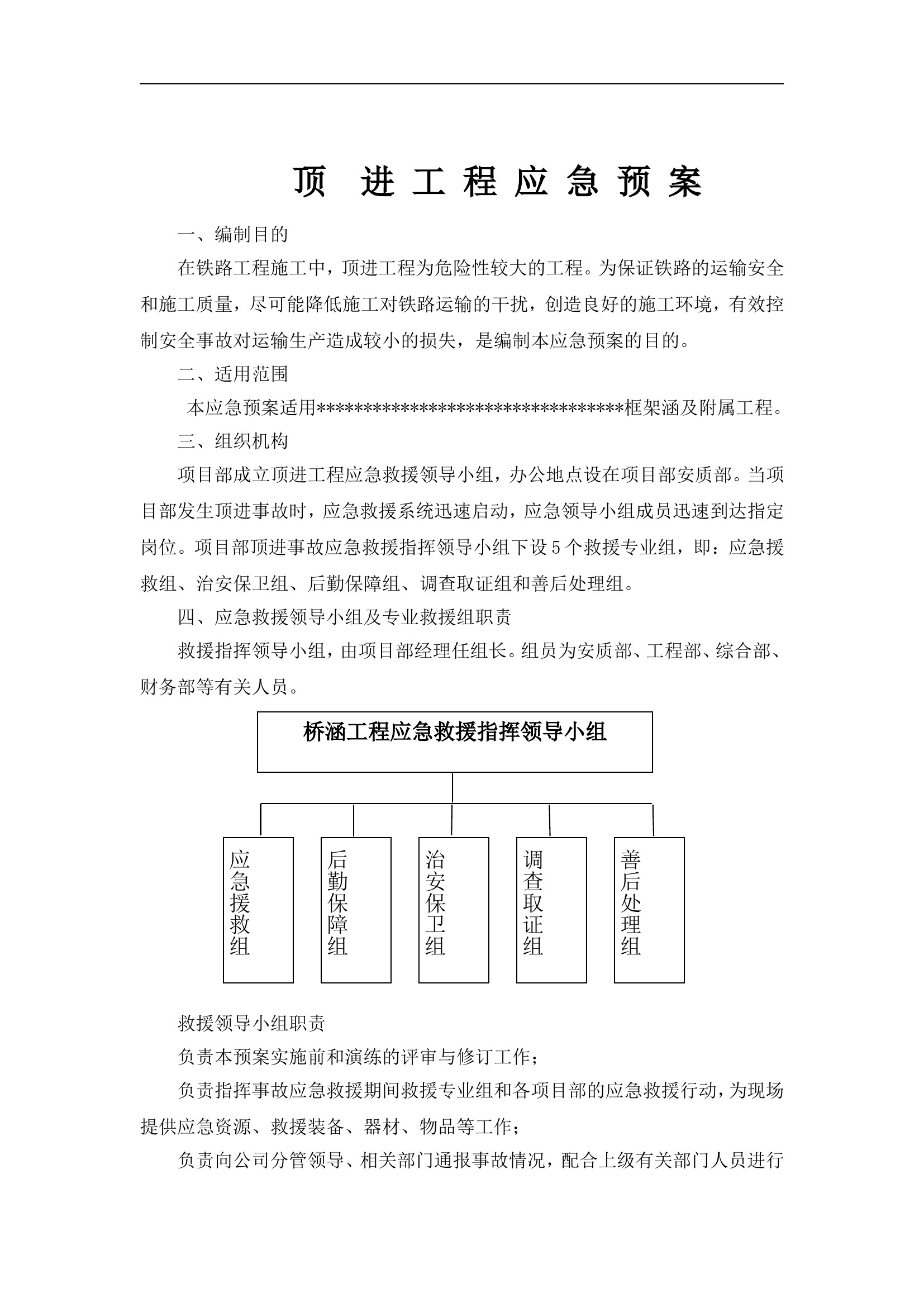
顶进工程应急预案
0
3
39KB
厂房工程应急预案【21页】
2
3
164KB
纸箱厂应急预案【5页】
0
2
33KB
铸造厂安全应急预案【15页】
0
2
38KB
【文本】机械伤害事故应急预案演练方案(5页)
0
5
36KB
【演练方案】机械伤害事故应急预案演练方案(5页)
0
5
45KB
工程项目应急预案【13页】
0
3
67KB
公路工程综合应急预案【12页】
0
3
77KB
公用工程应急预案【31页】
0
3
3M
机电工程施工应急预案总【12页】
0
3
72KB
建筑工程及施工现场综合应急预案【23页】
0
3
55KB
【演练方案】特种设备应急预案演练记录(5页)
0
3
54KB
建筑工程应急预案方案【19页】
0
3
96KB
建筑企业安全生产事故预防监控措施和应急预案【35页】
0
3
142KB
脚手架工程施工安全措施及应急预案【18页】
1
3
57KB
【演练方案】中暑应急预案演练方案(5页)
1
3
32KB
弱电工程应急预案【9页】
0
3
54KB
施工升降机使用应急救援预案【5页】
0
3
63KB
装饰工程有限公司应急预案【14页】
1
3
34KB
【21】特种设备应急预案演练记录(5页)
0
5
53KB
安全生产事故应急救援预案【45页】
0
3
138KB
国家安全生产事故灾难应急预案【15页】
0
3
41KB
河南黄海工程机械有限公司生产安全事故应急预案【47页】
0
3
154KB
135页!2023新版生产安全事故应急预案参考模板
1
6
1M
临洪闸安全生产事故处理应急预案【15页】
0
3
61KB
245页!2023企业安全生产事故应急预案超全汇编
2
6
1M
工程项目应急预案
0
2
73KB
公路工程综合应急预案
0
2
111KB
公用工程应急预案
0
2
3M