添加到电脑桌面
添加到电脑桌面,以后点击桌面图标一键打开,无需搜索,非常快捷!
立即添加
资源篮
0
文档悬赏
普通会员
限时优惠
登录
首页
充值
所有文档
文库
其他
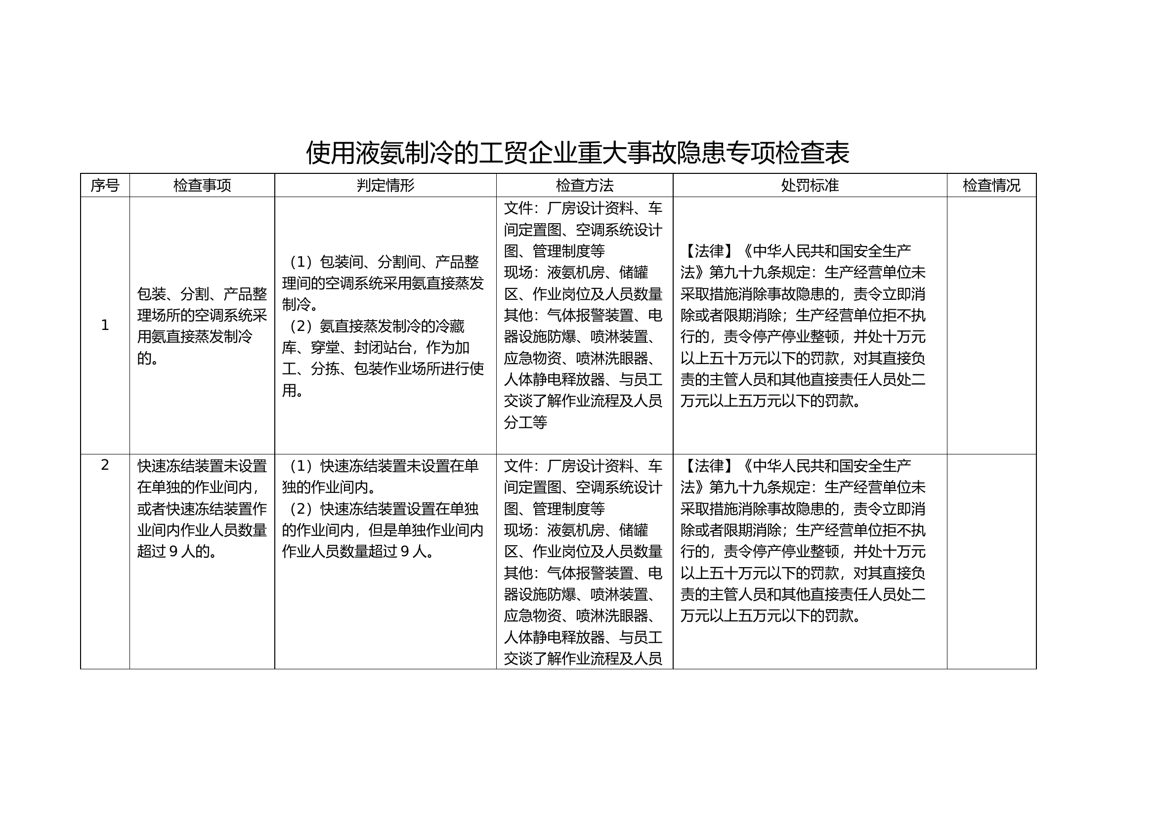
使用液氨制冷的工贸企业重大事故隐患专项检查表.docx
DOCX
12KB
1页
下载0
2024-02-05
浏览47
收藏0
评分-
3积分
AI编辑
收藏
已收藏
喜欢
已喜欢
尤**
这个人很懒,什么都没留下
查看用户
该文档于
上传
相关文档
存在硫化氢、一氧化碳等中毒风险的有限空间作业的工贸企业重大事故隐患专项检查表
1
3
13KB
存在粉尘爆炸危险的工贸企业重大事故隐患专项检查表
1
3
18KB
工贸企业重大事故隐患专项检查表
0
3
172KB
纺织企业重大事故隐患专项检查表
0
3
12KB
建材企业重大事故隐患专项检查表
0
3
15KB
机械企业重大事故隐患专项检查表
0
3
15KB
轻工企业重大事故隐患专项检查表
0
3
15KB
冶金企业重大事故隐患专项检查表
0
3
19KB
有色企业重大事故隐患专项检查表
0
3
21KB
烟草企业重大事故隐患专项检查表
1
3
12KB
开展水利重大事故隐患排查整治专项行动的总结报告
0
3
16KB
全市重大事故隐患专项排查整治2023行动进展情况统计表及全省重大事故隐患统计表
1
20
33KB
在重大事故隐患专项排查整治行动调度会议上的讲话
0
3
14KB
1.3 在重大事故隐患专项排查整治行动调度会议上的讲话
1
5
14KB
XX县消防救援大队关于深刻吸取事故教训开展安全风险隐患大排查大整治专项行动的工作情况报告
9
8
242KB
企业重大安全事故应急救援处置预案
1
3
30KB
13. 企业隐患排查全套表格-现场类消防专项隐患排查表(每季度一次)
2
1
25KB
xxx公司危险化学品重大危险源事故专项应急预案【13页】
1
3
79KB
20230629重大事故隐患判定标准汇编
2
5
1M
2021.11.20 建筑工程企业施工安全事故专项应急预案
0
5
684KB
特种设备重大违法行为及严重事故隐患标准
0
0
12KB
xxx公司危险化学品重大危险源事故专项应急预案
0
4
95KB
实验室危险化学品使用安全专项检查表
0
3
14KB
危险化学品企业安全专项检查表
0
3
12KB
关于城区电动自行车违规停放充电存在重大火灾隐患的报告
8
2
18KB
XX化工企业安全专项整治三年行动实施方案
1
5
30KB
工业企业常见安全隐患整改对应依据标准
0
30
2M
石油化工企业专项预案(火灾爆炸)
5
5
120KB
15运输企业安全生产事故应急预案
0
3
44KB