添加到电脑桌面
添加到电脑桌面,以后点击桌面图标一键打开,无需搜索,非常快捷!
立即添加
资源篮
0
文档悬赏
普通会员
限时优惠
登录
首页
充值
所有文档
文库
其他
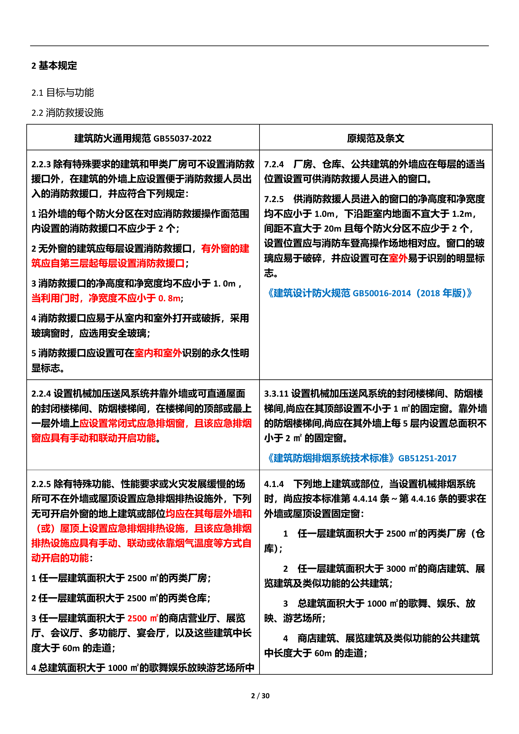
建筑防火通用规范2022-调整内容前后对比.pdf
PDF
2M
30页
下载3
2023-06-01
浏览66
收藏0
评分-
5积分
温馨提示:当前文档有30页,可预览2页。下载可查看全部内容
剩余28页未读,
下载浏览全部
收藏
已收藏
喜欢
已喜欢
徐**
这个人很懒,什么都没留下
查看用户
该文档于
上传
相关文档
无密码《建筑防火通用规范》GB 55037-2022
3
5
950KB
1_20230323---《建筑防火通用规范》 GB 55037-2022住建部标准定额司培训课件
0
5
4M
建筑防火通用规范2023
11
1
63M
带条文说明《建筑防火通用规范》GB 55037-2022
13
2
1M
建筑防火通用规范
10
1
63M
《建筑防火通用规范》(GB 55037-2022)
0
20
63M
《调整清单》汇总-《消防设施通用规范》 GB55036-2022
2
2
1M
《建筑设计防火规范》-2018版
14
2
22M
GB 50016-2014 建筑设计防火规范
13
1
1M
建筑设计防火规范(2015)
4
1
709KB
消防规范一表通V2.0-建筑防火
5
5
462KB
《常见建筑结构类型辨识及火灾救援安全》南京-2022-元月
6
7
11M
消防通用规范解读与应用
0
12
17M
《消防设施通用规范》解读应用-消防规范汇编!
3
2
70M
建筑灭火器配置设计规范GB 50140-2005
11
2
7M
建设内部装修设计防火规范GB 50222-95
2
1
24M
带条文说明《消防设施通用规范》GB 55036-2022
3
2
834KB
高层住宅建筑防火规范检查要点分析.
21
5
29M
《建筑消防设施检测技术规范》gbt 44481-2024
2
1
8M
gb_t 42385-2023 蜡烛 防火安全规范
0
1
9M
石油化工企业设计防火规范
1
2
40M
精品:b大型公共建筑的防火性能化设计内容程序和防范要点浅析 (2)
0
10
27KB
《消防设施通用规范》
0
10
15M
消防设施通用规范
1
2
15M
建筑室内真火训练设施解析研究
15
1
2M
训战模式改革现场会规范手册
16
10
174M
个人防护装备穿戴参考规范
255
0
7M
xx消防火灾事故应急预案
12
10
665KB
【2024年6月】五本一表一册填写内容规范
1
9
106M