添加到电脑桌面
添加到电脑桌面,以后点击桌面图标一键打开,无需搜索,非常快捷!
立即添加
资源篮
0
文档悬赏
普通会员
限时优惠
登录
首页
充值
所有文档
文库
其他
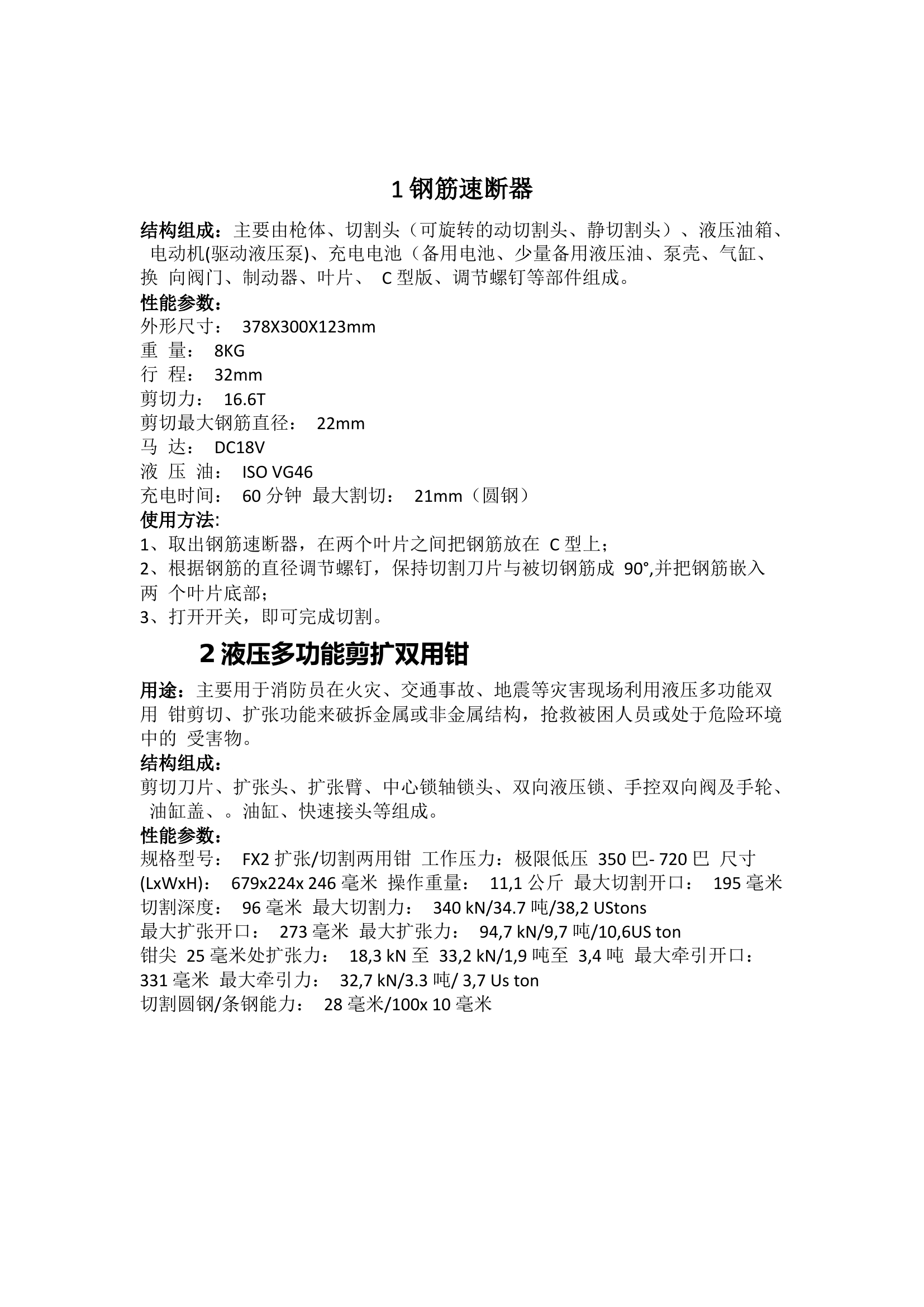
液压剪切钳.docx
DOCX
18KB
1页
下载57
2022-08-29
浏览165
收藏0
评分-
免费文档
AI编辑
收藏
已收藏
喜欢
已喜欢
S**
这个人很懒,什么都没留下
查看用户
该文档于
上传
相关文档
液压通风排烟操法
11
1
12KB
传统液压破拆工具组
67
1
1M
机动液压泵装备性能测试方案
5
2
11KB
个人党性分析
7
5
14KB
夯实基础 蓄势前行—XX支队组织开展初级绳索救援技术培训
2
10
12KB
2022年“条令纲要学习月”活动座谈会
100
1
28KB
2022上半年党风廉政建设报告
56
5
17KB
大队党委落实全面从严治党主体责任情况报告
193
2
14KB
组织生活会剖析材料9篇
134
3
46KB
党课:旗帜鲜明讲政治 做政治上的明白人
1
10
128KB
XX区消防救援大队信访形势分析研判报告
83
2
14KB
理论考试题库二(装备技师)200+100+200=500
6
1
83KB
社区消防安全工作督查情况通报
3
1
12KB
防汛救灾工作问题整改报告
27
2
240KB
附件5:《安全训练管控清单(试行)》
3
5
16KB
消防作战影响火场供水力量的主要因素
3
5
13KB
关于城区电动自行车违规停放充电存在重大火灾隐患的报告
8
2
18KB
天然气泄漏事故现场应急处置方案
2
3
26KB
水域救援技术教案
35
1
521KB
党课讲稿:增强制度意识,争做执行表率
5
5
18KB
xxx大队作战训练安全剖析
8
5
14KB
职工宿舍应急预案2【8页】
0
3
24KB
.arch党的二十大报告
6
1
33KB
医院火灾逃生方法
16
1
13KB
党内主题教育党课讲稿:牢牢把握党内主题教育思想的世界观和方法论
11
5
31KB
专题党课讲稿:用党的科学理论武装青年 用党的初心使命感召青年
5
1
117KB
消防站拥政爱民工作总结
6
1
13KB
支队师傅带徒弟亮点工作
18
20
14KB
精品:xxx年度岗前集训总结
8
20
20KB